Suppr超能文献

TGF-β 信号小分子抑制剂可强力促进自体 GMSCs 成骨,成功修复小型猪严重颌面骨缺损。

Small molecule inhibitor of TGF-β signaling enables robust osteogenesis of autologous GMSCs to successfully repair minipig severe maxillofacial bone defects.

机构信息

Department of Dental Implantology, Nanjing Stomatological Hospital, Medical School of Nanjing University, 30 Zhongyang Road, Nanjing, 210008, China.

Nanjing Key Laboratory, Nanjing Stomatological Hospital, Medical School of Nanjing University, Nanjing, 210093, China.

出版信息

Stem Cell Res Ther. 2019 Jun 13;10(1):172. doi: 10.1186/s13287-019-1281-2.

Abstract

BACKGROUND

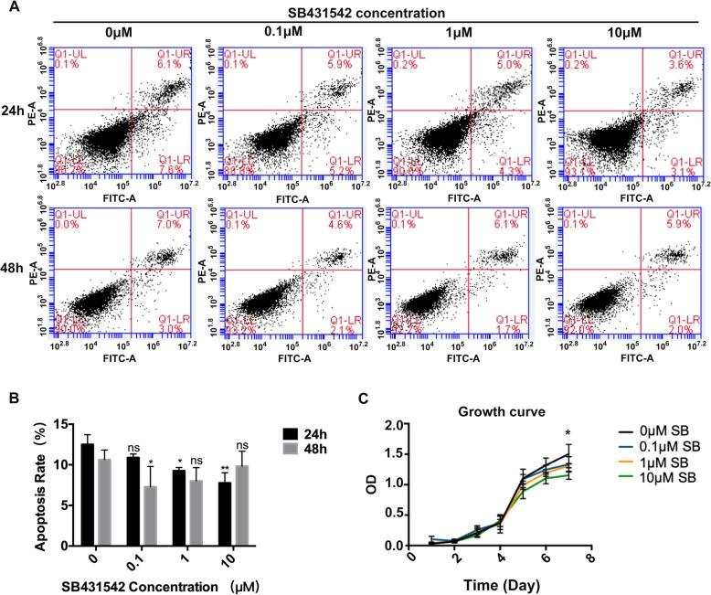
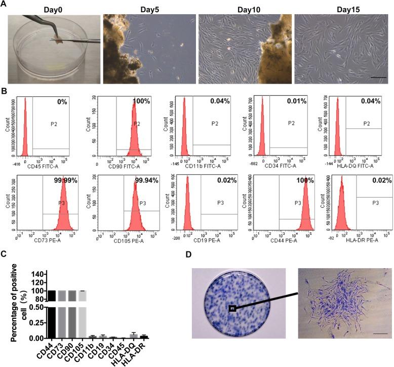
Clinically, for stem cell-based therapy (SCBT), autologous stem cells are considered better than allogenic stem cells because of little immune rejection and no risk of communicable disease infection. However, severe maxillofacial bone defects restoration needs sufficient autologous stem cells, and this remains a challenge worldwide. Human gingival mesenchymal stem cells (hGMSCs) derived from clinically discarded, easily obtainable, and self-healing autologous gingival tissues, have higher proliferation rate compared with autologous bone marrow mesenchymal stem cells (hBMSCs). But for clinical bone regeneration purpose, GMSCs have inferior osteogenic differentiation capability. In this study, a TGF-β signaling inhibitor SB431542 was used to enhance GMSCs osteogenesis in vitro and to repair minipig severe maxillofacial bone defects.

METHODS

hGMSCs were isolated and cultured from clinically discarded gingival tissues. The effects of SB431542 on proliferation, apoptosis, and osteogenic differentiation of hGMSCs were analyzed in vitro, and then, SB431542-treated hGMSCs composited with Bio-Oss® were transplanted into immunocompromised mice subcutaneously to explore osteogenic differentiation in vivo. After that, SB431542-treated autologous pig GMSCs (pGMSCs) composited with Bio-Oss® were transplanted into circular confined defects (5 mm × 12 mm) in minipigs maxillary to investigate severe bone defect regeneration. Minipigs were sacrificed at 2 months and nude mice at 8 weeks to retrieve specimens for histological or micro-CT or CBCT analysis. Effects of SB431542 on TGF-β and BMP signaling in hGMSCs were investigated by Western Blot or qRT-PCR.

RESULTS

One micromolar of SB431542 treatment induced a robust osteogenesis of hGMSCs in vitro, without adverse effect on apoptosis and growth. In vivo, 1 μM SB431542 treatment also enabled striking osteogenesis of hGMSCs subcutaneously in nude mice and advanced new bone formation of pGMSCs in minipig maxillary bone defect model. In addition, SB431542-treated hGMSCs markedly increased bone-related proteins expression, and BMP2 and BMP4 gene expression. Conversely, SMAD3 protein-dependent TGF-β signal pathway phosphorylation was decreased.

CONCLUSIONS

Our study show that osteogenic differentiation of GMSCs treated with TGF-β signaling inhibitor SB431542 was increased, and SB431542-treated autologous pig GMSCs could successfully repair minipig severe maxillofacial bone defects. This preclinical study brings about a promising large bone regeneration therapeutic potential of autologous GMSCs induced by SB431542 in clinic settings.

摘要

背景

临床上,由于免疫排斥反应小且不存在传染性疾病感染风险,自体干细胞被认为优于异体干细胞,因此更适合用于基于干细胞的治疗(SCBT)。然而,严重的颌面骨缺损修复需要足够的自体干细胞,这在全球范围内仍是一个挑战。从临床上废弃的、易于获得的、具有自我修复能力的自体牙龈组织中分离得到的人牙龈间充质干细胞(hGMSCs),与自体骨髓间充质干细胞(hBMSCs)相比,具有更高的增殖率。但是,就临床骨再生而言,GMSCs 的成骨分化能力较差。在这项研究中,使用 TGF-β 信号抑制剂 SB431542 来增强 GMSCs 的体外成骨作用,并修复小型猪严重的颌面骨缺损。

方法

从临床上废弃的牙龈组织中分离和培养 hGMSCs。分析 SB431542 对 hGMSCs 增殖、凋亡和成骨分化的影响,然后将 SB431542 处理后的 hGMSCs 与 Bio-Oss®复合,移植到免疫缺陷小鼠的皮下,以探讨体内的成骨分化。之后,将 SB431542 处理后的自体猪 GMSCs(pGMSCs)与 Bio-Oss®复合,移植到小型猪上颌的环形限制缺损(5mm×12mm)中,以研究严重的骨缺损再生。在 2 个月时处死小型猪,在 8 周时处死裸鼠,以获取标本进行组织学、微 CT 或 CBCT 分析。通过 Western blot 或 qRT-PCR 检测 SB431542 对 hGMSCs 中 TGF-β 和 BMP 信号的影响。

结果

1µM 的 SB431542 处理可在体外显著促进 hGMSCs 的成骨作用,且对凋亡和生长无不良影响。体内实验中,1µM SB431542 处理也能使裸鼠皮下 hGMSCs 显著成骨,并促进小型猪上颌骨缺损模型中 pGMSCs 的新骨形成。此外,SB431542 处理后的 hGMSCs 显著增加了骨相关蛋白的表达以及 BMP2 和 BMP4 基因的表达。相反,SMAD3 蛋白依赖性 TGF-β 信号通路磷酸化减少。

结论

本研究表明,TGF-β 信号抑制剂 SB431542 处理后的 GMSCs 成骨分化增加,并且 SB431542 处理后的自体猪 GMSCs 可成功修复小型猪严重的颌面骨缺损。这项临床前研究为临床上使用 SB431542 诱导自体 GMSCs 进行大骨再生治疗带来了广阔的前景。

https://cdn.ncbi.nlm.nih.gov/pmc/blobs/c91e/6567469/8345622b78de/13287_2019_1281_Fig1_HTML.jpg

文献AI研究员

20分钟写一篇综述,助力文献阅读效率提升50倍。

立即体验

用中文搜PubMed

大模型驱动的PubMed中文搜索引擎

马上搜索

文档翻译

学术文献翻译模型,支持多种主流文档格式。

立即体验