Suppr超能文献

离子通道和转运体基因表达谱表明在滤泡性淋巴瘤恶性进展过程中兴奋性和代谢发生了变化。

The ion channels and transporters gene expression profile indicates a shift in excitability and metabolisms during malignant progression of Follicular Lymphoma.

机构信息

Department of Experimental and Clinical Medicine, University of Florence, Florence, Italy.

Department of Information Engineering, University of Florence, Florence, Italy.

出版信息

Sci Rep. 2019 Jun 13;9(1):8586. doi: 10.1038/s41598-019-44661-x.

Abstract

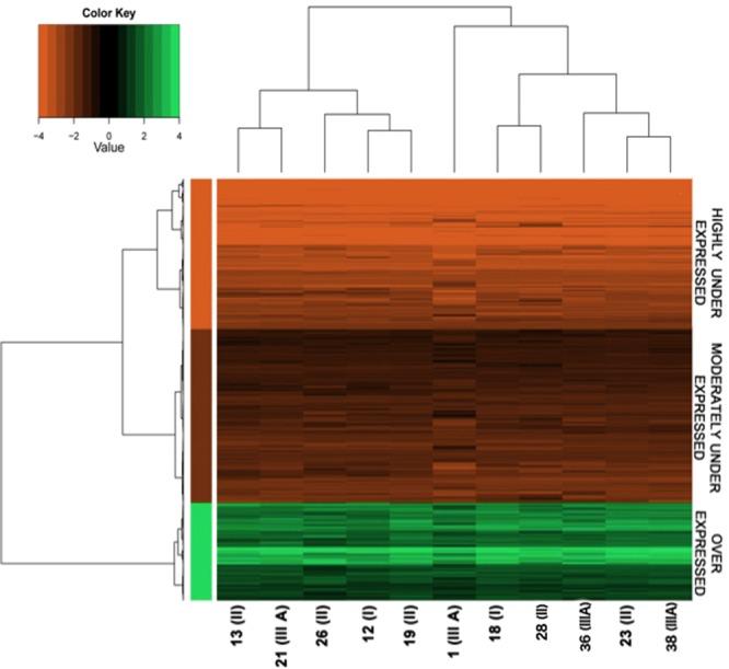
The definition of the gene expression profile of genes encoding Ion Channels and Transporters (ICT-GEP) represents a novel and attracting aspect in cancer. We determined the ICT-GEP of Follicular Lymphoma (FL), and compared it with that of the more aggressive Diffuse Large B Cell Lymphoma (DLBCL). cDNA microarray data were collected both from patients enrolled for this study, and from public datasets. In FL the ICT-GEP indicated the overexpression of both the K channel encoding gene KCNN4, and SLC2A1, which encodes the Glut1 glucose transporter. SLC2A1 turned out to represent the hub of a functional network, connecting channels and transporters in FL. Relapsed FL patients were characterised by 38 differentially expressed ICT genes, among which ATP9A, SLC2A1 and KCNN4 were under-expressed, indicating a down-regulation of both excitability and glycolysis. A completely different profile of K channel encoding genes emerged in DLBCL accompanied by the over-expression of the fatty acid transporter-encoding gene SLC27A1 as well as of the metabolism regulator NCoR1. This indicates a change in excitability and a shift towards an oxidative metabolism in DLBCL. Overall, the ICT-GEP may contribute to identifying novel lymphoma biomarkers related to excitability and metabolic pathways, with particular relevance for drug resistant, relapsed FL.

摘要

编码离子通道和转运蛋白(ICT-GEP)的基因表达谱的定义代表了癌症研究中一个新颖且引人注目的方面。我们确定了滤泡性淋巴瘤(FL)的 ICT-GEP,并将其与侵袭性更强的弥漫性大 B 细胞淋巴瘤(DLBCL)进行了比较。本研究从入组患者和公共数据集收集了 cDNA 微阵列数据。在 FL 中,ICT-GEP 表明编码 K 通道的基因 KCNN4 和编码葡萄糖转运蛋白 Glut1 的 SLC2A1 的过度表达。SLC2A1 最终成为 FL 中功能网络的枢纽,连接着通道和转运蛋白。复发的 FL 患者的 38 个差异表达的 ICT 基因特征,其中 ATP9A、SLC2A1 和 KCNN4 表达下调,表明兴奋性和糖酵解均下调。在 DLBCL 中出现了完全不同的 K 通道编码基因谱,同时还表达了脂肪酸转运蛋白编码基因 SLC27A1 和代谢调节剂 NCoR1。这表明 DLBCL 中的兴奋性发生变化,代谢途径向氧化代谢转变。总的来说,ICT-GEP 可能有助于确定与兴奋性和代谢途径相关的新型淋巴瘤生物标志物,对于耐药、复发的 FL 具有特别重要的意义。

https://cdn.ncbi.nlm.nih.gov/pmc/blobs/c0fa/6565741/40d5ba1b6cd2/41598_2019_44661_Fig1_HTML.jpg

文献AI研究员

20分钟写一篇综述,助力文献阅读效率提升50倍。

立即体验

用中文搜PubMed

大模型驱动的PubMed中文搜索引擎

马上搜索

文档翻译

学术文献翻译模型,支持多种主流文档格式。

立即体验