Suppr超能文献

胞嘧啶-5 RNA 甲基化将蛋白质合成与细胞代谢联系起来。

Cytosine-5 RNA methylation links protein synthesis to cell metabolism.

机构信息

Department of Genetics, University of Cambridge, Cambridge, United Kingdom.

Department of Biochemistry, University of Cambridge, Cambridge, United Kingdom.

出版信息

PLoS Biol. 2019 Jun 14;17(6):e3000297. doi: 10.1371/journal.pbio.3000297. eCollection 2019 Jun.

Abstract

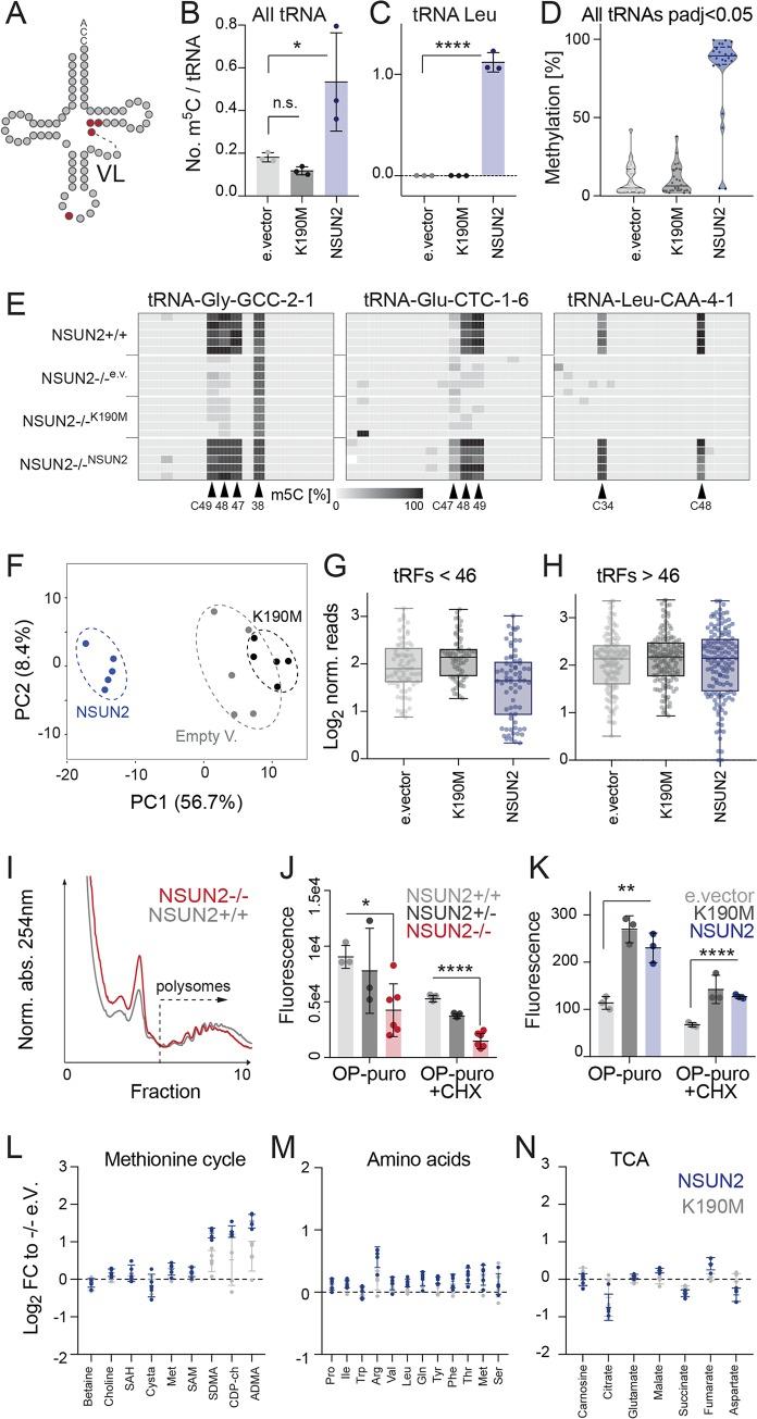
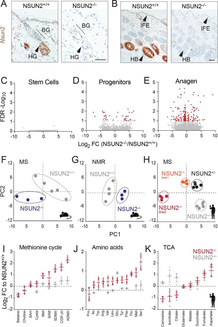
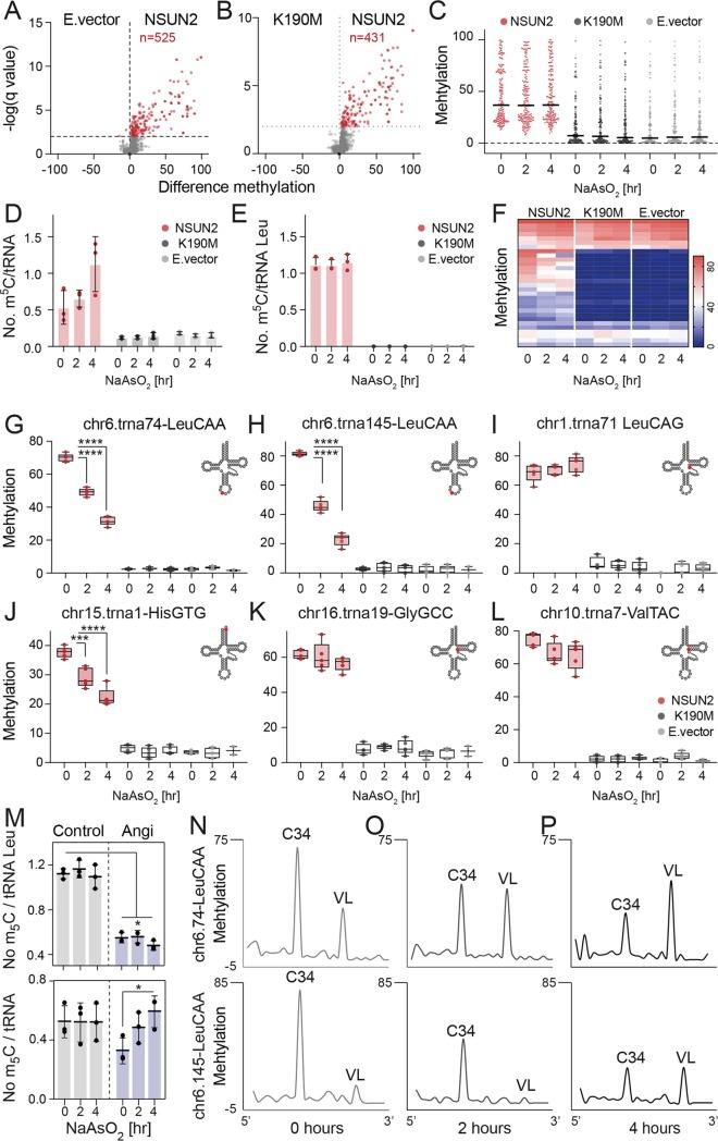
Posttranscriptional modifications in transfer RNA (tRNA) are often critical for normal development because they adapt protein synthesis rates to a dynamically changing microenvironment. However, the precise cellular mechanisms linking the extrinsic stimulus to the intrinsic RNA modification pathways remain largely unclear. Here, we identified the cytosine-5 RNA methyltransferase NSUN2 as a sensor for external stress stimuli. Exposure to oxidative stress efficiently repressed NSUN2, causing a reduction of methylation at specific tRNA sites. Using metabolic profiling, we showed that loss of tRNA methylation captured cells in a distinct catabolic state. Mechanistically, loss of NSUN2 altered the biogenesis of tRNA-derived noncoding fragments (tRFs) in response to stress, leading to impaired regulation of protein synthesis. The intracellular accumulation of a specific subset of tRFs correlated with the dynamic repression of global protein synthesis. Finally, NSUN2-driven RNA methylation was functionally required to adapt cell cycle progression to the early stress response. In summary, we revealed that changes in tRNA methylation profiles were sufficient to specify cellular metabolic states and efficiently adapt protein synthesis rates to cell stress.

摘要

tRNA(转移 RNA)的转录后修饰对于正常发育通常是至关重要的,因为它们可以使蛋白质合成速率适应动态变化的微环境。然而,将外在刺激与内在 RNA 修饰途径联系起来的精确细胞机制在很大程度上仍不清楚。在这里,我们鉴定出胞嘧啶-5 RNA 甲基转移酶 NSUN2 是外部应激刺激的传感器。氧化应激暴露能有效地抑制 NSUN2,导致特定 tRNA 位点的甲基化减少。通过代谢谱分析,我们表明 tRNA 甲基化的缺失使细胞处于独特的分解代谢状态。从机制上讲,NSUN2 的缺失改变了 tRNA 衍生的非编码片段(tRFs)的生物发生,从而导致蛋白质合成的调节受损。特定一组 tRFs 的细胞内积累与全球蛋白质合成的动态抑制相关。最后,NSUN2 驱动的 RNA 甲基化对于适应细胞周期进程以应对早期应激反应是功能必需的。总之,我们揭示了 tRNA 甲基化谱的变化足以指定细胞代谢状态,并有效地使蛋白质合成速率适应细胞应激。

https://cdn.ncbi.nlm.nih.gov/pmc/blobs/9cb0/6594628/7251a2912927/pbio.3000297.g001.jpg

文献AI研究员

20分钟写一篇综述,助力文献阅读效率提升50倍。

立即体验

用中文搜PubMed

大模型驱动的PubMed中文搜索引擎

马上搜索

文档翻译

学术文献翻译模型,支持多种主流文档格式。

立即体验