Suppr超能文献

一种带有 J2R(胸苷激酶)缺失的嵌合痘病毒在肺癌模型中显示出安全性和抗肿瘤活性。

A chimeric poxvirus with J2R (thymidine kinase) deletion shows safety and anti-tumor activity in lung cancer models.

机构信息

Department of Surgery, City of Hope National Medical Center, Duarte, CA, USA.

Ottawa Hospital Research Institute, Ottawa, Canada.

出版信息

Cancer Gene Ther. 2020 Apr;27(3-4):125-135. doi: 10.1038/s41417-019-0114-x. Epub 2019 Jun 17.

Abstract

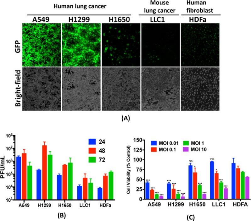
Oncolytic viruses have shown excellent safety profiles in preclinical and clinical studies; however, in most cases therapeutic benefits have been modest. We have previously reported the generation of a chimeric poxvirus (CF33), with significantly improved oncolytic characteristics, through chimerization among different poxviruses. Here we report the sequence analysis of CF33 and oncolytic potential of a GFP-encoding CF33 virus (CF33-GFP) with a J2R deletion in lung cancer models. Replication of CF33-GFP and the resulting cytotoxicity were higher in cancer cell lines compared to a normal cell line, in vitro. After infection with virus, cancer cells expressed markers for immunogenic cell death in vitro. Furthermore, CF33-GFP was safe and exerted potent anti-tumor effects at a dose as low as 1000 plaque forming units in both virus-injected and un-injected distant tumors in A549 tumor xenograft model in mice. Likewise, in a syngeneic model of lung cancer in mice, the virus showed significant anti-tumor effect and was found to increase tumor infiltration by CD8+ T cells. Collectively, these data warrant further investigation of this novel chimeric poxvirus for its potential use as a cancer bio-therapeutic.

摘要

溶瘤病毒在临床前和临床研究中表现出了极好的安全性;然而,在大多数情况下,治疗效果都很有限。我们之前曾报道过通过不同痘病毒之间的嵌合化生成了一种具有显著改进的溶瘤特性的嵌合痘病毒(CF33)。在此,我们报告了 CF33 的序列分析以及带有 J2R 缺失的 GFP 编码 CF33 病毒(CF33-GFP)在肺癌模型中的溶瘤潜力。体外实验中,CF33-GFP 的复制及其导致的细胞毒性在癌细胞系中比正常细胞系更高。感染病毒后,癌细胞在体外表达了免疫原性细胞死亡的标志物。此外,CF33-GFP 在低至 1000 个空斑形成单位的剂量下,在 A549 肿瘤异种移植模型的病毒注射和未注射的远处肿瘤中均表现出安全且强大的抗肿瘤作用。同样,在小鼠的肺癌同基因模型中,该病毒表现出显著的抗肿瘤效果,并且被发现增加了 CD8+T 细胞对肿瘤的浸润。总之,这些数据证明了这种新型嵌合痘病毒有进一步作为癌症生物治疗剂的潜力。

https://cdn.ncbi.nlm.nih.gov/pmc/blobs/fe5d/7170804/aab2e8164c3d/41417_2019_114_Fig1_HTML.jpg

文献AI研究员

20分钟写一篇综述,助力文献阅读效率提升50倍。

立即体验

用中文搜PubMed

大模型驱动的PubMed中文搜索引擎

马上搜索

文档翻译

学术文献翻译模型,支持多种主流文档格式。

立即体验