Suppr超能文献

微小RNA-30a及下游蜗牛蛋白1在黑色素瘤肿瘤生长和转移中的作用

The role of microRNA-30a and downstream snail1 on the growth and metastasis of melanoma tumor.

作者信息

Noori Jahangir, Haghjooy Javanmard Shaghayegh, Sharifi Mohamadreza

机构信息

Department of Physiology, Isfahan University of Medical Sciences, Isfahan, Iran.

Applied Physiology Research Center, Isfahan Cardiovascular Research Institute, Department of Physiology, School of Medicine, Isfahan University of Medical Sciences, Isfahan, Iran.

出版信息

Iran J Basic Med Sci. 2019 May;22(5):534-540. doi: 10.22038/IJBMS.2019.32317.7745.

Abstract

OBJECTIVES

Growing evidences have indicated microRNAs as modulators of tumor development and aggression. On the other hand, a phenomenon known as epithelial-mesenchymal transition (EMT) that indicates a transient phase from epithelial-like features to mesenchymal phenotype is a key player in tumor progression. In this study, we aimed to assess the potential impacts of miR-30a-5p as an inhibitor of melanoma progression and metastasis.

MATERIALS AND METHODS

MiR-30a-5p was transfected into B16-F10 melanoma cells. Then, the B16-F10 cells were injected subcutaneously or intravenously (IV) in to C57BL/6 mice. Then, the mice were euthanized and tumor size, tumor weight, snail1 protein expression and nodules in the lungs were evaluated.

RESULTS

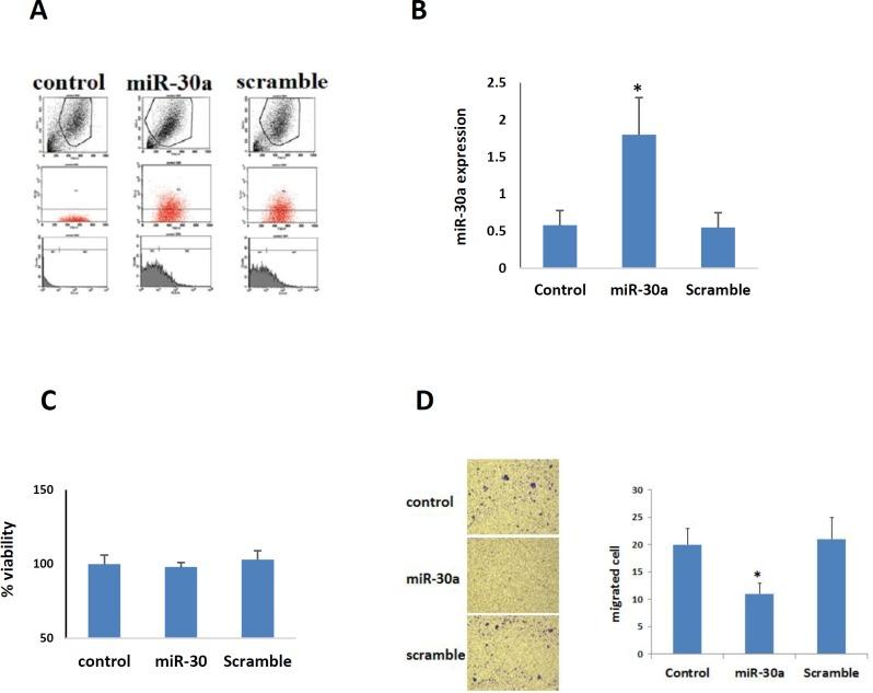
The migration of cancerous cells was significantly suppressed in vitro following the ectopic presentation of miR-30a-5p into B16-F10 melanoma cells. Furthermore, the metastatic behavior of the neoplastic cells was further suppressed in a xenograft mouse model of melanoma as observed with limited lung infiltration. We also found that transfected miR-30a-5p into melanoma cells could decrease snail1 and N-cadherin expression.

CONCLUSION

MiR-30a-5p may represent an effective therapeutic target for the management of melanoma and other snail-overexpressing neoplasms.

摘要

目的

越来越多的证据表明,微小RNA是肿瘤发生和侵袭的调节因子。另一方面,一种称为上皮-间质转化(EMT)的现象表明从上皮样特征到间质表型的短暂阶段,是肿瘤进展的关键因素。在本研究中,我们旨在评估miR-30a-5p作为黑色素瘤进展和转移抑制剂的潜在影响。

材料和方法

将miR-30a-5p转染到B16-F10黑色素瘤细胞中。然后,将B16-F10细胞皮下或静脉内(IV)注射到C57BL/6小鼠体内。然后,对小鼠实施安乐死并评估肿瘤大小、肿瘤重量、蜗牛蛋白1表达和肺部结节。

结果

将miR-30a-5p异位导入B16-F10黑色素瘤细胞后,癌细胞的迁移在体外受到显著抑制。此外,在黑色素瘤异种移植小鼠模型中,肿瘤细胞的转移行为进一步受到抑制,表现为肺部浸润有限。我们还发现,将miR-30a-5p转染到黑色素瘤细胞中可降低蜗牛蛋白1和N-钙黏蛋白的表达。

结论

MiR-30a-5p可能是治疗黑色素瘤和其他蜗牛蛋白过表达肿瘤的有效治疗靶点。

https://cdn.ncbi.nlm.nih.gov/pmc/blobs/4000/6556508/3ca11976f78d/IJBMS-22-534-g001.jpg

文献AI研究员

20分钟写一篇综述,助力文献阅读效率提升50倍。

立即体验

用中文搜PubMed

大模型驱动的PubMed中文搜索引擎

马上搜索

文档翻译

学术文献翻译模型,支持多种主流文档格式。

立即体验