Suppr超能文献

多不饱和脂肪酸促进配子体形成。

Polyunsaturated fatty acids promote gametocytogenesis.

作者信息

Tanaka Takeshi Q, Tokuoka Suzumi M, Nakatani Daichi, Hamano Fumie, Kawazu Shin-Ichiro, Wellems Thomas E, Kita Kiyoshi, Shimizu Takao, Tokumasu Fuyuki

机构信息

International Medical Zoology, Graduate School of Medicine, Kagawa University, Kagawa, 761-0793, Japan.

Laboratory of Malaria and Vector Research, National Institute of Allergy and Vector Research, National Institutes of Health, Bethesda, MD 20892-8132, USA.

出版信息

Biol Open. 2019 Jul 16;8(7):bio042259. doi: 10.1242/bio.042259.

Abstract

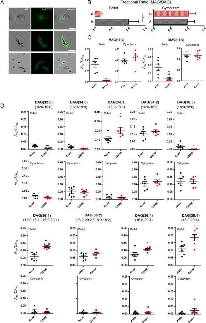
The molecular triggers of sexual differentiation into gametocytes by blood stage , the most malignant human malaria parasites, are subject of much investigation for potential transmission-blocking strategies. The parasites are readily grown with culture media supplemented by the addition of human serum (10%) or by a commercially available substitute (0.5% AlbuMAX). We found better gametocytemia with serum than AlbuMAX, suggesting suboptimal concentrations of some components in the commercial product; consistent with this hypothesis, substantial concentration differences of multiple fatty acids were detected between serum- and AlbuMAX-supplemented media. Mass spectroscopy analysis distinguished the lipid profiles of gametocyte- and asexual stage-parasite membranes. Delivery of various combinations of unsaturated fatty-acid-containing phospholipids to AlbuMAX-supported gametocyte cultures improved gametocyte production to the levels achieved with human-serum-supplemented media. Maturing gametocytes readily incorporated externally supplied d5-labeled glycerol with fatty acids into unsaturated phospholipids. Phospholipids identified in this work thus may be taken up from extracellular sources or generated internally for important steps of gametocyte development. Further study of polyunsaturated fatty-acid metabolism and phospholipid profiles will improve understanding of gametocyte development and malaria parasite transmission.

摘要

血液阶段的疟原虫是最具恶性的人类疟原虫,其向配子体进行性别分化的分子触发因素是潜在传播阻断策略的众多研究对象。这些寄生虫很容易在添加了人血清(10%)或市售替代品(0.5% AlbuMAX)的培养基中生长。我们发现,使用血清培养时配子体血症情况比使用AlbuMAX更好,这表明该商业产品中某些成分的浓度不理想;与此假设一致,在添加血清和添加AlbuMAX的培养基之间检测到多种脂肪酸存在显著的浓度差异。质谱分析区分了配子体和无性阶段寄生虫膜的脂质谱。将含不饱和脂肪酸的磷脂的各种组合添加到以AlbuMAX支持的配子体培养物中,可将配子体产量提高到用人血清补充培养基时所达到的水平。成熟的配子体很容易将外部供应的带有脂肪酸的d5标记甘油掺入不饱和磷脂中。因此,在这项工作中鉴定出的磷脂可能是从细胞外来源摄取的,或者是在配子体发育的重要步骤中在内部产生的。对多不饱和脂肪酸代谢和磷脂谱的进一步研究将增进对配子体发育和疟原虫传播的理解。

https://cdn.ncbi.nlm.nih.gov/pmc/blobs/d9ee/6679406/8bd5231ad14b/biolopen-8-042259-g1.jpg

文献AI研究员

20分钟写一篇综述,助力文献阅读效率提升50倍。

立即体验

用中文搜PubMed

大模型驱动的PubMed中文搜索引擎

马上搜索

文档翻译

学术文献翻译模型,支持多种主流文档格式。

立即体验