Suppr超能文献

长链非编码RNA MALAT1通过靶向miR-144-3p促进心肌梗死后心肌细胞凋亡。

Long noncoding RNA MALAT1 promotes cardiomyocyte apoptosis after myocardial infarction via targeting miR-144-3p.

作者信息

Gong Xiaohong, Zhu Yun, Chang Haixia, Li Yongqin, Ma Feng

机构信息

Department of Cardiovascular Medicine, Xi'an Central Hospital, Xi'an City 710003, Shaanxi Province, P.R. China.

Department of ENT, the First Affiliated Hospital of Xi'an Jiao Tong University, Xi'an City 710061, Shaanxi Province, P.R. China

出版信息

Biosci Rep. 2019 Aug 2;39(8). doi: 10.1042/BSR20191103. Print 2019 Aug 30.

Abstract

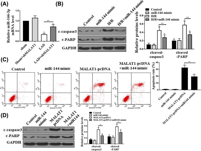
Our study aims to excavate the role of metastasis-associated lung adenocarcinoma transcript 1 (MALAT1) in myocardial infarction (MI), especially in an ischemia/reperfusion injury model and the underlying mechanism involving the MALAT1-miR144 axis. Our results demonstrated that the expression of MALAT1 has a higher level, while miR-144 expression significantly reduced in myocardial tissue after MI and also in left anterior descending (LAD)-ligation mice. This result was confirmed studies in HL-1 cardiomyocytes followed with hypoxia/reoxygenation. In addition, overexpression of MALAT1 by MALAT1-pcDNA injection into the mice with LAD increased myocardial apoptosis , while this effect was attenuated by miR-144 mimic. Bioinformatics analysis exhibits that 3'-UTR of MALAT1 is targeted to the miR-144-3p. Up-regulation miR-144 blunted the hypoxia- or MALAT1-induced cell apoptosis. In conclusion, the expression of MALAT1 was increased, whereas miR-144 expression was down-regulated in the myocardium after AMI. MALAT1 up-regulation plays a critical role in promoting cardiomyocytes apoptosis via targeting miR-144.

摘要

我们的研究旨在探究转移相关的肺腺癌转录本1(MALAT1)在心肌梗死(MI)中的作用,尤其是在缺血/再灌注损伤模型中的作用以及涉及MALAT1-miR144轴的潜在机制。我们的结果表明,MI后心肌组织以及左前降支(LAD)结扎小鼠中,MALAT1的表达水平较高,而miR-144的表达显著降低。在HL-1心肌细胞中进行缺氧/复氧处理后的研究证实了这一结果。此外,通过向LAD结扎小鼠注射MALAT1-pcDNA过表达MALAT1会增加心肌细胞凋亡,而miR-144模拟物可减弱这种作用。生物信息学分析表明,MALAT1的3'-UTR靶向miR-144-3p。上调miR-144可减轻缺氧或MALAT1诱导的细胞凋亡。总之,急性心肌梗死后心肌中MALAT1表达增加,而miR-144表达下调。MALAT1上调通过靶向miR-144在促进心肌细胞凋亡中起关键作用。

https://cdn.ncbi.nlm.nih.gov/pmc/blobs/2428/6680374/e0743326a878/bsr-39-bsr20191103-g1.jpg

文献AI研究员

20分钟写一篇综述,助力文献阅读效率提升50倍。

立即体验

用中文搜PubMed

大模型驱动的PubMed中文搜索引擎

马上搜索

文档翻译

学术文献翻译模型,支持多种主流文档格式。

立即体验