Suppr超能文献

14BME20 通过白细胞介素-10 诱导调节性 T 细胞来预防过敏性气道炎症。

14BME20 Prevents Allergic Airway Inflammation by Induction of Regulatory T Cells via Interleukin-10.

机构信息

Department of Life Sciences, College of Life Sciences and Biotechnology, Korea University, Seoul, South Korea.

Department of Food Science and Biotechnology, Kyonggi University, Suwon, South Korea.

出版信息

Front Immunol. 2019 Jun 4;10:1269. doi: 10.3389/fimmu.2019.01269. eCollection 2019.

Abstract

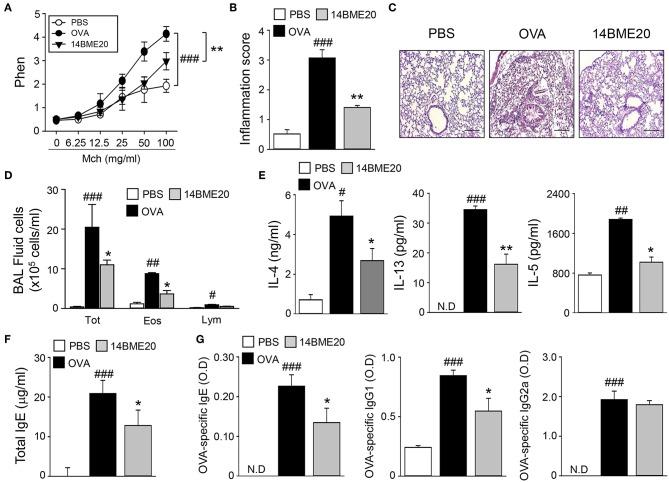
Asthma is a common chronic inflammatory disease, which is characterized by airway hyperresponsiveness (AHR), high serum levels of immunoglobulin (Ig)E, and recruitment of various inflammatory cells such as eosinophils and lymphocytes. Korean traditional fermented foods have been reported to exert beneficial effects against allergic diseases such as asthma and atopic dermatitis. In this study, we investigated whether strain 14BME20 (14BME20) isolated from doenjang, a traditional high-salt-fermented soybean food of Korea, exerts suppressive effects on allergic airway inflammation in a murine model. Mice were orally administered with 14BME20, then sensitized and challenged with ovalbumin as an allergen. Administration of the 14BME20 significantly suppressed AHR and influx of inflammatory cells into the lungs and reduced serum IgE levels. Moreover, the proportion of T helper type 2 (Th2) cells and the production of Th2 cytokines were decreased in 14BME20-treated mice, whereas dendritic cells (DCs) with tolerogenic characteristics were increased. In contrast, oral administration of 14BME20 increased the proportion of CD4CD25Foxp3 regulatory T (Treg) cells and the level of interleukin (IL)-10 in 14BME20-treated mice. Furthermore, 14BME20 induced maturation of tolerogenic DCs, and 14BME20-treated DCs increased Treg cell population in a co-culture system of DCs and CD4 T cells. The addition of a neutralizing anti-IL-10 mAb to the culture of cells that had been treated with 14BME20 decreased the enhanced Treg cell population, thereby indicating that 14BME20-treated DCs increase Treg cell population via DC-derived IL-10. These results demonstrate that oral administration of 14BME20 suppresses airway inflammation by enhancing Treg responses and suggest that the 14BME20 isolated from doenjang may be a therapeutic agent for allergic asthma.

摘要

哮喘是一种常见的慢性炎症性疾病,其特征是气道高反应性(AHR)、血清免疫球蛋白(Ig)E 水平升高以及嗜酸性粒细胞和淋巴细胞等各种炎症细胞的募集。据报道,韩国传统发酵食品对哮喘和特应性皮炎等过敏性疾病具有有益作用。在这项研究中,我们研究了从韩国传统高盐发酵大豆食品豆酱中分离出来的 14BME20 菌株是否对哮喘的小鼠模型中的过敏性气道炎症具有抑制作用。通过口服给予小鼠 14BME20,然后用卵清蛋白作为变应原进行致敏和攻毒。14BME20 的给药显著抑制了 AHR 和炎症细胞流入肺部,并降低了血清 IgE 水平。此外,在 14BME20 处理的小鼠中,辅助性 T 细胞 2 型(Th2)细胞的比例和 Th2 细胞因子的产生减少,而具有耐受性特征的树突状细胞(DC)增加。相反,口服给予 14BME20 增加了 14BME20 处理的小鼠中 CD4CD25Foxp3 调节性 T(Treg)细胞的比例和白细胞介素(IL)-10 的水平。此外,14BME20 诱导了耐受性 DC 的成熟,并且 14BME20 处理的 DC 在 DC 和 CD4 T 细胞的共培养系统中增加了 Treg 细胞群体。在已经用 14BME20 处理的细胞的培养物中添加中和抗 IL-10 mAb 降低了增强的 Treg 细胞群体,从而表明 14BME20 处理的 DC 通过 DC 衍生的 IL-10 增加 Treg 细胞群体。这些结果表明,口服给予 14BME20 通过增强 Treg 反应抑制气道炎症,并表明从豆酱中分离的 14BME20 可能是治疗过敏性哮喘的一种治疗剂。

https://cdn.ncbi.nlm.nih.gov/pmc/blobs/3768/6559308/2b4bc59d5abc/fimmu-10-01269-g0001.jpg

文献AI研究员

20分钟写一篇综述,助力文献阅读效率提升50倍。

立即体验

用中文搜PubMed

大模型驱动的PubMed中文搜索引擎

马上搜索

文档翻译

学术文献翻译模型,支持多种主流文档格式。

立即体验