Suppr超能文献

白细胞介素-6 受体缺失导致免疫缺陷、过敏症和异常炎症反应。

Loss of the interleukin-6 receptor causes immunodeficiency, atopy, and abnormal inflammatory responses.

机构信息

Medical Research Council Toxicology Unit, University of Cambridge, Cambridge, UK.

Department of Medicine, University of Cambridge, Cambridge Biomedical Campus, Cambridge, UK.

出版信息

J Exp Med. 2019 Sep 2;216(9):1986-1998. doi: 10.1084/jem.20190344. Epub 2019 Jun 24.

Abstract

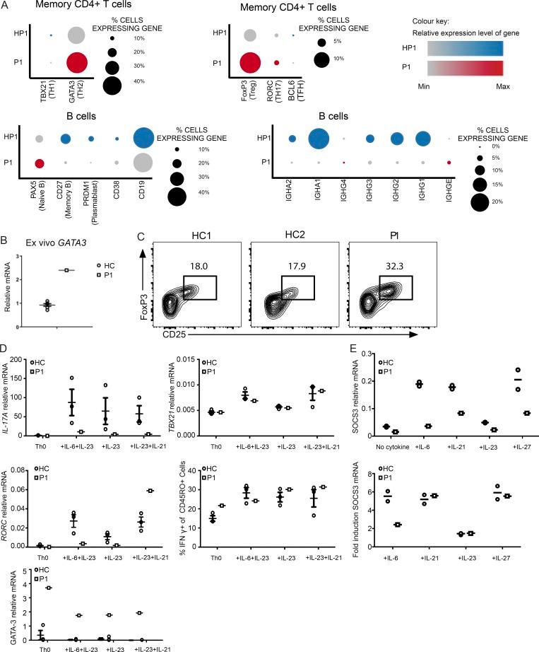
IL-6 excess is central to the pathogenesis of multiple inflammatory conditions and is targeted in clinical practice by immunotherapy that blocks the IL-6 receptor encoded by We describe two patients with homozygous mutations in who presented with recurrent infections, abnormal acute-phase responses, elevated IgE, eczema, and eosinophilia. This study identifies a novel primary immunodeficiency, clarifying the contribution of IL-6 to the phenotype of patients with mutations in , and genes encoding different components of the IL-6 signaling pathway, and alerts us to the potential toxicity of drugs targeting the IL-6R.

摘要

IL-6 过多是多种炎症性疾病发病机制的核心,临床实践中通过免疫疗法靶向治疗 IL-6 受体,该受体由 编码。我们描述了两名纯合突变患者 ,他们表现为反复感染、异常急性期反应、IgE 升高、湿疹和嗜酸性粒细胞增多。本研究确定了一种新的原发性免疫缺陷,阐明了 IL-6 在 基因突变和编码 IL-6 信号通路不同成分的 基因突变患者表型中的作用,并提醒我们注意靶向 IL-6R 的药物的潜在毒性。

https://cdn.ncbi.nlm.nih.gov/pmc/blobs/f2f2/6719421/e6445a9ae8ec/JEM_20190344_Fig1.jpg

文献AI研究员

20分钟写一篇综述,助力文献阅读效率提升50倍。

立即体验

用中文搜PubMed

大模型驱动的PubMed中文搜索引擎

马上搜索

文档翻译

学术文献翻译模型,支持多种主流文档格式。

立即体验