Suppr超能文献

JNK激活增强和XIAP水平降低促进结肠癌模型中TRAIL和舒尼替尼介导的细胞凋亡。

Heightened JNK Activation and Reduced XIAP Levels Promote TRAIL and Sunitinib-Mediated Apoptosis in Colon Cancer Models.

作者信息

Mahalingam Devalingam, Carew Jennifer S, Espitia Claudia M, Cool Robbert H, Giles Francis J, de Jong Steven, Nawrocki Steffan T

机构信息

Department of Medicine, Robert H. Lurie Comprehensive Cancer Center, Northwestern University, Chicago, IL 60611, USA.

Department of Medicine, University of Arizona Cancer Center, Tucson, AZ 85724, USA.

出版信息

Cancers (Basel). 2019 Jun 26;11(7):895. doi: 10.3390/cancers11070895.

Abstract

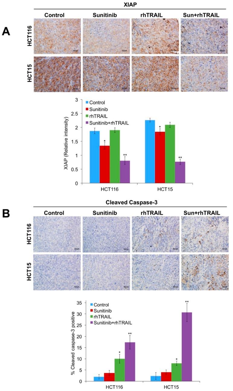
Tumor necrosis factor-related apoptosis-inducing ligand (TRAIL) is a potent inducer of apoptosis that may be a promising agent in cancer therapy due to its selectivity toward tumor cells. However, many cancer cells are resistant to TRAIL due to defects in apoptosis signaling or activation of survival pathways. We hypothesized that a disruption of pro-survival signaling cascades with the multi-tyrosine kinase inhibitor sunitinib and would be an effective strategy to enhance TRAIL-mediated apoptosis. Here we demonstrate that sunitinib significantly augments the anticancer activity of TRAIL in models of colon cancer. The therapeutic benefit of the TRAIL/sunitinib combination was associated with increased apoptosis marked by enhanced caspase-3 cleavage and DNA fragmentation. Overexpression of the anti-apoptotic factor B-cell lymphoma 2 (BCL-2) in HCT116 cells reduced TRAIL/sunitinib-mediated apoptosis, further supporting that sunitinib enhances the anticancer activity of TRAIL via augmented apoptosis. Analysis of pro-survival factors identified that the combination of TRAIL and sunitinib significantly downregulated the anti-apoptotic protein X-linked inhibitor of apoptosis protein (XIAP) through a c-Jun N-terminal kinase (JNK)-mediated mechanism. Short hairpin RNA (shRNA)-mediated knockdown of JNK confirmed its key role in the regulation of sensitivity to this combination as cells with suppressed JNK expression exhibited significantly reduced TRAIL/sunitinib-mediated apoptosis. Importantly, the therapeutic benefit of the TRAIL/sunitinib combination was validated in the HCT116-Luc and HCT15 colon cancer xenograft models, which both demonstrated significant anti-tumor activity in response to combination treatment. Collectively, our data demonstrate that sunitinib enhances TRAIL-mediated apoptosis by heightened JNK activation, diminished XIAP levels, and augmented apoptosis.

摘要

肿瘤坏死因子相关凋亡诱导配体(TRAIL)是一种强效的凋亡诱导剂,由于其对肿瘤细胞的选择性,可能成为癌症治疗中有前景的药物。然而,许多癌细胞由于凋亡信号缺陷或生存途径激活而对TRAIL耐药。我们假设用多酪氨酸激酶抑制剂舒尼替尼破坏促生存信号级联反应将是增强TRAIL介导的凋亡的有效策略。在此我们证明舒尼替尼在结肠癌模型中显著增强了TRAIL的抗癌活性。TRAIL/舒尼替尼联合治疗的益处与凋亡增加相关,表现为半胱天冬酶-3切割增强和DNA片段化。抗凋亡因子B细胞淋巴瘤2(BCL-2)在HCT116细胞中的过表达降低了TRAIL/舒尼替尼介导的凋亡,进一步支持舒尼替尼通过增强凋亡来增强TRAIL的抗癌活性。对促生存因子的分析表明,TRAIL和舒尼替尼的联合通过c-Jun氨基末端激酶(JNK)介导的机制显著下调抗凋亡蛋白X连锁凋亡抑制蛋白(XIAP)。短发夹RNA(shRNA)介导的JNK敲低证实了其在调节对该联合治疗敏感性中的关键作用,因为JNK表达受抑制的细胞表现出TRAIL/舒尼替尼介导的凋亡显著减少。重要的是,TRAIL/舒尼替尼联合治疗的益处在HCT116-Luc和HCT15结肠癌异种移植模型中得到验证,这两个模型均显示联合治疗具有显著的抗肿瘤活性。总体而言,我们的数据表明舒尼替尼通过增强JNK激活、降低XIAP水平和增强凋亡来增强TRAIL介导的凋亡。

https://cdn.ncbi.nlm.nih.gov/pmc/blobs/5e5e/6678293/7ad1bba1cf9d/cancers-11-00895-g001.jpg

文献AI研究员

20分钟写一篇综述,助力文献阅读效率提升50倍。

立即体验

用中文搜PubMed

大模型驱动的PubMed中文搜索引擎

马上搜索

文档翻译

学术文献翻译模型,支持多种主流文档格式。

立即体验