Suppr超能文献

miR-23b 和 miR-27b 是乳腺癌中的致癌 microRNAs:来自 CRISPR/Cas9 缺失研究的证据。

miR-23b and miR-27b are oncogenic microRNAs in breast cancer: evidence from a CRISPR/Cas9 deletion study.

机构信息

Department of Pathology, University of Oklahoma Health Sciences Center, 940 Stanton L. Young Blvd., BMSB401A, Oklahoma City, OK, 73104, USA.

出版信息

BMC Cancer. 2019 Jun 28;19(1):642. doi: 10.1186/s12885-019-5839-2.

Abstract

BACKGROUND

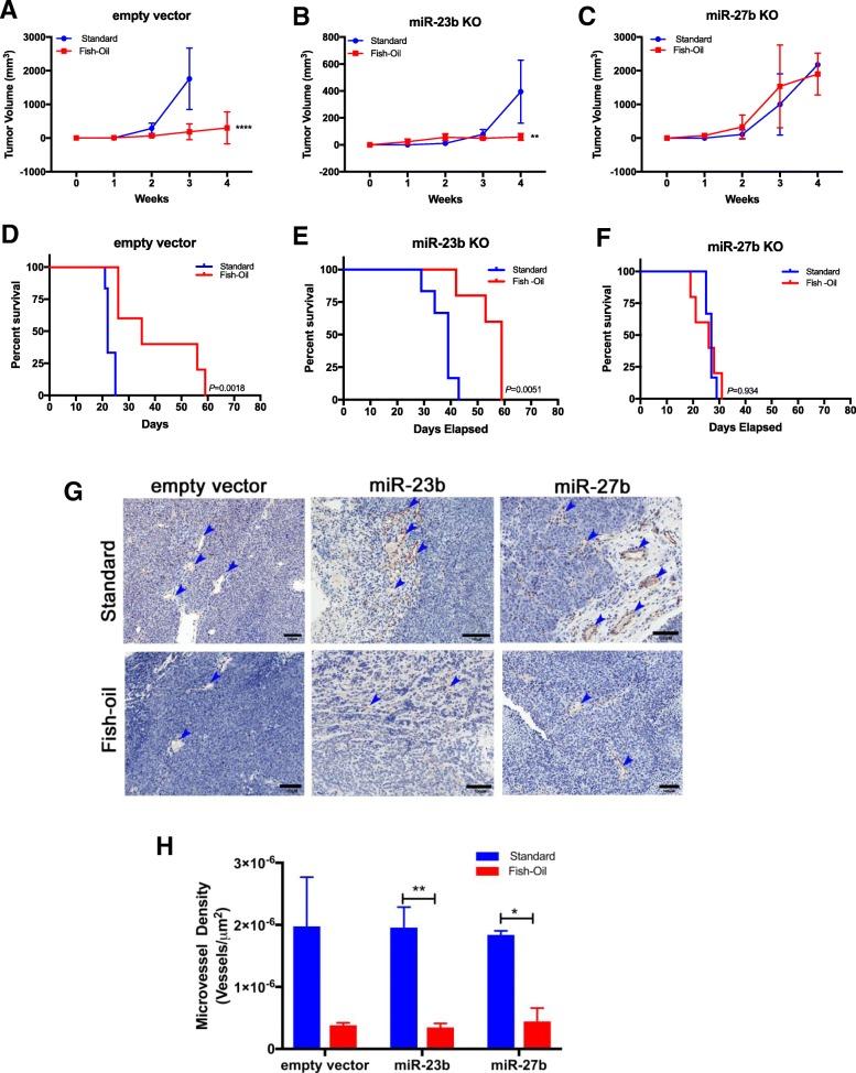
Altered expression of microRNAs (miRNAs) is known to contribute to cancer progression. miR-23b and miR-27b, encoded within the same miRNA cluster, are reported to have both tumor suppressive and oncogenic activity across human cancers, including breast cancer.

METHODS

To clarify this dichotomous role in breast cancer, miR-23b and miR-27b were knocked out using CRISPR/Cas9 gene knockout technology, and the role of endogenous miR-23b and miR-27b was examined in a breast cancer model system in vitro and in vivo.

RESULTS

Characterization of the knockout cells in vitro demonstrated that miR-23b and miR-27b are indeed oncogenic miRNAs in MCF7 breast cancer cells. miR-23b and miR-27b knockout reduced tumor growth in xenograft nude mice fed a standard diet, supporting their oncogenic role in vivo. However, when xenograft mice were provided a fish-oil diet, miR-27b depletion, but not miR-23b depletion, compromised fish-oil-induced suppression of xenograft growth, indicating a context-dependent nature of miR-27b oncogenic activity.

CONCLUSIONS

Our results demonstrate that miR-23b and miR-27b are primarily oncogenic in MCF7 breast cancer cells and that miR-27b may have tumor suppressive activity under certain circumstances.

摘要

背景

已知 microRNAs(miRNAs)的表达改变有助于癌症进展。miR-23b 和 miR-27b 编码在同一个 miRNA 簇内,据报道在包括乳腺癌在内的多种人类癌症中具有肿瘤抑制和致癌活性。

方法

为了阐明在乳腺癌中的这种双重作用,使用 CRISPR/Cas9 基因敲除技术敲除 miR-23b 和 miR-27b,并在体外和体内乳腺癌模型系统中检查内源性 miR-23b 和 miR-27b 的作用。

结果

体外敲除细胞的特征表明,miR-23b 和 miR-27b 确实是 MCF7 乳腺癌细胞中的致癌 miRNA。miR-23b 和 miR-27b 敲除减少了标准饮食喂养的异种移植裸鼠中的肿瘤生长,支持它们在体内的致癌作用。然而,当异种移植小鼠给予鱼油饮食时,miR-27b 的耗竭而非 miR-23b 的耗竭会损害鱼油诱导的异种移植生长抑制,表明 miR-27b 致癌活性具有上下文依赖性。

结论

我们的结果表明,miR-23b 和 miR-27b 在 MCF7 乳腺癌细胞中主要是致癌的,并且 miR-27b 在某些情况下可能具有肿瘤抑制活性。

https://cdn.ncbi.nlm.nih.gov/pmc/blobs/7ff9/6599331/1e25e898aa1a/12885_2019_5839_Fig1_HTML.jpg

文献AI研究员

20分钟写一篇综述,助力文献阅读效率提升50倍。

立即体验

用中文搜PubMed

大模型驱动的PubMed中文搜索引擎

马上搜索

文档翻译

学术文献翻译模型,支持多种主流文档格式。

立即体验