Suppr超能文献

高通量数据揭示了与人类颅内动脉瘤相关的新型竞争性内源性 RNA 网络的环状 RNA。

High-Throughput Data Reveals Novel Circular RNAs via Competitive Endogenous RNA Networks Associated with Human Intracranial Aneurysms.

机构信息

The School of Public Health, Fujian Medical University, Fuzhou, Fujian, China (mainland).

The Second Affiliated Hospital of Fujian Medical University, Quanzhou, Fujian, China (mainland).

出版信息

Med Sci Monit. 2019 Jun 29;25:4819-4830. doi: 10.12659/MSM.917081.

Abstract

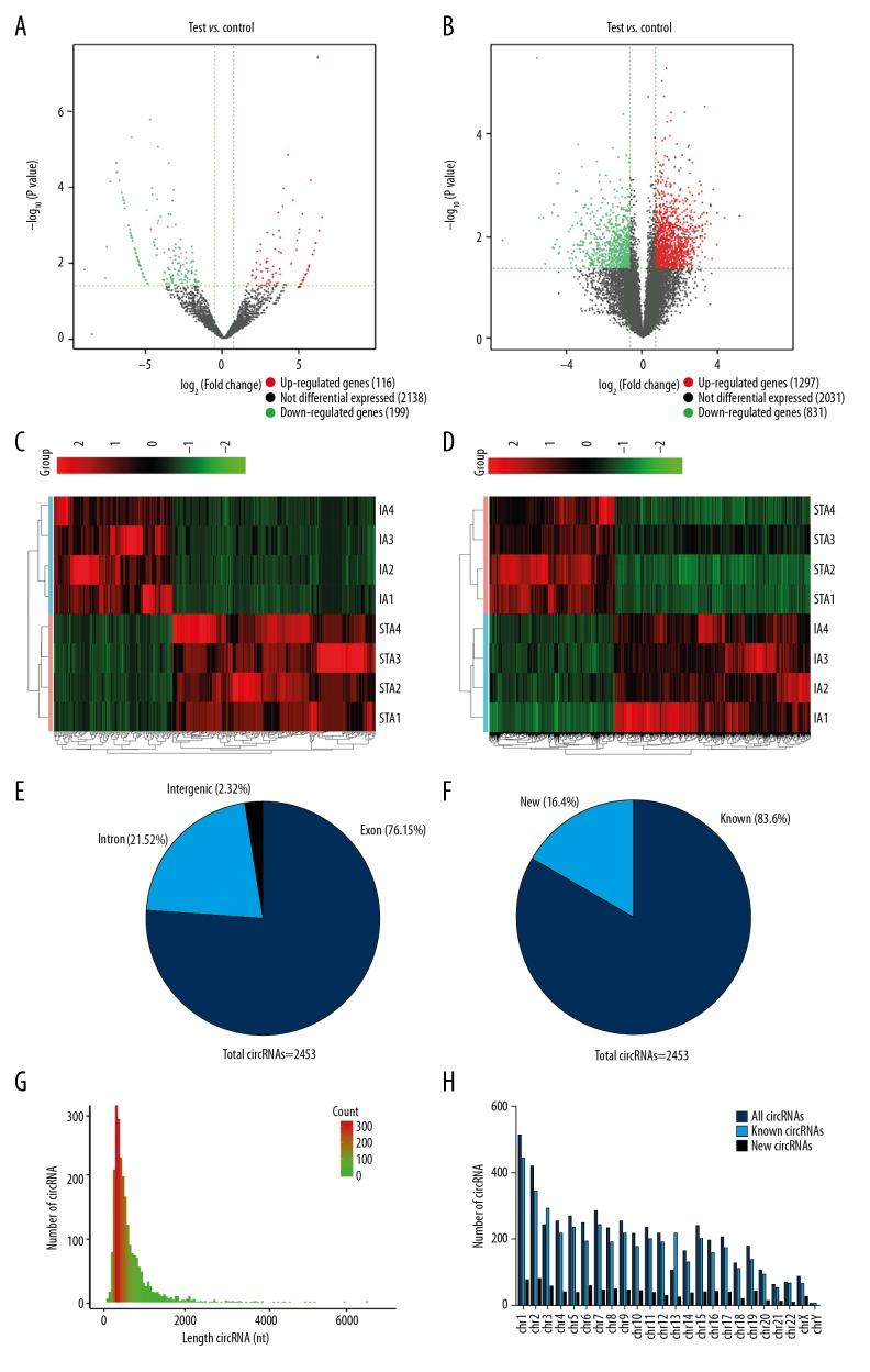
BACKGROUND Little is known about epigenetic regulation of intracranial aneurysms (IAs). Circular non-coding RNAs (circRNAs) play crucial roles in cardiovascular diseases, but they have received scant research attention regarding their relationship with IAs. This study aimed to explore new pathological mechanisms of IA through circRNA expression profiles and to provide novel therapeutic strategies. MATERIAL AND METHODS The comprehensive circRNA and mRNA expression profiles were detected by RNA-Seq in human IA walls and superficial temporal arteries (STAs). The RNA-Seq findings were validated by qRT-PCR. GO and KEGG analyses indicated the functions of these circRNAs. A competing endogenous RNA (ceRNA) network was constructed to reveal the circRNA-miRNA-mRNA relationship. Two newly discovered circRNAs were further detected in peripheral blood of IA patients and healthy people to clarify their expression patterns in the periphery. RESULTS Many differentially expressed circRNAs are closely involved in immune/inflammatory response and cell adhesion/adherens junction. The novel circRNAs (hsa_circ_0072309 and hsa_circ_0008433) regulate DDR2 and MMP2, respectively, which are associated with SMC dysfunction and vascular injury through ceRNA. Moreover, we found differential expression of these 2 circRNAs in the peripheral blood of IA patients, and the expression pattern of hsa_circ_0072309 had central and peripheral consistency. CONCLUSIONS To the best of our knowledge, this is the first study to perform circRNA sequencing analysis of IAs. hsa_circ_0072309 and hsa_circ_0008433 are novel and pivotal circRNAs related to IAs. This study provides new insights into therapeutic targets and biomarkers for IA patients.

摘要

背景

关于颅内动脉瘤(IA)的表观遗传调控知之甚少。环状非编码 RNA(circRNA)在心血管疾病中发挥着至关重要的作用,但关于它们与 IA 的关系,研究甚少。本研究旨在通过 circRNA 表达谱探索 IA 的新病理机制,并提供新的治疗策略。

材料和方法

通过 RNA-Seq 检测人 IA 壁和颞浅动脉(STA)中的综合 circRNA 和 mRNA 表达谱。通过 qRT-PCR 验证 RNA-Seq 结果。GO 和 KEGG 分析表明了这些 circRNAs 的功能。构建竞争性内源性 RNA(ceRNA)网络,以揭示 circRNA-miRNA-mRNA 关系。进一步在 IA 患者和健康人群的外周血中检测两个新发现的 circRNA,以阐明其在外周的表达模式。

结果

许多差异表达的 circRNA 密切参与免疫/炎症反应和细胞黏附/黏着连接。这两个新的 circRNAs(hsa_circ_0072309 和 hsa_circ_0008433)分别调节 DDR2 和 MMP2,它们通过 ceRNA 与 SMC 功能障碍和血管损伤相关。此外,我们发现这些 2 个 circRNA 在 IA 患者外周血中的差异表达,并且 hsa_circ_0072309 的表达模式具有中枢和外周一致性。

结论

据我们所知,这是第一项对 IA 进行 circRNA 测序分析的研究。hsa_circ_0072309 和 hsa_circ_0008433 是与 IA 相关的新型关键 circRNA。本研究为 IA 患者的治疗靶点和生物标志物提供了新的见解。

https://cdn.ncbi.nlm.nih.gov/pmc/blobs/fd62/6615076/5b58592dd187/medscimonit-25-4819-g001.jpg

文献AI研究员

20分钟写一篇综述,助力文献阅读效率提升50倍。

立即体验

用中文搜PubMed

大模型驱动的PubMed中文搜索引擎

马上搜索

文档翻译

学术文献翻译模型,支持多种主流文档格式。

立即体验