Suppr超能文献

SCARNA10,一种核保留的长非编码 RNA,促进肝纤维化,并可作为一种潜在的生物标志物。

SCARNA10, a nuclear-retained long non-coding RNA, promotes liver fibrosis and serves as a potential biomarker.

机构信息

Department of Histology and Embryology, Tianjin Key Laboratory of Cellular and Molecular Immunology, Key Laboratory of Immune Microenvironment and Disease of Ministry of Education, School of Basic Medical Sciences, Tianjin Medical University, Tianjin, China.

The Third Central Clinical College of Tianjin Medical University, Department of Hepatology and Gastroenterology, Tianjin Third Central Hospital affiliated to Nankai University, Tianjin Key Laboratory of Artificial Cells, Artificial Cell Engineering Technology Research Center of Public Health Ministry, Tianjin, China.

出版信息

Theranostics. 2019 May 26;9(12):3622-3638. doi: 10.7150/thno.32935. eCollection 2019.

Abstract

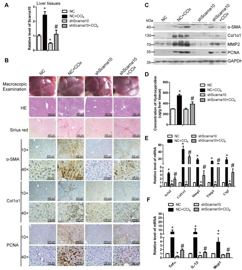
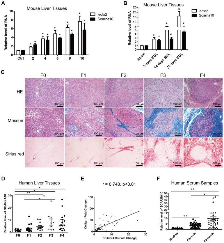
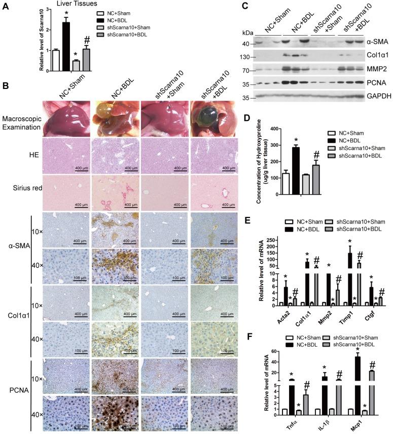
Long non-coding RNAs (lncRNAs) are involved in numerous biological functions and pathological processes. However, the clinical significance of lncRNAs and their functions in liver fibrosis remain largely unclear. The transcript of lncRNA SCARNA10 in serum and liver samples from patients with advanced hepatic fibrosis, liver tissues from two fibrosis mouse models, and cultured hepatic stellate cells (HSCs) was determined by real-time RT-PCR. The effects of lentivirus-mediated knockdown or over-expression of SCARNA10 in liver fibrosis were examined and . Moreover, the effects and mechanisms of down-regulation or over-expression of SCARNA10 on the expression of the genes involved in TGFβ pathway were determined. It was found lncRNA ENSMUST00000158992, named as Scarna10, was remarkably up-regulated in mouse fibrotic livers according to the microarray data. We observed that the transcript of SCARNA10 was increased in the serum and liver from patients with advanced hepatic fibrosis. Furthermore, we found that SCARNA10 promoted liver fibrosis both and through inducing hepatocytes (HCs) apoptosis and HSCs activation. Mechanistically, RNA immunoprecipitation (RIP) assays demonstrated that SCARNA10 physically associated with polycomb repressive complex 2 (PRC2). Additionally, our results demonstrated that SCARNA10 functioned as a novel positive regulator of TGFβ signaling in hepatic fibrogenesis by inhibiting the binding of PRC2 to the promoters of the genes associated with ECM and TGFβ pathway, thus promoting the transcription of these genes. Our study identified a crucial role of SCARNA10 in liver fibrosis, providing a proof of this molecule as a potential diagnostic marker and a possible therapeutic target against liver fibrosis.

摘要

长链非编码 RNA(lncRNA)参与了许多生物功能和病理过程。然而,lncRNA 的临床意义及其在肝纤维化中的功能在很大程度上仍不清楚。通过实时 RT-PCR 测定了晚期肝纤维化患者血清和肝组织样本、两种纤维化小鼠模型的肝组织和培养的肝星状细胞(HSCs)中 lncRNA SCARNA10 的转录本。通过慢病毒介导的下调或过表达 SCARNA10 检测肝纤维化的影响。此外,还确定了下调或过表达 SCARNA10 对 TGFβ 途径相关基因表达的影响和机制。根据微阵列数据,发现名为 Scarna10 的 lncRNA ENSMUST00000158992 在小鼠纤维化肝脏中显著上调。我们观察到 SCARNA10 的转录本在晚期肝纤维化患者的血清和肝脏中增加。此外,我们发现 SCARNA10 通过诱导肝细胞(HCs)凋亡和 HSCs 激活,既促进了肝纤维化。从机制上讲,RNA 免疫沉淀(RIP)实验表明,SCARNA10 与多梳抑制复合物 2(PRC2)发生物理关联。此外,我们的结果表明,SCARNA10 通过抑制 PRC2 与 ECM 和 TGFβ 途径相关基因启动子的结合,从而促进这些基因的转录,作为肝纤维化中 TGFβ 信号的新型正调节剂发挥作用。我们的研究确定了 SCARNA10 在肝纤维化中的关键作用,为该分子作为潜在的诊断标志物和治疗肝纤维化的可能靶点提供了证据。

https://cdn.ncbi.nlm.nih.gov/pmc/blobs/5467/6587170/3bec0e098b9b/thnov09p3622g001.jpg

文献AI研究员

20分钟写一篇综述,助力文献阅读效率提升50倍。

立即体验

用中文搜PubMed

大模型驱动的PubMed中文搜索引擎

马上搜索

文档翻译

学术文献翻译模型,支持多种主流文档格式。

立即体验