Suppr超能文献

间充质干细胞来源的外泌体通过调节内质网应激来保护髓核细胞免于死亡,并改善体内椎间盘退变。

Exosomes from mesenchymal stem cells modulate endoplasmic reticulum stress to protect against nucleus pulposus cell death and ameliorate intervertebral disc degeneration in vivo.

机构信息

Department of Orthopaedics, Union Hospital, Tongji Medical College, Huazhong University of Science and Technology, Wuhan 430022, China.

出版信息

Theranostics. 2019 May 31;9(14):4084-4100. doi: 10.7150/thno.33638. eCollection 2019.

Abstract

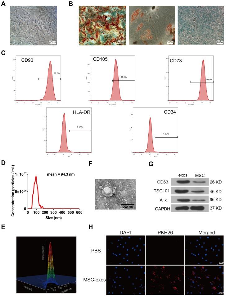
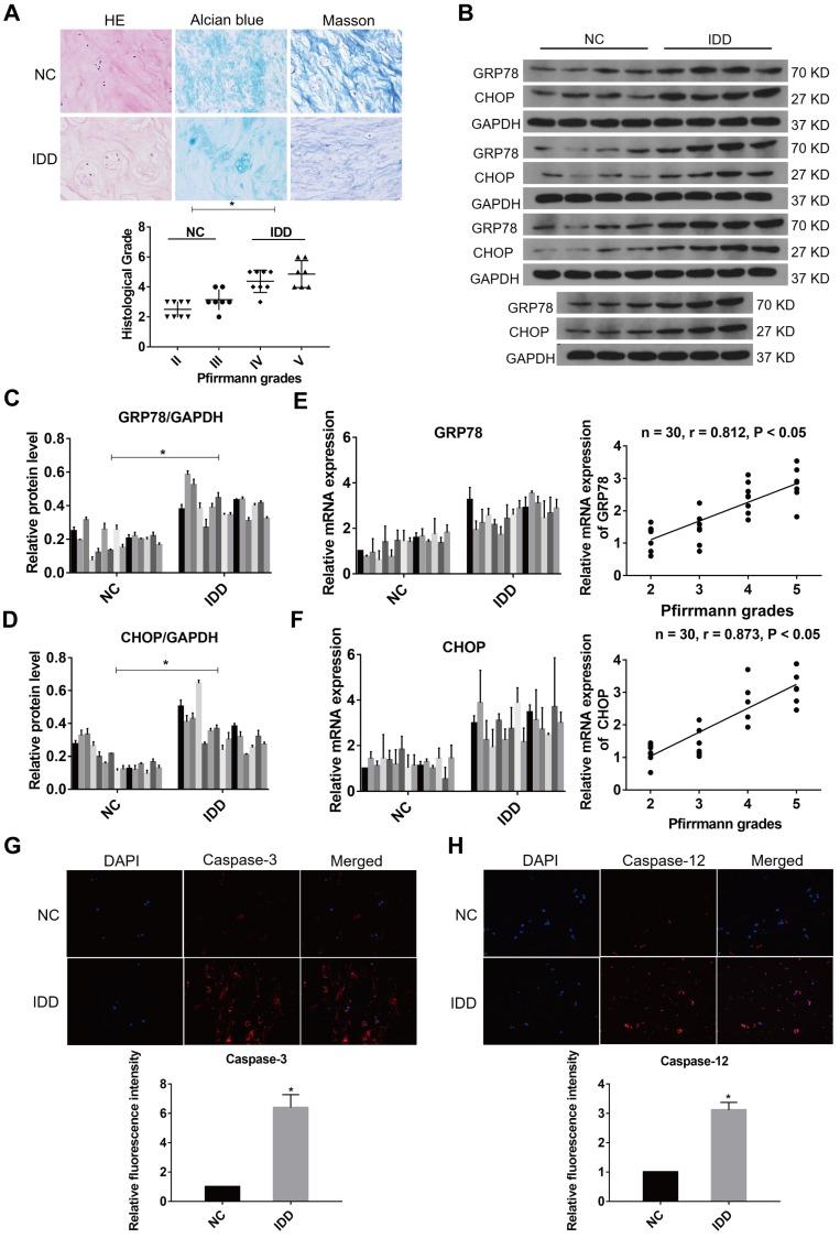
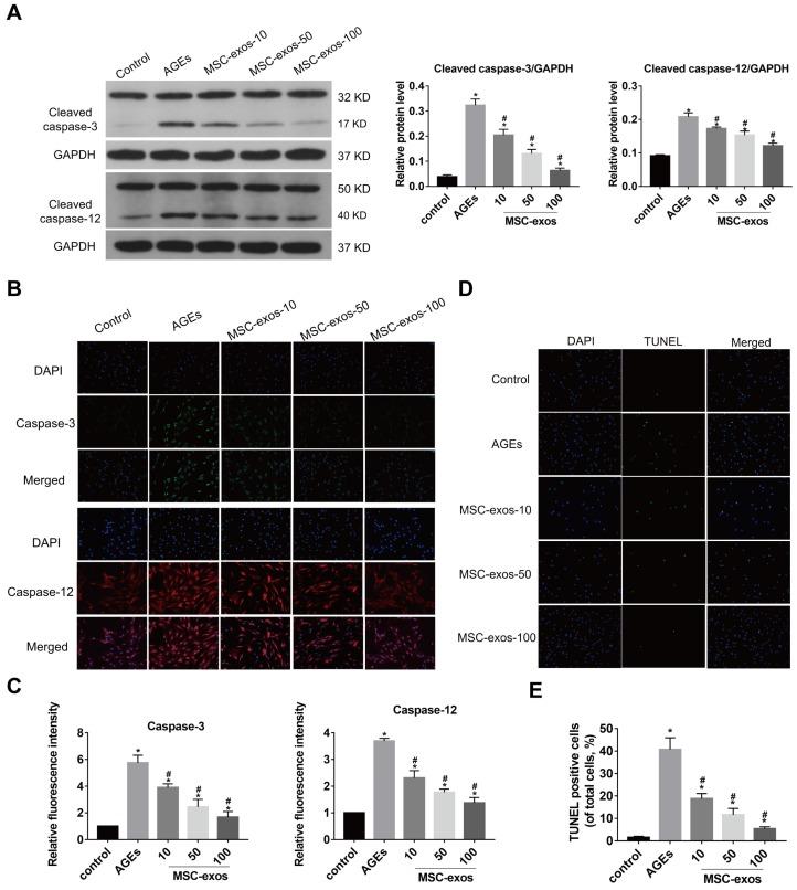
: Intervertebral disc degeneration (IDD) is widely accepted as a cause of low back pain and related degenerative musculoskeletal disorders. Nucleus pulposus (NP) cell apoptosis which is related to excessive endoplasmic reticulum (ER) stress in the intervertebral disc (IVD) could aggravate IDD progression. Many studies have shown the therapeutic potential of exosomes derived from bone marrow mesenchymal stem cells (MSC-exos) in degenerative diseases. We hypothesized that the delivery of MSC-exos could modulate ER stress and inhibit excessive NP cell apoptosis during IDD. : The ER stress levels were measured in normal or degenerative NP tissues for contrast. The effects of MSC-exos were testified in advanced glycation end products (AGEs) -induced ER stress in human NP cells. The mechanism involving AKT and ERK signaling pathways was investigated using RNA interference or signaling inhibitors. Histological or immunohistochemical analysis and TUNEL staining were used for evaluating MSC-exos therapeutic effects . : The ER stress level and apoptotic rate was elevated in degenerative IVD tissues. MSC-exos could attenuate ER stress-induced apoptosis by activating AKT and ERK signaling. Moreover, delivery of MSC-exos modulated ER stress-related apoptosis and retarded IDD progression in a rat tail model. : These results highlight the therapeutic effects of exosomes in preventing IDD progression. Our work is the first to demonstrate that MSC-exos could modulate ER stress-induced apoptosis during AGEs-associated IVD degeneration.

摘要

椎间盘退变(IDD)被广泛认为是腰痛和相关退行性肌肉骨骼疾病的原因。椎间盘(IVD)中核髓核(NP)细胞凋亡与内质网(ER)过度应激有关,可能加重 IDD 进展。许多研究表明,骨髓间充质干细胞(MSC-exos)来源的外泌体在退行性疾病中有治疗潜力。我们假设 MSC-exos 的递呈可以调节 ER 应激并抑制 IDD 过程中 NP 细胞的过度凋亡。

为了进行对比,我们测量了正常或退变 NP 组织中的 ER 应激水平。在人 NP 细胞的晚期糖基化终产物(AGEs)诱导的 ER 应激中,我们对 MSC-exos 的作用进行了测试。通过 RNA 干扰或信号抑制剂,我们研究了涉及 AKT 和 ERK 信号通路的机制。组织学或免疫组织化学分析和 TUNEL 染色用于评估 MSC-exos 的治疗效果。

退变的 IVD 组织中 ER 应激水平和凋亡率升高。MSC-exos 通过激活 AKT 和 ERK 信号来减轻 ER 应激诱导的细胞凋亡。此外,MSC-exos 的递呈可以调节 ER 应激相关的细胞凋亡,并在大鼠尾模型中延缓 IDD 的进展。

这些结果强调了外泌体在预防 IDD 进展中的治疗作用。我们的工作首次表明,MSC-exos 可以调节 AGEs 相关 IVD 退变过程中 ER 应激诱导的细胞凋亡。

https://cdn.ncbi.nlm.nih.gov/pmc/blobs/1080/6592170/00d06a65e4a6/thnov09p4084g001.jpg

文献AI研究员

20分钟写一篇综述,助力文献阅读效率提升50倍。

立即体验

用中文搜PubMed

大模型驱动的PubMed中文搜索引擎

马上搜索

文档翻译

学术文献翻译模型,支持多种主流文档格式。

立即体验