Suppr超能文献

寨卡病毒根据其分化状态差异感染人神经祖细胞,并通过 Notch 通路失调神经发生。

Zika virus differentially infects human neural progenitor cells according to their state of differentiation and dysregulates neurogenesis through the Notch pathway.

机构信息

a MIVEGEC, IRD , Univ. Montpellier, CNRS , Montpellier , France.

b UMR1161 Virologie, ANSES, INRA, Ecole Nationale Vétérinaire d'Alfort , Université Paris-Est , Maisons-Alfort , France.

出版信息

Emerg Microbes Infect. 2019;8(1):1003-1016. doi: 10.1080/22221751.2019.1637283.

Abstract

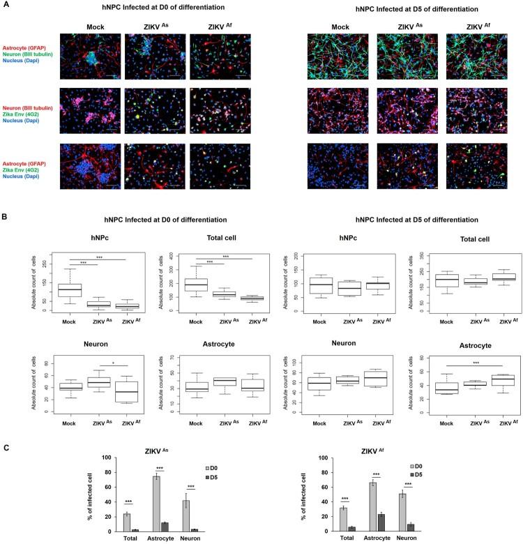
Zika virus (ZIKV) is a mosquito-borne Flavivirus that causes Zika disease with particular neurological complications, including Guillain-Barré Syndrome and congenital microcephaly. Although ZIKV has been shown to directly infect human neural progenitor cells (hNPCs), thereby decreasing their viability and growth, it is as yet unknown which of the cellular pathways involved in the disruption of neurogenesis are affected following ZIKV infection. By comparing the effect of two ZIKV strains on hNPCs, the differentiation process of the latter cells was found to lead to a decreased susceptibility to infection and cell death induced by each of the ZIKV strains, which was associated with an earlier and stronger antiviral innate immune response in infected, differentiated hNPCs, as compared to undifferentiated cells. Moreover, ZIKV modulated, both in hNPCs and in fetal brain in an experimental mouse model, the expression of the Notch pathway which is involved in cellular proliferation, apoptosis and differentiation during neurogenesis. These results show that the differentiation state of hNPCs is a significant factor contributing to the outcome of ZIKV infection and furthermore suggest that ZIKV infection might initiate early activation of the Notch pathway resulting in an abnormal differentiation process, implicated in ZIKV-induced brain injury.

摘要

Zika 病毒(ZIKV)是一种蚊媒 Flavivirus,可引起 Zika 病,伴有特定的神经并发症,包括格林-巴利综合征和先天性小头畸形。尽管已经表明 ZIKV 可以直接感染人神经祖细胞(hNPCs),从而降低其活力和生长,但目前尚不清楚在 ZIKV 感染后,哪些参与神经发生中断的细胞途径受到影响。通过比较两种 ZIKV 株对 hNPCs 的影响,发现后者细胞的分化过程导致对两种 ZIKV 株诱导的感染和细胞死亡的敏感性降低,这与感染的分化 hNPCs 中更早和更强的抗病毒先天免疫反应相关,与未分化细胞相比。此外,ZIKV 调节了 hNPCs 中的 Notch 途径表达,以及在实验性小鼠模型中的胎儿大脑中的 Notch 途径表达,Notch 途径参与神经发生过程中的细胞增殖、凋亡和分化。这些结果表明 hNPCs 的分化状态是影响 ZIKV 感染结果的重要因素,并进一步表明 ZIKV 感染可能引发 Notch 途径的早期激活,导致异常的分化过程,与 ZIKV 诱导的脑损伤有关。

https://cdn.ncbi.nlm.nih.gov/pmc/blobs/a9d0/6691766/e760db811ada/TEMI_A_1637283_F0001_OB.jpg

文献AI研究员

20分钟写一篇综述,助力文献阅读效率提升50倍。

立即体验

用中文搜PubMed

大模型驱动的PubMed中文搜索引擎

马上搜索

文档翻译

学术文献翻译模型,支持多种主流文档格式。

立即体验