Suppr超能文献

VprBP 通过促进 Smurf1 介导的 I 型受体降解来减轻 TGF-β 和激活素信号。

VprBP mitigates TGF-β and Activin signaling by promoting Smurf1-mediated type I receptor degradation.

机构信息

Department of Cell and Chemical Biology and Oncode Institute, Leiden University Medical Center, 2300RC Leiden, The Netherlands.

MOE Laboratory of Biosystems Homeostasis and Protection and Innovation Center for Cell Signaling Network, Life Sciences Institute, Zhejiang University, Hangzhou 310058, China.

出版信息

J Mol Cell Biol. 2020 Feb 20;12(2):138-151. doi: 10.1093/jmcb/mjz057.

Abstract

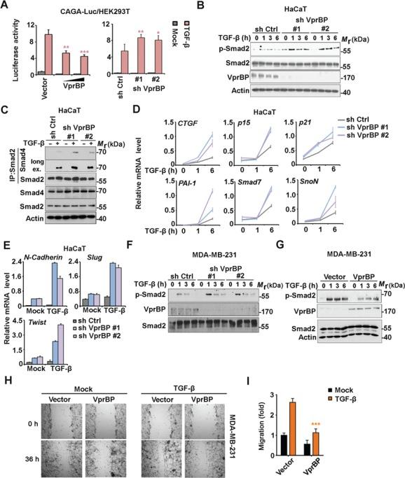
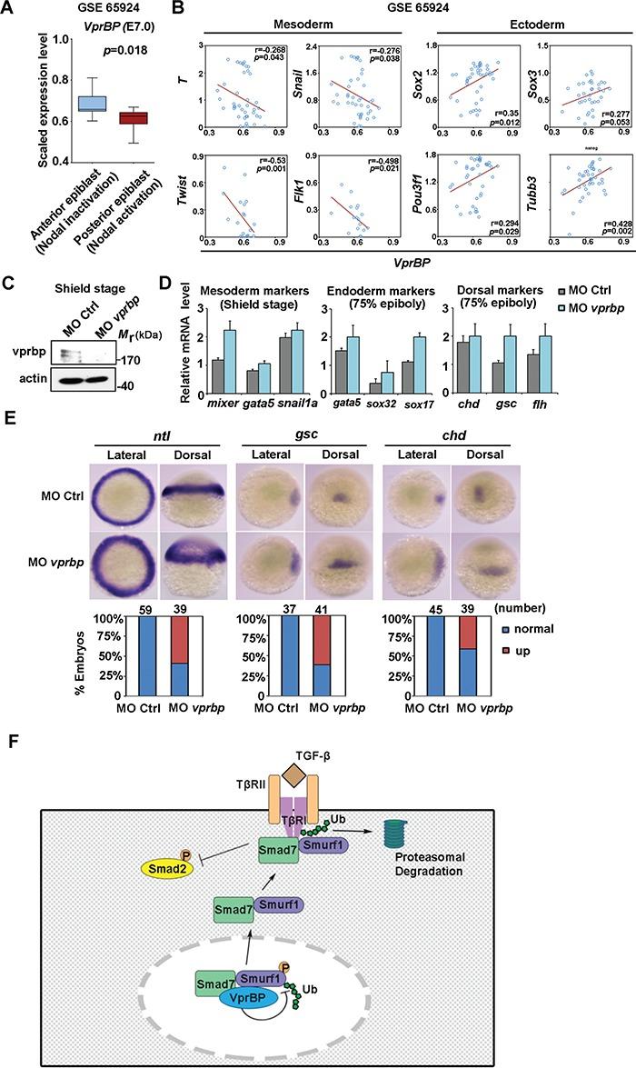
The transforming growth factor-β (TGF-β) family controls embryogenesis, stem cell differentiation, and tissue homeostasis. However, how post-translation modifications contribute to fine-tuning of TGF-β family signaling responses is not well understood. Inhibitory (I)-Smads can antagonize TGF-β/Smad signaling by recruiting Smurf E3 ubiquitin ligases to target the active TGF-β receptor for proteasomal degradation. A proteomic interaction screen identified Vpr binding protein (VprBP) as novel binding partner of Smad7. Mis-expression studies revealed that VprBP negatively controls Smad2 phosphorylation, Smad2-Smad4 interaction, as well as TGF-β target gene expression. VprBP was found to promote Smad7-Smurf1-TβRI complex formation and induce proteasomal degradation of TGF-β type I receptor (TβRI). Moreover, VprBP appears to stabilize Smurf1 by suppressing Smurf1 poly-ubiquitination. In multiple adult and mouse embryonic stem cells, depletion of VprBP promotes TGF-β or Activin-induced responses. In the mouse embryo VprBP expression negatively correlates with mesoderm marker expression, and VprBP attenuated mesoderm induction during zebrafish embryogenesis. Our findings thereby uncover a novel regulatory mechanism by which Smurf1 controls the TGF-β and Activin cascade and identify VprBP as a critical determinant of embryonic mesoderm induction.

摘要

转化生长因子-β(TGF-β)家族控制着胚胎发生、干细胞分化和组织稳态。然而,人们对翻译后修饰如何精细调节 TGF-β 家族信号反应知之甚少。抑制性(I)-Smads 可以通过招募 Smurf E3 泛素连接酶来靶向活性 TGF-β 受体进行蛋白酶体降解,从而拮抗 TGF-β/Smad 信号。蛋白质组学相互作用筛选鉴定了 Vpr 结合蛋白(VprBP)为 Smad7 的新型结合伴侣。错误表达研究表明,VprBP 负调控 Smad2 磷酸化、Smad2-Smad4 相互作用以及 TGF-β 靶基因表达。发现 VprBP 促进 Smad7-Smurf1-TβRI 复合物形成,并诱导 TGF-β 型 I 受体(TβRI)的蛋白酶体降解。此外,VprBP 似乎通过抑制 Smurf1 的多泛素化来稳定 Smurf1。在多种成年和小鼠胚胎干细胞中,VprBP 的缺失促进 TGF-β 或激活素诱导的反应。在小鼠胚胎中,VprBP 的表达与中胚层标记物的表达呈负相关,并且 VprBP 在斑马鱼胚胎发生过程中减弱了中胚层诱导。因此,我们的研究结果揭示了 Smurf1 控制 TGF-β 和激活素级联的新调节机制,并将 VprBP 鉴定为胚胎中胚层诱导的关键决定因素。

https://cdn.ncbi.nlm.nih.gov/pmc/blobs/d20c/7109606/bf37a8fbfa1a/mjz057f1.jpg

文献AI研究员

20分钟写一篇综述,助力文献阅读效率提升50倍。

立即体验

用中文搜PubMed

大模型驱动的PubMed中文搜索引擎

马上搜索

文档翻译

学术文献翻译模型,支持多种主流文档格式。

立即体验