Suppr超能文献

电压和钙激活的钾 (BK) 通道 β1 亚基中 17β-雌二醇结合位点的分子性质。

The molecular nature of the 17β-Estradiol binding site in the voltage- and Ca-activated K (BK) channel β1 subunit.

机构信息

Departamento de Nutrición y Bioquímica, Facultad de Ciencias, Pontificia Universidad Javeriana, Bogotá, Colombia.

Centro Interdisciplinario de Neurociencia de Valparaíso, Facultad de Ciencias, Universidad de Valparaíso, Valparaíso, Chile.

出版信息

Sci Rep. 2019 Jul 10;9(1):9965. doi: 10.1038/s41598-019-45942-1.

Abstract

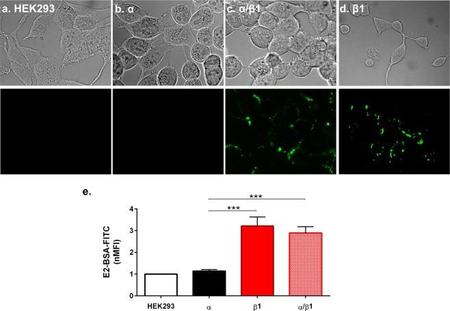
The accessory β1 subunit modulates the Ca- and voltage-activated K (BK) channel gating properties mainly by increasing its apparent Ca sensitivity. β1 plays an important role in the modulation of arterial tone and blood pressure by vascular smooth muscle cells (SMCs). 17β-estradiol (E2) increases the BK channel open probability (P) in SMCs, through a β1 subunit-dependent modulatory effect. Here, using molecular modeling, bioinformatics, mutagenesis, and electrophysiology, we identify a cluster of hydrophobic residues in the second transmembrane domain of the β1 subunit, including the residues W163 and F166, as the binding site for E2. We further show that the increase in P induced by E2 is associated with a stabilization of the voltage sensor in its active configuration and an increase in the coupling between the voltage sensor activation and pore opening. Since β1 is a key molecular player in vasoregulation, the findings reported here are of importance in the design of novel drugs able to modulate BK channels.

摘要

β1 辅助亚基主要通过增加其表观钙敏感性来调节钙和电压激活的钾 (BK) 通道门控特性。β1 在血管平滑肌细胞 (SMCs) 对动脉张力和血压的调节中发挥重要作用。17β-雌二醇 (E2) 通过 β1 亚基依赖性调节作用增加 SMCs 中的 BK 通道开放概率 (P)。在这里,我们使用分子建模、生物信息学、突变和电生理学,鉴定了 β1 亚基第二跨膜域中包含残基 W163 和 F166 的一组疏水性残基,作为 E2 的结合位点。我们进一步表明,E2 诱导的 P 增加与电压传感器在其活性构象中的稳定以及电压传感器激活和孔开口之间的偶联增加有关。由于 β1 是血管调节的关键分子参与者,因此这里报道的发现对于设计能够调节 BK 通道的新型药物具有重要意义。

https://cdn.ncbi.nlm.nih.gov/pmc/blobs/a1d2/6620312/f1c3bbbced65/41598_2019_45942_Fig1_HTML.jpg

文献AI研究员

20分钟写一篇综述,助力文献阅读效率提升50倍。

立即体验

用中文搜PubMed

大模型驱动的PubMed中文搜索引擎

马上搜索

文档翻译

学术文献翻译模型,支持多种主流文档格式。

立即体验