Suppr超能文献

长期自愿转轮运动不会改变血管淀粉样负担,但会减少 Tg-SwDI 小鼠脑淀粉样血管病模型中的神经炎症。

Long-term voluntary wheel running does not alter vascular amyloid burden but reduces neuroinflammation in the Tg-SwDI mouse model of cerebral amyloid angiopathy.

机构信息

Department of Psychology, Stony Brook University, 100 Nicolls Road, Stony Brook, NY, 11794, USA.

Present Address: Department of Neuroscience and Experimental Therapeutics, Albany Medical College, 47 New Scotland Ave, Albany, NY, 12208, USA.

出版信息

J Neuroinflammation. 2019 Jul 11;16(1):144. doi: 10.1186/s12974-019-1534-0.

Abstract

BACKGROUND

Cardiovascular exercise (CVE) has been shown to be protective against cognitive decline in aging and the risk for dementias, including Alzheimer's Disease (AD). CVE has also been shown to have several beneficial effects on brain pathology and behavioral impairments in mouse models of AD; however, no studies have specifically examined the effects of CVE on cerebral amyloid angiopathy (CAA), which is the accumulation of amyloid-beta (Aβ) in the cerebral vasculature. CAA may be uniquely susceptible to beneficial effects of CVE interventions due to the location and nature of the pathology. Alternatively, CVE may exacerbate CAA pathology, due to added stress on already compromised cerebral vasculature.

METHODS

In the current study, we examined the effects of CVE over many months in mice, thereby modeling a lifelong commitment to CVE in humans. We assessed this voluntary CVE in Tg-SwDI mice, a transgenic mouse model of CAA that exhibits behavioral deficits, fibrillar vascular Aβ pathology, and significant perivascular neuroinflammation. Various "doses" of exercise intervention (0 h ("Sedentary"), 1 h, 3 h, 12 h access to running wheel) were assessed from ~ 4 to 12 months of age for effects on physiology, behavior/cognitive performance, and pathology.

RESULTS

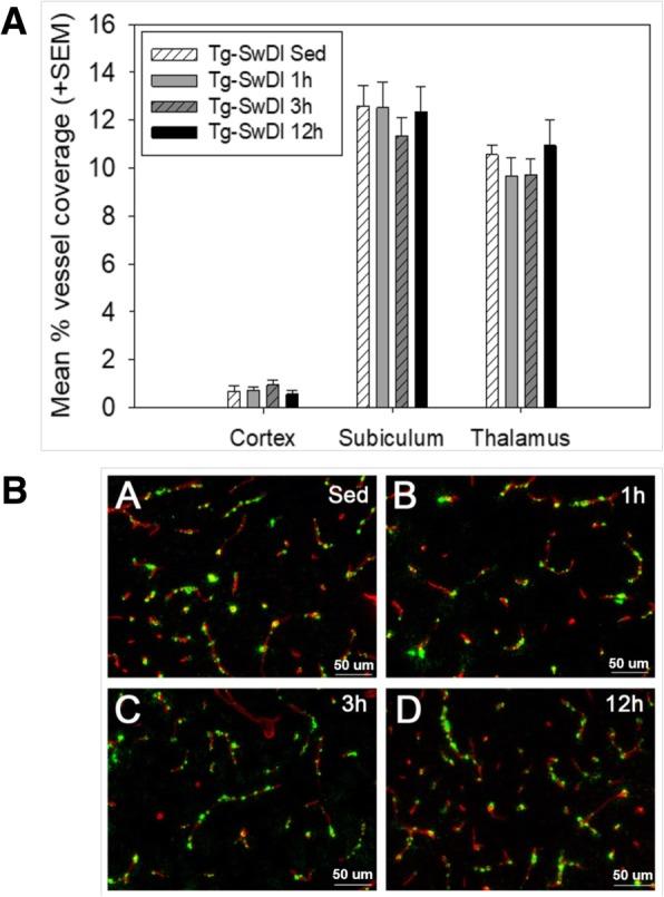
The 12 h group performed the greatest volume of exercise, whereas the 1 h and 3 h groups showed high levels of exercise intensity, as defined by more frequent and longer duration running bouts. Tg-SwDI mice exhibited significant cerebral vascular Aβ pathology and increased expression of pro-inflammatory cytokines as compared to WT controls. Tg-SwDI mice did not show motor dysfunction or altered levels of anxiety or sociability compared to WT controls, though Tg-SwDI animals did appear to exhibit a reduced tendency to explore novel environments. At all running levels, CAA pathology in Tg-SwDI mice was not significantly altered, but 12-h high-volume exercise showed increased insoluble Aβ burden. However, CVE attenuated the expression of pro-inflammatory cytokines TNF-α and IL-6 and was generally effective at enhancing motor function and reducing anxiety-like behavior in Tg-SwDI mice, though alterations in learning and memory tasks were varied.

CONCLUSIONS

Taken together, these results suggest that CAA can still develop regardless of a lifespan of substantial CVE, although downstream effects on neuroinflammation may be reduced and functional outcomes improved.

摘要

背景

心血管运动(CVE)已被证明可预防衰老和痴呆风险认知能力下降,包括阿尔茨海默病(AD)。CVE 还显示出对 AD 小鼠模型中的脑病理学和行为障碍有多种有益作用;然而,尚无研究专门检查心血管运动对脑淀粉样血管病(CAA)的影响,CAA 是淀粉样β(Aβ)在脑血管中的积累。由于病理学的位置和性质,CAA 可能特别容易受到 CVE 干预的有益影响。或者,由于对已经受损的脑血管施加了额外的压力,CVE 可能会使 CAA 病理学恶化。

方法

在目前的研究中,我们在小鼠中检查了数月的 CVE 作用,从而模拟了人类对 CVE 的终生承诺。我们评估了 Tg-SwDI 小鼠中的这种自愿 CVE,Tg-SwDI 是一种 CAA 的转基因小鼠模型,表现出行为缺陷、纤维状血管 Aβ 病理学和明显的血管周围神经炎症。从大约 4 到 12 个月大时,评估了各种“剂量”的运动干预(0 小时(“久坐”)、1 小时、3 小时、12 小时跑步轮)对生理、行为/认知表现和病理学的影响。

结果

12 小时组进行了最大量的运动,而 1 小时和 3 小时组显示出更高的运动强度水平,这表现为更频繁和更长时间的跑步。与 WT 对照相比,Tg-SwDI 小鼠表现出明显的脑血管 Aβ 病理学和促炎细胞因子表达增加。与 WT 对照相比,Tg-SwDI 小鼠没有表现出运动功能障碍或焦虑或社交能力改变,尽管 Tg-SwDI 动物似乎表现出对探索新环境的减少倾向。在所有跑步水平下,Tg-SwDI 小鼠的 CAA 病理学均无明显改变,但 12 小时高容量运动显示出可溶性 Aβ 负担增加。然而,CVE 减轻了促炎细胞因子 TNF-α和 IL-6 的表达,并且通常有效地增强了 Tg-SwDI 小鼠的运动功能并降低了焦虑样行为,尽管学习和记忆任务的改变各不相同。

结论

总的来说,这些结果表明,尽管神经炎症的下游影响可能减少,并且功能结果得到改善,但无论 CVE 的寿命如何,CAA 仍可能发展。

https://cdn.ncbi.nlm.nih.gov/pmc/blobs/0822/6621983/e74cee5a985c/12974_2019_1534_Fig1_HTML.jpg

文献AI研究员

20分钟写一篇综述,助力文献阅读效率提升50倍。

立即体验

用中文搜PubMed

大模型驱动的PubMed中文搜索引擎

马上搜索

文档翻译

学术文献翻译模型,支持多种主流文档格式。

立即体验