Suppr超能文献

通过血液转录组风险特征检测接受抗逆转录病毒治疗的HIV感染者的结核病复发、诊断及治疗反应

Detection of Tuberculosis Recurrence, Diagnosis and Treatment Response by a Blood Transcriptomic Risk Signature in HIV-Infected Persons on Antiretroviral Therapy.

作者信息

Darboe Fatoumatta, Mbandi Stanley Kimbung, Naidoo Kogieleum, Yende-Zuma Nonhlanhla, Lewis Lara, Thompson Ethan G, Duffy Fergal J, Fisher Michelle, Filander Elizabeth, van Rooyen Michele, Bilek Nicole, Mabwe Simbarashe, McKinnon Lyle R, Chegou Novel, Loxton Andre, Walzl Gerhard, Tromp Gerard, Padayatchi Nesri, Govender Dhineshree, Hatherill Mark, Karim Salim Abdool, Zak Daniel E, Penn-Nicholson Adam, Scriba Thomas J

机构信息

South African Tuberculosis Vaccine Initiative, Institute of Infectious Disease and Molecular Medicine and Division of Immunology and Department of Pathology, University of Cape Town, Cape Town, South Africa.

Centre for the AIDS Programme of Research in South Africa (CAPRISA), Durban, South Africa.

出版信息

Front Microbiol. 2019 Jun 26;10:1441. doi: 10.3389/fmicb.2019.01441. eCollection 2019.

Abstract

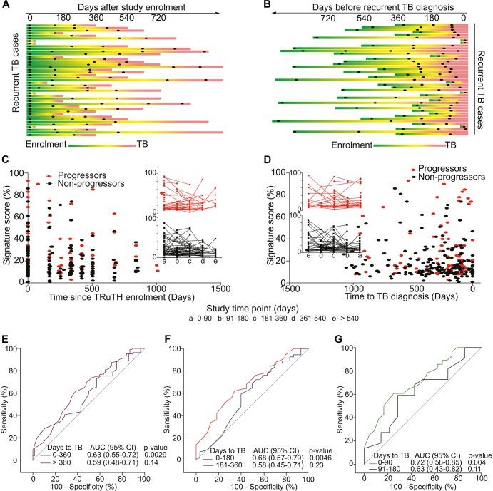
HIV-infected individuals are at high risk of tuberculosis disease and those with prior tuberculosis episodes are at even higher risk of disease recurrence. A non-sputum biomarker that identifies individuals at highest tuberculosis risk would allow targeted microbiological testing and appropriate treatment and also guide need for prolonged therapy. We determined the utility of a previously developed whole blood transcriptomic correlate of risk (COR) signature for (1) predicting incident recurrent tuberculosis, (2) tuberculosis diagnosis and (3) its potential utility for tuberculosis treatment monitoring in HIV-infected individuals. We retrieved cryopreserved blood specimens from three previously completed clinical studies and measured the COR signature by quantitative microfluidic real-time-PCR. The signature differentiated recurrent tuberculosis progressors from non-progressors within 3 months of diagnosis with an area under the Receiver-operating characteristic (ROC) curve (AUC) of 0.72 (95% confidence interval (CI), 0.58-0.85) amongst HIV-infected individuals on antiretroviral therapy (ART). Twenty-five of 43 progressors (58%) were asymptomatic at microbiological diagnosis and thus had subclinical disease. The signature showed excellent diagnostic discrimination between HIV-uninfected tuberculosis cases and controls (AUC 0.97; 95%CI 0.94-1). Performance was lower in HIV-infected individuals (AUC 0.83; 95%CI 0.81-0.96) and signature scores were directly associated with HIV viral loads. Tuberculosis treatment response in HIV-infected individuals on ART with a new recurrent tuberculosis diagnosis was also assessed. Signature scores decreased significantly during treatment. However, pre-treatment scores could not differentiate between those who became sputum negative before and after 2 months. Direct application of the unmodified blood transcriptomic COR signature detected subclinical and active tuberculosis by blind validation in HIV-infected individuals. However, prognostic performance for recurrent tuberculosis, and performance as diagnostic and as treatment monitoring tool in HIV-infected persons was inferior to published results from HIV-negative cohorts. Our results suggest that performance of transcriptomic signatures comprising interferon stimulated genes are negatively affected in HIV-infected individuals, especially in those with incompletely suppressed viral loads.

摘要

感染艾滋病毒的个体患结核病的风险很高,而既往有结核病发作史的个体疾病复发风险更高。一种能识别结核病风险最高个体的非痰液生物标志物,将有助于进行有针对性的微生物检测和适当治疗,并指导是否需要延长治疗时间。我们确定了先前开发的全血转录组风险关联(COR)特征在以下方面的效用:(1)预测复发性结核病的发生,(2)结核病诊断,以及(3)其在感染艾滋病毒个体的结核病治疗监测中的潜在效用。我们从三项先前完成的临床研究中获取了冷冻保存的血液样本,并通过定量微流控实时PCR测量COR特征。在接受抗逆转录病毒治疗(ART)的艾滋病毒感染个体中,该特征在诊断后3个月内区分复发性结核病进展者和非进展者的受试者工作特征(ROC)曲线下面积(AUC)为0.72(95%置信区间(CI),0.58 - 0.85)。43名进展者中有25名(58%)在微生物学诊断时无症状,因此患有亚临床疾病。该特征在未感染艾滋病毒的结核病病例和对照之间显示出出色的诊断区分能力(AUC 0.97;95%CI 0.94 - 1)。在感染艾滋病毒的个体中表现较低(AUC 0.83;95%CI 0.81 - 0.96),且特征分数与艾滋病毒病毒载量直接相关。还评估了新诊断为复发性结核病的接受ART的艾滋病毒感染个体的结核病治疗反应。治疗期间特征分数显著下降。然而,治疗前分数无法区分在2个月前后痰转阴的个体。在艾滋病毒感染个体中通过盲法验证直接应用未修改的全血转录组COR特征可检测亚临床和活动性结核病。然而,其在复发性结核病的预后表现以及作为感染艾滋病毒者的诊断和治疗监测工具的表现均不如来自艾滋病毒阴性队列的已发表结果。我们的结果表明,包含干扰素刺激基因的转录组特征在感染艾滋病毒的个体中表现受到负面影响,尤其是在病毒载量未完全抑制的个体中。

https://cdn.ncbi.nlm.nih.gov/pmc/blobs/b215/6608601/60637eac2530/fmicb-10-01441-g001.jpg

文献AI研究员

20分钟写一篇综述,助力文献阅读效率提升50倍。

立即体验

用中文搜PubMed

大模型驱动的PubMed中文搜索引擎

马上搜索

文档翻译

学术文献翻译模型,支持多种主流文档格式。

立即体验