Suppr超能文献

原发性 EBV 感染诱导急性激活的抗原特异性细胞毒性 CD4 T 细胞波。

Primary EBV Infection Induces an Acute Wave of Activated Antigen-Specific Cytotoxic CD4 T Cells.

机构信息

Institute of Immunology and Immunotherapy, University of Birmingham, Edgbaston, Birmingham B15 2TT, United Kingdom.

Division of Infection and Immunity, Cardiff University School of Medicine, Cardiff CF14 4XN, United Kingdom; and.

出版信息

J Immunol. 2019 Sep 1;203(5):1276-1287. doi: 10.4049/jimmunol.1900377. Epub 2019 Jul 15.

Abstract

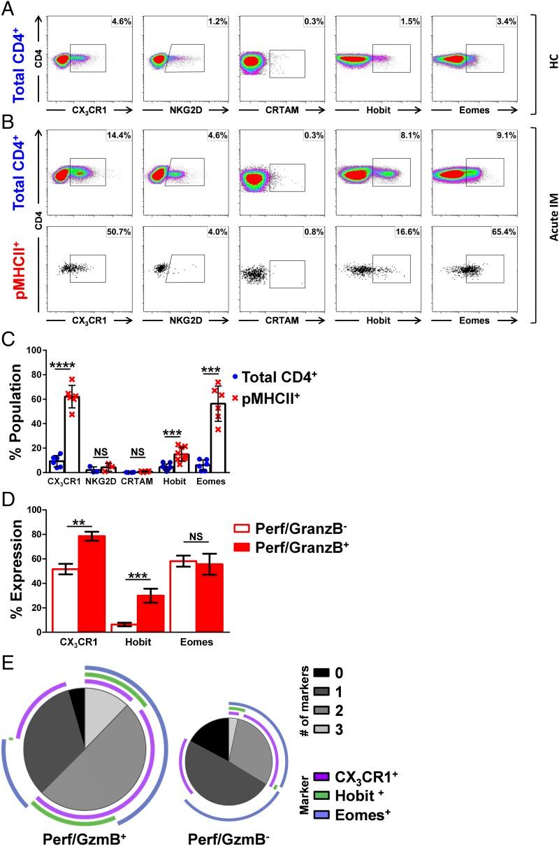
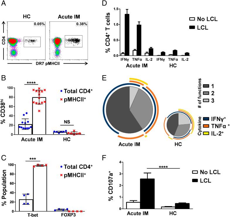
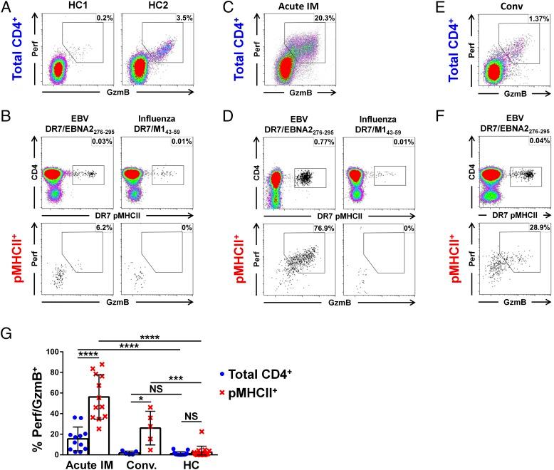
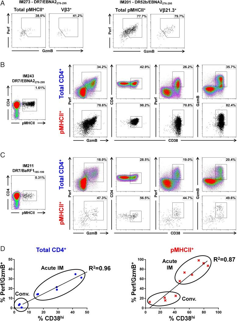
CD4 T cells are essential for immune protection against viruses, yet their multiple roles remain ill-defined at the single-cell level in humans. Using HLA class II tetramers, we studied the functional properties and clonotypic architecture of EBV-specific CD4 T cells in patients with infectious mononucleosis, a symptomatic manifestation of primary EBV infection, and in long-term healthy carriers of EBV. We found that primary infection elicited oligoclonal expansions of T1-like EBV-specific CD4 T cells armed with cytotoxic proteins that responded immediately ex vivo to challenge with EBV-infected B cells. Importantly, these acutely generated cytotoxic CD4 T cells were highly activated and transcriptionally distinct from classically described cytotoxic CD4 memory T cells that accumulate during other persistent viral infections, including CMV and HIV. In contrast, EBV-specific memory CD4 T cells displayed increased cytokine polyfunctionality but lacked cytotoxic activity. These findings suggested an important effector role for acutely generated cytotoxic CD4 T cells that could potentially be harnessed to improve the efficacy of vaccines against EBV.

摘要

CD4 T 细胞对于抵抗病毒的免疫保护至关重要,但它们在人类中的多种作用在单细胞水平上仍未得到明确界定。我们使用 HLA Ⅱ类四聚体研究了传染性单核细胞增多症患者(原发性 EBV 感染的症状表现)和 EBV 长期健康携带者中 EBV 特异性 CD4 T 细胞的功能特性和克隆型结构。我们发现,原发性感染引发了 T1 样 EBV 特异性 CD4 T 细胞的寡克隆扩增,这些细胞携带细胞毒性蛋白,能够在体外立即对 EBV 感染的 B 细胞的挑战作出反应。重要的是,这些急性产生的细胞毒性 CD4 T 细胞高度激活,并且在转录上与在其他持续性病毒感染(包括 CMV 和 HIV)期间积累的经典描述的细胞毒性 CD4 记忆 T 细胞不同。相比之下,EBV 特异性记忆 CD4 T 细胞表现出增加的细胞因子多效性功能,但缺乏细胞毒性活性。这些发现表明,急性产生的细胞毒性 CD4 T 细胞可能发挥重要的效应器作用,这可能有助于提高针对 EBV 的疫苗的效果。

https://cdn.ncbi.nlm.nih.gov/pmc/blobs/8566/6697742/b905de486421/ji1900377f1.jpg

文献AI研究员

20分钟写一篇综述,助力文献阅读效率提升50倍。

立即体验

用中文搜PubMed

大模型驱动的PubMed中文搜索引擎

马上搜索

文档翻译

学术文献翻译模型,支持多种主流文档格式。

立即体验