Suppr超能文献

玛氏魔芋基因组揭示了亚基因组的进化和功能分化。

Musa balbisiana genome reveals subgenome evolution and functional divergence.

机构信息

Key Laboratory of Biology and Genetic Resources of Tropical Crops, Institute of Tropical Bioscience and Biotechnology, Chinese Academy of Tropical Agricultural Sciences, Haikou, China.

Key Laboratory of Genetic Improvement of Bananas, Hainan province, Haikou Experimental Station, China Academy of Tropical Agricultural Sciences, Haikou, China.

出版信息

Nat Plants. 2019 Aug;5(8):810-821. doi: 10.1038/s41477-019-0452-6. Epub 2019 Jul 15.

Abstract

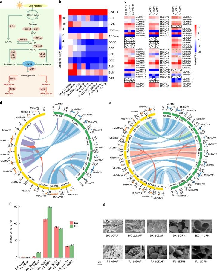
Banana cultivars (Musa ssp.) are diploid, triploid and tetraploid hybrids derived from Musa acuminata and Musa balbisiana. We presented a high-quality draft genome assembly of M. balbisiana with 430 Mb (87%) assembled into 11 chromosomes. We identified that the recent divergence of M. acuminata (A-genome) and M. balbisiana (B-genome) occurred after lineage-specific whole-genome duplication, and that the B-genome may be more sensitive to the fractionation process compared to the A-genome. Homoeologous exchanges occurred frequently between A- and B-subgenomes in allopolyploids. Genomic variation within progenitors resulted in functional divergence of subgenomes. Global homoeologue expression dominance occurred between subgenomes of the allotriploid. Gene families related to ethylene biosynthesis and starch metabolism exhibited significant expansion at the pathway level and wide homoeologue expression dominance in the B-subgenome of the allotriploid. The independent origin of 1-aminocyclopropane-1-carboxylic acid oxidase (ACO) homoeologue gene pairs and tandem duplication-driven expansion of ACO genes in the B-subgenome contributed to rapid and major ethylene production post-harvest in allotriploid banana fruits. The findings of this study provide greater context for understanding fruit biology, and aid the development of tools for breeding optimal banana cultivars.

摘要

香蕉品种(Musa ssp.)是二倍体、三倍体和四倍体杂种,由 Musa acuminata 和 Musa balbisiana 衍生而来。我们提供了 M. balbisiana 的高质量基因组草图组装,其中 430Mb(87%)组装到 11 条染色体中。我们发现,M. acuminata(A 基因组)和 M. balbisiana(B 基因组)的近期分化发生在谱系特异性全基因组复制之后,与 A 基因组相比,B 基因组可能对分裂过程更敏感。在所有多倍体中,A-和 B-亚基因组之间经常发生同系基因交换。在亲本组内发生的基因组变异导致了亚基因组的功能分化。在异源三倍体中,亚基因组之间发生了全局同系基因表达优势。与乙烯生物合成和淀粉代谢相关的基因家族在途径水平上表现出显著扩张,并且在异源三倍体的 B 亚基因组中表现出广泛的同系基因表达优势。1-氨基环丙烷-1-羧酸氧化酶(ACO)同系基因对的独立起源和 B 亚基因组中 ACO 基因的串联重复驱动扩张导致异源三倍体香蕉果实采后快速和大量产生乙烯。本研究的结果为理解果实生物学提供了更多的背景,并有助于开发培育最优香蕉品种的工具。

https://cdn.ncbi.nlm.nih.gov/pmc/blobs/1421/6784884/59bd481d0074/41477_2019_452_Fig1_HTML.jpg

文献AI研究员

20分钟写一篇综述,助力文献阅读效率提升50倍。

立即体验

用中文搜PubMed

大模型驱动的PubMed中文搜索引擎

马上搜索

文档翻译

学术文献翻译模型,支持多种主流文档格式。

立即体验