Suppr超能文献

P38/CREB/MMP13轴的激活与骨关节炎相关。

Activation of the P38/CREB/MMP13 axis is associated with osteoarthritis.

作者信息

Ji Bin, Ma Yan, Wang Haimin, Fang Xiangqian, Shi Peihua

机构信息

Department of Orthopaedic Surgery, Sir Run Run Shaw Hospital, Medical College of Zhejiang University, Key Laboratory of Musculoskeletal System Degeneration and Regeneration Translational Research of Zhejiang Province, Hangzhou, Zhejiang Province 310016, People's Republic of China.

Department of Orthopaedic Surgery, First Affiliated Hospital of Jiaxing University, Jiaxing, Zhejiang Province 314000, People's Republic of China.

出版信息

Drug Des Devel Ther. 2019 Jul 3;13:2195-2204. doi: 10.2147/DDDT.S209626. eCollection 2019.

Abstract

PURPOSES

Osteoarthritis (OA) is a common joint disease characterized by the degradation of articular cartilage and joint inflammation. Interleukin-1ß induces P38/cAMP response element binding protein (CREB) pathway activation, resulting in increased expression of matrix metallopeptidase-13 (MMP13) in chondrocytes. However, the role of the P38/CREB/MMP13 axis is unclear in the progression of OA. In this study, we aimed to answer the following questions: (1) how does the P38/CREB/MMP13 axis in cartilage from patients with OA compare with control specimens? (2) Can the P38 agonist anisomycin (ANS) induce mouse OA?

MATERIALS AND METHODS

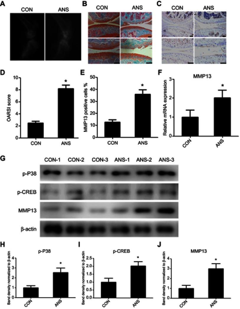
Surgical specimens of human cartilage were divided into OA and control groups. Surgical specimens of mouse cartilage were divided into control and ANS-induced groups. Safranin O staining of the cartilage tissues was performed to evaluate the extracellular matrix. Reverse transcription-polymerase chain reaction was performed using these tissues to investigate messenger RNA expressions of type II collagen, aggrecan, MMP13, and ADAM metallopeptidase with thrombospondin type 1 motif 5. Phosphorylated (p)-P38, p-CREB, and MMP13 were evaluated by Western blot analysis. Anisomycin was used to activate P38, and p-P38, p-CREB, and MMP13 were evaluated by immunofluorescence and Western blot analysis.

RESULTS

Safranin O staining showed that the extracellular matrix degraded in humans with OA and ANS-induced mouse cartilage samples. The expressions of p-P38, p-CREB, and MMP13 were all upregulated in osteoarthritic cartilage or anisomycin-induced chondrocytes, suggesting that the P38/CREB/MMP13 axis may play a role in the progression of OA.

CONCLUSIONS

The P38/CREB/MMP13 axis is active in osteoarthritic chondrocytes and may cause the degeneration of cartilage. Effective new therapy directed against this pathway could be developed.

摘要

目的

骨关节炎(OA)是一种常见的关节疾病,其特征为关节软骨退变和关节炎症。白细胞介素-1β诱导P38/环磷酸腺苷反应元件结合蛋白(CREB)信号通路激活,导致软骨细胞中基质金属蛋白酶-13(MMP13)表达增加。然而,P38/CREB/MMP13轴在OA进展中的作用尚不清楚。在本研究中,我们旨在回答以下问题:(1)OA患者软骨中的P38/CREB/MMP13轴与对照样本相比如何?(2)P38激动剂茴香霉素(ANS)能否诱导小鼠OA?

材料与方法

将人软骨手术标本分为OA组和对照组。将小鼠软骨手术标本分为对照组和ANS诱导组。对软骨组织进行番红O染色以评估细胞外基质。使用这些组织进行逆转录-聚合酶链反应,以研究Ⅱ型胶原、聚集蛋白聚糖、MMP13和含血小板反应蛋白基序的解聚素样金属蛋白酶5的信使核糖核酸表达。通过蛋白质免疫印迹分析评估磷酸化(p)-P38、p-CREB和MMP13。使用茴香霉素激活P38,并通过免疫荧光和蛋白质免疫印迹分析评估p-P38、p-CREB和MMP13。

结果

番红O染色显示,OA患者以及ANS诱导的小鼠软骨样本中的细胞外基质发生降解。p-P38、p-CREB和MMP13的表达在骨关节炎软骨或茴香霉素诱导的软骨细胞中均上调,提示P38/CREB/MMP13轴可能在OA进展中起作用。

结论

P38/CREB/MMP13轴在骨关节炎软骨细胞中活跃,可能导致软骨退变。可针对该信号通路开发有效的新疗法。

https://cdn.ncbi.nlm.nih.gov/pmc/blobs/bb4e/6613348/86765c0a163e/DDDT-13-2195-g0001.jpg

文献AI研究员

20分钟写一篇综述,助力文献阅读效率提升50倍。

立即体验

用中文搜PubMed

大模型驱动的PubMed中文搜索引擎

马上搜索

文档翻译

学术文献翻译模型,支持多种主流文档格式。

立即体验