Suppr超能文献

MPTP诱导的帕金森病非人灵长类动物模型中的异常线粒体:动力相关蛋白1(Drp1)和细胞周期蛋白依赖性激酶5/ p25信号通路

Abnormal Mitochondria in a Non-human Primate Model of MPTP-induced Parkinson's Disease: Drp1 and CDK5/p25 Signaling.

作者信息

Park Junghyung, Seo Jincheol, Won Jinyoung, Yeo Hyeon-Gu, Ahn Yu-Jin, Kim Keonwoo, Jin Yeung Bae, Koo Bon-Sang, Lim Kyung Seob, Jeong Kang-Jin, Kang Philyong, Lee Hwal-Yong, Baek Seung Ho, Jeon Chang-Yeop, Hong Jung-Joo, Huh Jae-Won, Kim Young-Hyun, Park Sang-Je, Kim Sun-Uk, Lee Dong-Seok, Lee Sang-Rae, Lee Youngjeon

机构信息

National Primate Research Center, Korea Research Institute of Bioscience and Biotechnology (KRIBB), Cheongju 28116, Korea.

Department of Functional Genomics, KRIBB School of Bioscience, Korea University of Science and Technology, Daejeon 34113, Korea.

出版信息

Exp Neurobiol. 2019 Jun;28(3):414-424. doi: 10.5607/en.2019.28.3.414. Epub 2019 May 24.

Abstract

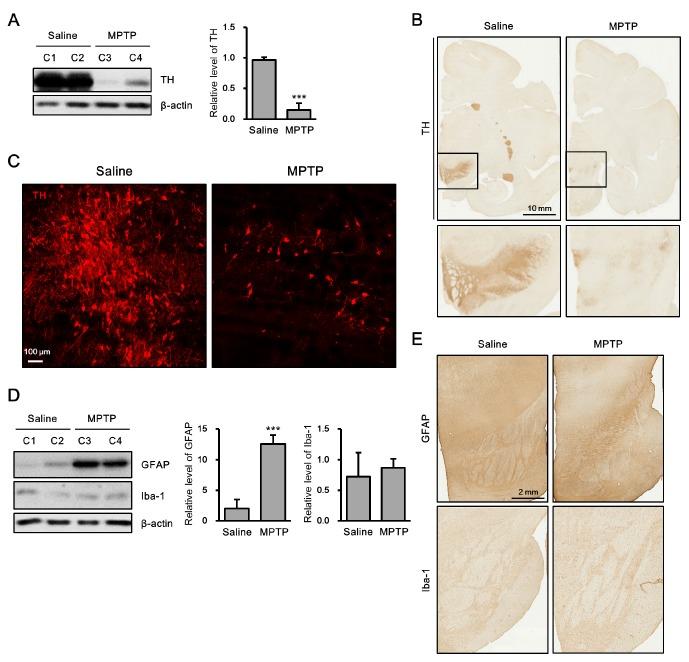
Mitochondria continuously fuse and divide to maintain homeostasis. An impairment in the balance between the fusion and fission processes can trigger mitochondrial dysfunction. Accumulating evidence suggests that mitochondrial dysfunction is related to neurodegenerative diseases such as Parkinson's disease (PD), with excessive mitochondrial fission in dopaminergic neurons being one of the pathological mechanisms of PD. Here, we investigated the balance between mitochondrial fusion and fission in the substantia nigra of a non-human primate model of 1-methyl-4-phenyl-1,2,3,6-tetrahydropyridine (MPTP)-induced PD. We found that MPTP induced shorter and abnormally distributed mitochondria. This phenomenon was accompanied by the activation of dynamin-related protein 1 (Drp1), a mitochondrial fission protein, through increased phosphorylation at S616. Thereafter, we assessed for activation of the components of the cyclin-dependent kinase 5 (CDK5) and extracellular signal-regulated kinase (ERK) signaling cascades, which are known regulators of Drp1(S616) phosphorylation. MPTP induced an increase in p25 and p35, which are required for CDK5 activation. Together, these findings suggest that the phosphorylation of Drp1(S616) by CDK5 is involved in mitochondrial fission in the substantia nigra of a non-human primate model of MPTP-induced PD.

摘要

线粒体持续融合与分裂以维持体内平衡。融合与裂变过程之间平衡的受损会引发线粒体功能障碍。越来越多的证据表明,线粒体功能障碍与帕金森病(PD)等神经退行性疾病有关,多巴胺能神经元中过度的线粒体裂变是PD的病理机制之一。在此,我们研究了1-甲基-4-苯基-1,2,3,6-四氢吡啶(MPTP)诱导的PD非人灵长类动物模型黑质中线粒体融合与裂变的平衡。我们发现MPTP诱导线粒体变短且分布异常。这种现象伴随着动力相关蛋白1(Drp1)(一种线粒体裂变蛋白)通过S616位点磷酸化增加而被激活。此后,我们评估了细胞周期蛋白依赖性激酶5(CDK5)和细胞外信号调节激酶(ERK)信号级联反应的组分的激活情况,这两种信号级联反应是已知的Drp1(S616)磷酸化的调节因子。MPTP诱导p25和p35增加,这是CDK5激活所必需的。这些发现共同表明,CDK5介导的Drp1(S616)磷酸化参与了MPTP诱导的PD非人灵长类动物模型黑质中的线粒体裂变。

https://cdn.ncbi.nlm.nih.gov/pmc/blobs/5934/6614070/b62d9939f4d4/en-28-414-g001.jpg

文献AI研究员

20分钟写一篇综述,助力文献阅读效率提升50倍。

立即体验

用中文搜PubMed

大模型驱动的PubMed中文搜索引擎

马上搜索

文档翻译

学术文献翻译模型,支持多种主流文档格式。

立即体验