Suppr超能文献

RAC1 抑制逆转食管鳞癌顺铂耐药并诱导糖酵解酶下调。

RAC1 inhibition reverses cisplatin resistance in esophageal squamous cell carcinoma and induces downregulation of glycolytic enzymes.

机构信息

Department of Biochemistry and Molecular Biology, Shantou University Medical College, China.

The Key Laboratory of Molecular Biology for High Cancer Incidence Coastal Chaoshan Area, Shantou University Medical College, China.

出版信息

Mol Oncol. 2019 Sep;13(9):2010-2030. doi: 10.1002/1878-0261.12548. Epub 2019 Jul 27.

Abstract

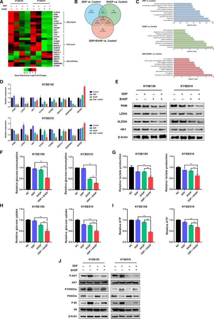
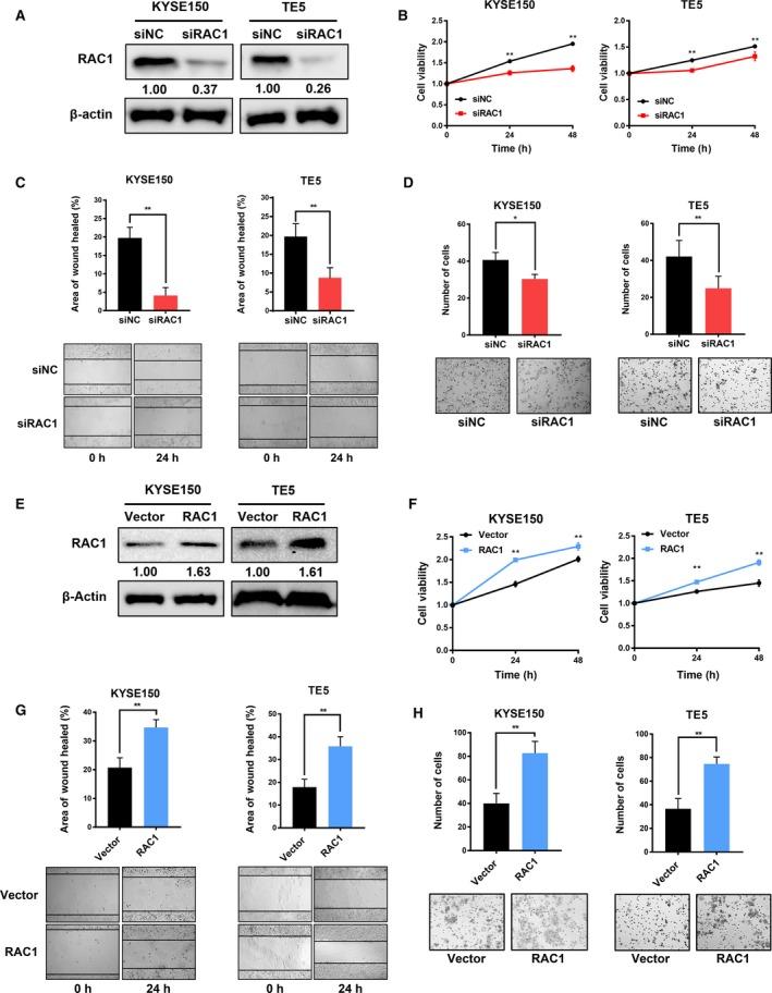
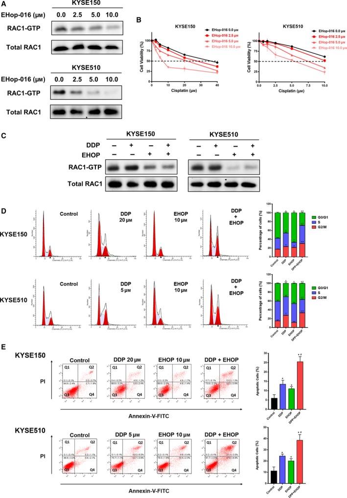
Development of chemoresistance remains a major challenge in treating esophageal squamous cell carcinoma (ESCC) patients despite treatment advances. However, the role of RAC1 in chemoresistance of ESCC and the underlying mechanisms remain largely unknown. In this study, we found that higher levels of RAC1 expression were associated with poorer prognosis in ESCC patients. Enhanced RAC1 expression increased cell proliferation, migration, and chemoresistance in vitro. Combination therapy using RAC1 inhibitor EHop-016 and cisplatin significantly promoted cell viability inhibition, G2/M phase cycle arrest, and apoptosis when compared to each monotherapy. Mechanistically, glycolysis was significantly downregulated in the RAC1 inhibitor monotherapy group and the combination group via inhibiting AKT/FOXO3a signaling when compared to the control group. Moreover, the silencing of RAC1 inhibited AKT/FOXO3a signaling and cell glycolysis while the upregulation of RAC1 produced an opposite effect. In murine xenograft models, the tumor volume and the expression of glycolytic enzymes were significantly reduced in combination therapy when compared to each monotherapy group. Overall, our study demonstrates that targeting RAC1 with an inhibitor overcomes cisplatin resistance in ESCC by suppressing glycolytic enzymes, which provides a promising strategy for treatment of ESCC in clinical practice.

摘要

尽管治疗方法有所进步,但化学耐药性的发展仍然是治疗食管鳞状细胞癌(ESCC)患者的主要挑战。然而,RAC1 在 ESCC 化学耐药性中的作用及其潜在机制在很大程度上仍不清楚。在这项研究中,我们发现 RAC1 表达水平较高与 ESCC 患者预后不良相关。增强的 RAC1 表达增加了细胞在体外的增殖、迁移和化学耐药性。与每种单药治疗相比,使用 RAC1 抑制剂 EHop-016 和顺铂的联合治疗显著促进了细胞活力抑制、G2/M 期细胞周期停滞和细胞凋亡。在机制上,与对照组相比,RAC1 抑制剂单药治疗组和联合组通过抑制 AKT/FOXO3a 信号通路,使糖酵解明显下调。此外,沉默 RAC1 抑制 AKT/FOXO3a 信号通路和细胞糖酵解,而上调 RAC1 则产生相反的效果。在小鼠异种移植模型中,与每个单药治疗组相比,联合治疗组肿瘤体积和糖酵解酶的表达明显降低。总的来说,我们的研究表明,用抑制剂靶向 RAC1 可通过抑制糖酵解酶来克服 ESCC 中的顺铂耐药性,这为临床实践中 ESCC 的治疗提供了一种有前途的策略。

https://cdn.ncbi.nlm.nih.gov/pmc/blobs/5074/6717762/8cd6009bed17/MOL2-13-2010-g001.jpg

文献AI研究员

20分钟写一篇综述,助力文献阅读效率提升50倍。

立即体验

用中文搜PubMed

大模型驱动的PubMed中文搜索引擎

马上搜索

文档翻译

学术文献翻译模型,支持多种主流文档格式。

立即体验