Suppr超能文献

超分辨率显微镜显示骨髓瘤细胞上超低表达的 CD19,可触发 CD19 CAR-T 细胞清除。

Super-resolution microscopy reveals ultra-low CD19 expression on myeloma cells that triggers elimination by CD19 CAR-T.

机构信息

Medizinische Klinik und Poliklinik II, Universitätsklinikum Würzburg, Oberdürrbacherstrasse 6, 97080, Würzburg, Germany.

Department of Biotechnology and Biophysics, Biocenter, Julius Maximilian University Würzburg, Am Hubland, 97074, Würzburg, Germany.

出版信息

Nat Commun. 2019 Jul 17;10(1):3137. doi: 10.1038/s41467-019-10948-w.

Abstract

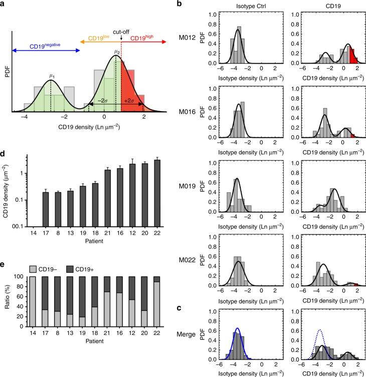
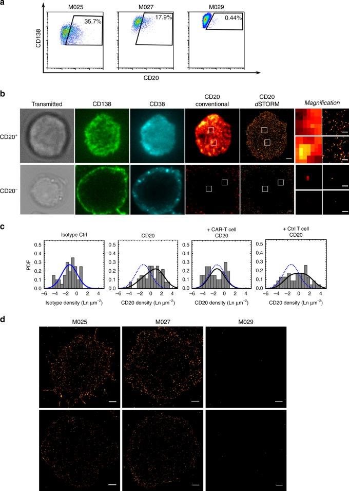
Immunotherapy with chimeric antigen receptor-engineered T-cells (CAR-T) is under investigation in multiple myeloma. There are reports of myeloma remission after CD19 CAR-T therapy, although CD19 is hardly detectable on myeloma cells by flow cytometry (FC). We apply single molecule-sensitive direct stochastic optical reconstruction microscopy (dSTORM), and demonstrate CD19 expression on a fraction of myeloma cells (10.3-80%) in 10 out of 14 patients (density: 13-5,000 molecules per cell). In contrast, FC detects CD19 in only 2 of these 10 patients, on a smaller fraction of cells. Treatment with CD19 CAR-T in vitro results in elimination of CD19-positive myeloma cells, including those with <100 CD19 molecules per cell. Similar data are obtained by dSTORM analyses of CD20 expression on myeloma cells and CD20 CAR-T. These data establish a sensitivity threshold for CAR-T and illustrate how super-resolution microscopy can guide patient selection in immunotherapy to exploit ultra-low density antigens.

摘要

嵌合抗原受体修饰 T 细胞(CAR-T)的免疫疗法正在多发性骨髓瘤中进行研究。有报道称,在接受 CD19 CAR-T 治疗后骨髓瘤得到缓解,尽管流式细胞术(FC)几乎无法检测到骨髓瘤细胞上的 CD19。我们应用单分子敏感直接随机光学重建显微镜(dSTORM),并在 14 名患者中的 10 名(密度:每个细胞 13-5000 个分子)中发现了骨髓瘤细胞上 CD19 的表达(占比 10.3-80%)。相比之下,在这 10 名患者中的只有 2 名患者中通过 FC 检测到 CD19,而且是在更小比例的细胞上。体外的 CD19 CAR-T 治疗导致 CD19 阳性骨髓瘤细胞的消除,包括那些每个细胞中 CD19 分子数少于 100 的细胞。通过 dSTORM 分析骨髓瘤细胞上的 CD20 表达和 CD20 CAR-T 也获得了类似的数据。这些数据确立了 CAR-T 的敏感性阈值,并说明了超分辨率显微镜如何指导免疫疗法中的患者选择,以利用超低密度抗原。

https://cdn.ncbi.nlm.nih.gov/pmc/blobs/cf57/6637169/8cb50288702c/41467_2019_10948_Fig1_HTML.jpg

文献AI研究员

20分钟写一篇综述,助力文献阅读效率提升50倍。

立即体验

用中文搜PubMed

大模型驱动的PubMed中文搜索引擎

马上搜索

文档翻译

学术文献翻译模型,支持多种主流文档格式。

立即体验