Suppr超能文献

纤溶酶原及其受体(Plg-R)调节巨噬细胞表型和功能变化。

Plasminogen and the Plasminogen Receptor, Plg-R, Regulate Macrophage Phenotypic, and Functional Changes.

机构信息

Department of Molecular Medicine, The Scripps Research Institute, La Jolla, CA, United States.

Center for Drug Research and Development, Institute of Biological Sciences, Federal University of Minas Gerais, Belo Horizonte, Brazil.

出版信息

Front Immunol. 2019 Jun 28;10:1458. doi: 10.3389/fimmu.2019.01458. eCollection 2019.

Abstract

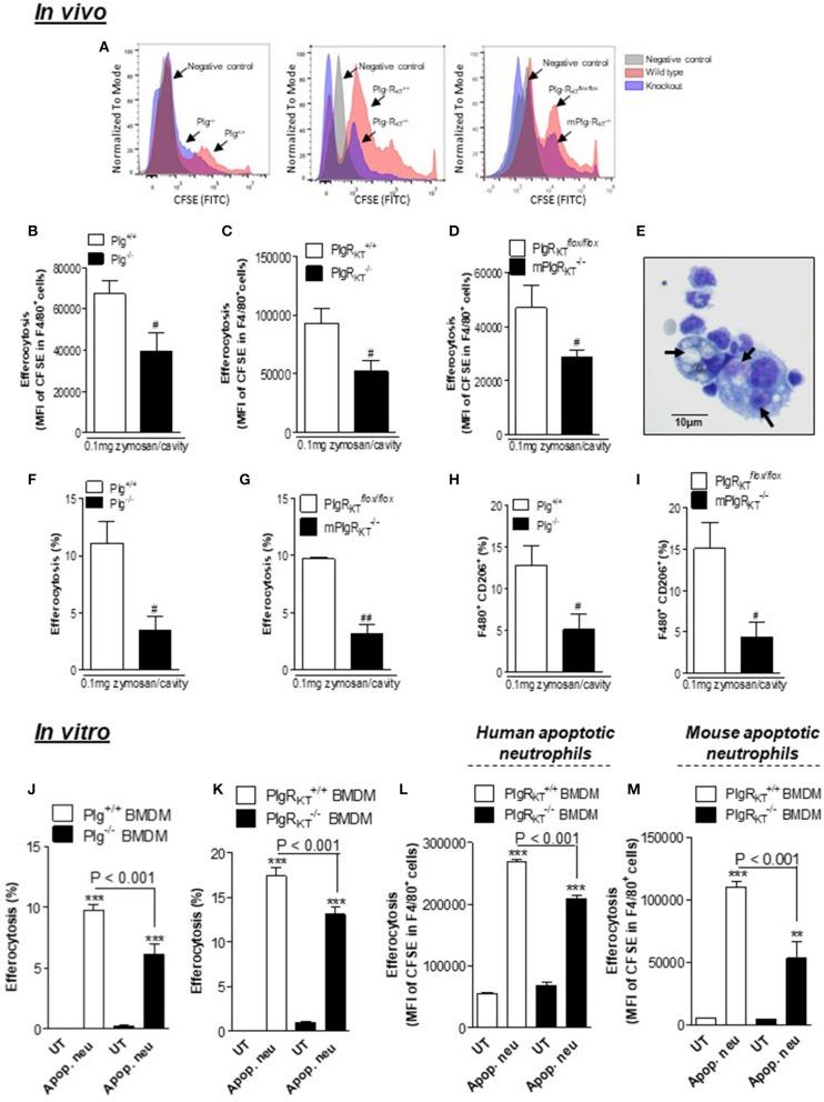
Inflammation resolution is an active process that functions to restore tissue homeostasis. Clearance of apoptotic leukocytes by efferocytosis at inflammatory sites plays an important role in inflammation resolution and induces remarkable macrophage phenotypic and functional changes. Here, we investigated the effects of deletion of either plasminogen (Plg) or the Plg receptor, Plg-R, on the resolution of inflammation. In a murine model of pleurisy, the numbers of total mononuclear cells recruited to the pleural cavity were significantly decreased in both Plg and Plg-R mice, a response associated with decreased levels of the chemokine CCL2 in pleural exudates. Increased percentages of M1-like macrophages were determined in pleural lavages of Plg and Plg-R mice without significant changes in M2-like macrophage percentages. , Plg and plasmin (Pla) increased CD206/Arginase-1 expression and the levels of IL-10/TGF-β (M2 markers) while decreasing IFN/LPS-induced M1 markers in murine bone-marrow-derived macrophages (BMDMs) and human macrophages. Furthermore, IL4-induced M2-like polarization was defective in BMDMs from both Plg and Plg-R mice. Mechanistically, Plg and Pla induced transient STAT3 phosphorylation, which was decreased in Plg and Plg-R BMDMs after IL-4 or IL-10 stimulation. The extents of expression of CD206 and Annexin A1 (important for clearance of apoptotic cells) were reduced in Plg and Plg-R macrophage populations, which exhibited decreased phagocytosis of apoptotic neutrophils (efferocytosis) and . Taken together, these results suggest that Plg and its receptor, Plg-R, regulate macrophage polarization and efferocytosis, as key contributors to the resolution of inflammation.

摘要

炎症消退是一个主动的过程,其功能是恢复组织的内稳态。在炎症部位通过吞噬作用清除凋亡白细胞在炎症消退中起着重要作用,并诱导显著的巨噬细胞表型和功能变化。在这里,我们研究了纤溶酶原 (Plg) 或 Plg 受体 Plg-R 的缺失对炎症消退的影响。在胸膜炎的小鼠模型中,Plg 和 Plg-R 小鼠募集到胸腔的总单核细胞数量明显减少,这与胸腔渗出物中趋化因子 CCL2 的水平降低有关。在 Plg 和 Plg-R 小鼠的胸腔灌洗液中确定了 M1 样巨噬细胞的百分比增加,而 M2 样巨噬细胞的百分比没有显著变化。Plg 和纤溶酶 (Pla) 增加了 CD206/精氨酸酶-1 表达和 IL-10/TGF-β 的水平 (M2 标志物),同时降低了 IFN/LPS 诱导的 M1 标志物在小鼠骨髓来源的巨噬细胞 (BMDM) 和人巨噬细胞中的表达。此外,IL4 诱导的 M2 样极化在 Plg 和 Plg-R 小鼠的 BMDM 中均存在缺陷。从机制上讲,Plg 和 Pla 诱导了 STAT3 的短暂磷酸化,在 IL-4 或 IL-10 刺激后,Plg 和 Plg-R BMDM 中的这种磷酸化减少。CD206 和 Annexin A1 (对清除凋亡细胞很重要) 的表达程度在 Plg 和 Plg-R 巨噬细胞群体中降低,这些细胞表现出对凋亡中性粒细胞 (吞噬作用) 的吞噬作用降低,以及。总之,这些结果表明 Plg 和其受体 Plg-R 调节巨噬细胞极化和吞噬作用,作为炎症消退的关键贡献者。

https://cdn.ncbi.nlm.nih.gov/pmc/blobs/f7fe/6611080/c52bf83e61e4/fimmu-10-01458-g0001.jpg

文献AI研究员

20分钟写一篇综述,助力文献阅读效率提升50倍。

立即体验

用中文搜PubMed

大模型驱动的PubMed中文搜索引擎

马上搜索

文档翻译

学术文献翻译模型,支持多种主流文档格式。

立即体验