Suppr超能文献

基因组特征揭示结直肠癌脑转移中 DNA 损伤反应缺陷。

Genomic signatures reveal DNA damage response deficiency in colorectal cancer brain metastases.

机构信息

Department of Oncology, The First Affiliated Hospital of Nanjing Medical University, Nanjing, 210029, China.

Department of Epidemiology and Biostatistics, School of Public Health; Jiangsu Key Lab of Cancer Biomarkers, Prevention and Treatment, Jiangsu Collaborative Innovation Center for Cancer Personalized Medicine, Nanjing Medical University, Nanjing, 211116, China.

出版信息

Nat Commun. 2019 Jul 18;10(1):3190. doi: 10.1038/s41467-019-10987-3.

Abstract

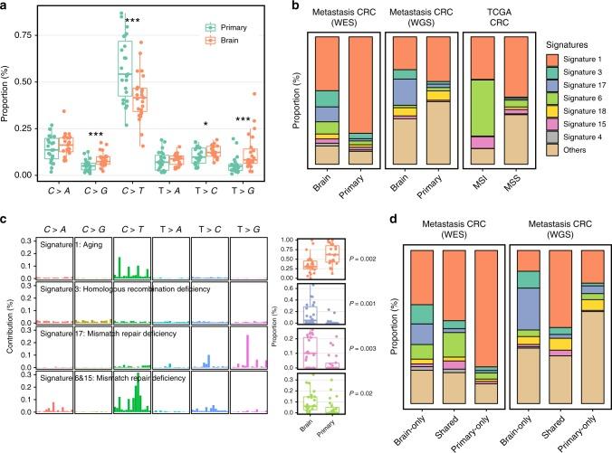
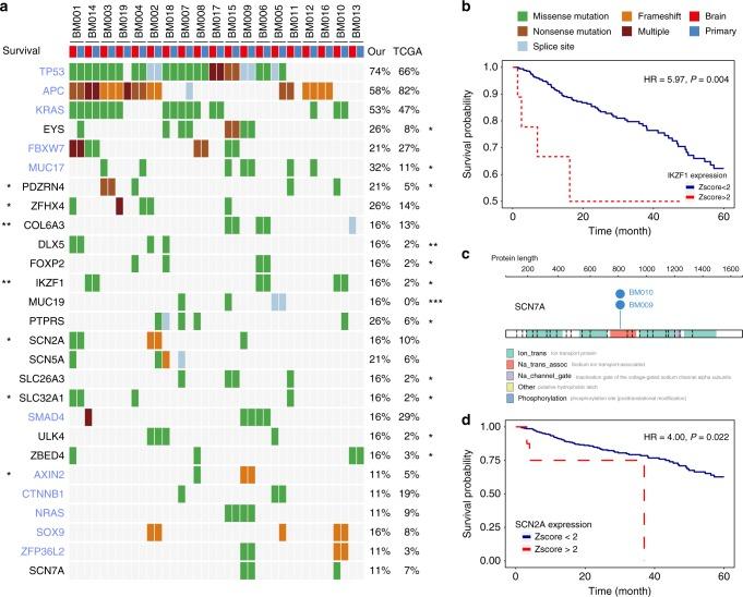
Brain metastases (BM) of colorectal cancer (CRC) are rare but lethal, and an understanding of their genomic landscape is lacking. We conduct an analysis of whole-exome sequencing (WES) and whole-genome sequencing (WGS) data on 19 trios of patient-matched BMs, primary CRC tumors, and adjacent normal tissue. Compared with primary CRC, BM exhibits elevated mutational signatures of homologous recombination deficiency (HRD) and mismatch repair deficiency (MMRD). Further analysis reveals two DNA damage response (DDR) signatures could emerge early and are enhanced in BM tissues but are eliminated eventually in matched primary CRC tissues. BM-specific mutations in DDR genes and elevated microsatellite instability (MSI) levels support the importance of DDR in the brain metastasis of CRC. We also identify BM-related genes (e.g., SCN7A, SCN5A, SCN2A, IKZF1, and PDZRN4) that carry frequent BM-specific mutations. These results provide a better understanding of the BM mutational landscape and insights into treatment.

摘要

脑转移(BM)是结直肠癌(CRC)的罕见但致命的并发症,其基因组图谱的理解仍存在不足。我们对 19 对患者匹配的脑转移瘤、原发性 CRC 肿瘤和相邻正常组织进行了全外显子组测序(WES)和全基因组测序(WGS)分析。与原发性 CRC 相比,BM 表现出同源重组缺陷(HRD)和错配修复缺陷(MMRD)的突变特征增加。进一步分析表明,两种 DNA 损伤反应(DDR)特征可以在 BM 组织中早期出现,并增强,但最终在匹配的原发性 CRC 组织中被消除。DDR 基因的 BM 特异性突变和微卫星不稳定性(MSI)水平的升高支持 DDR 在 CRC 脑转移中的重要性。我们还鉴定了 BM 相关基因(例如 SCN7A、SCN5A、SCN2A、IKZF1 和 PDZRN4),它们携带频繁的 BM 特异性突变。这些结果提供了对 BM 突变景观的更好理解,并为治疗提供了新的思路。

https://cdn.ncbi.nlm.nih.gov/pmc/blobs/5af6/6639368/343936c1dfe4/41467_2019_10987_Fig1_HTML.jpg

文献AI研究员

20分钟写一篇综述,助力文献阅读效率提升50倍。

立即体验

用中文搜PubMed

大模型驱动的PubMed中文搜索引擎

马上搜索

文档翻译

学术文献翻译模型,支持多种主流文档格式。

立即体验