Suppr超能文献

通过氧化还原操纵在正常食管中战胜 p53 突变细胞。

Outcompeting p53-Mutant Cells in the Normal Esophagus by Redox Manipulation.

机构信息

Wellcome Sanger Institute, Hinxton, Cambridge CB10 1SA, UK.

MRC Cancer Unit, University of Cambridge, Box 196, Cambridge Biomedical Campus, Cambridge CB2 0XZ, UK.

出版信息

Cell Stem Cell. 2019 Sep 5;25(3):329-341.e6. doi: 10.1016/j.stem.2019.06.011. Epub 2019 Jul 18.

Abstract

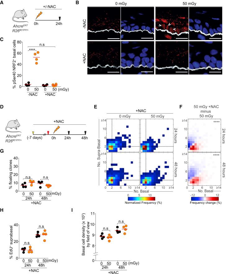
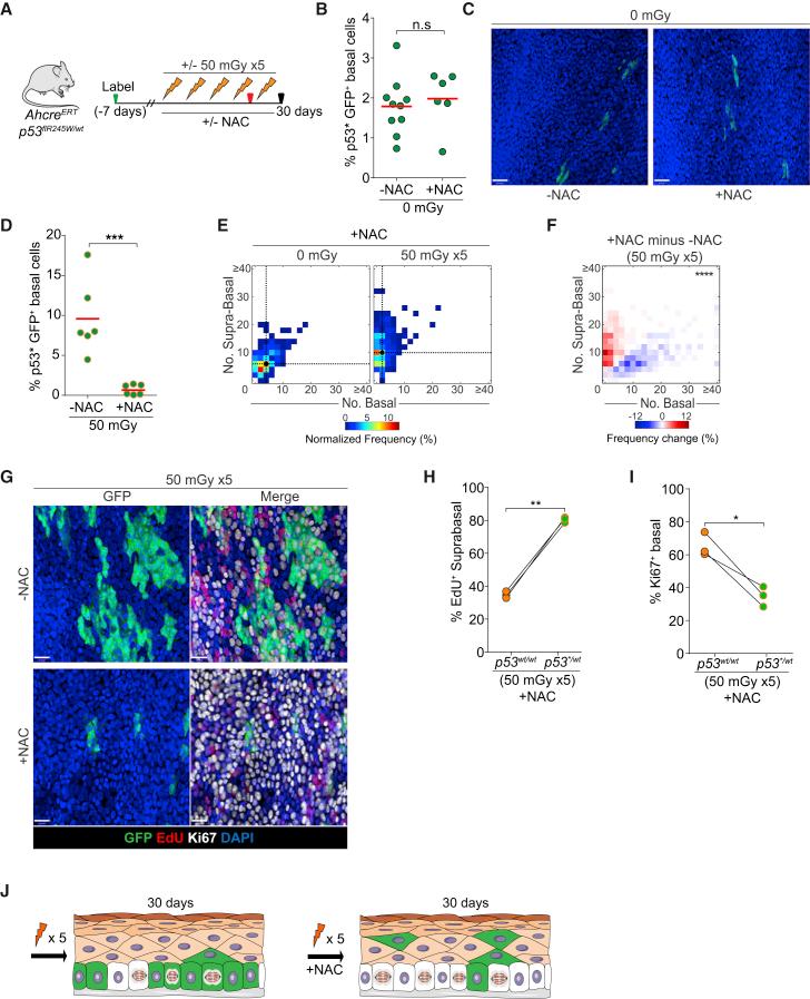
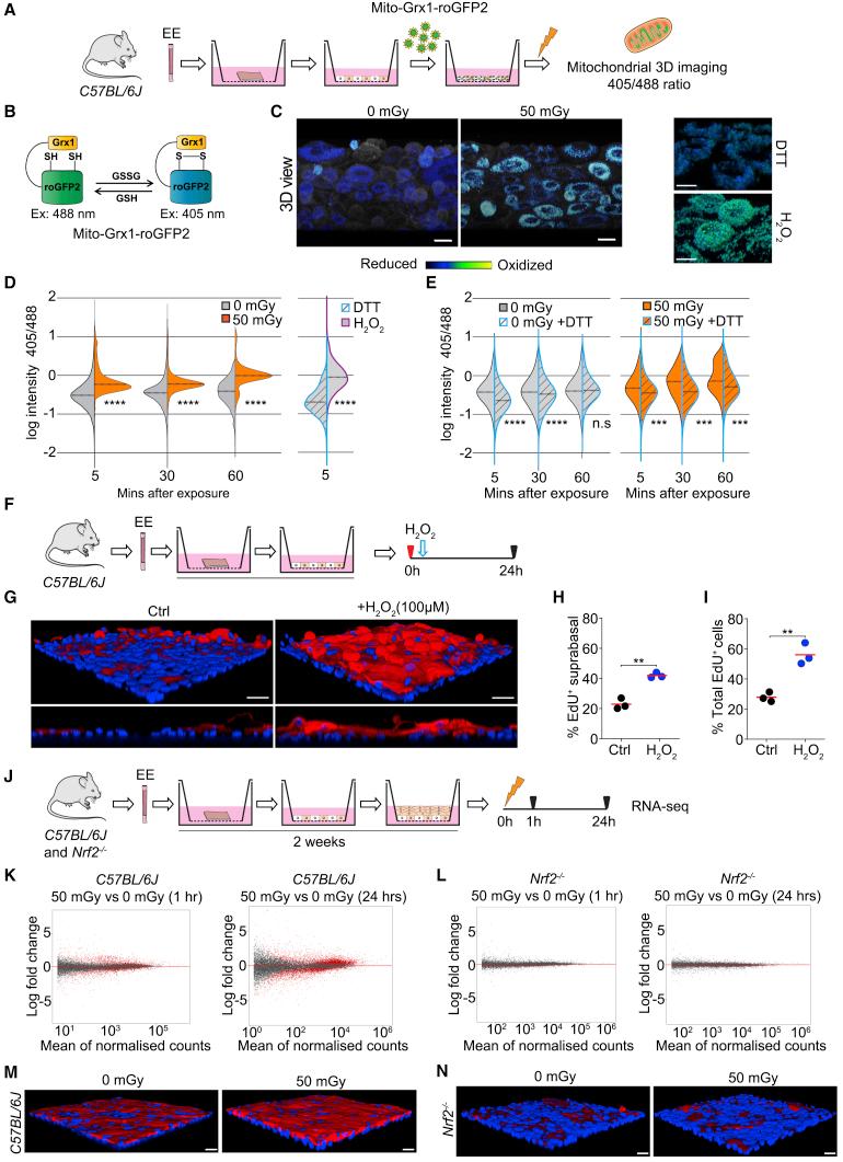
As humans age, normal tissues, such as the esophageal epithelium, become a patchwork of mutant clones. Some mutations are under positive selection, conferring a competitive advantage over wild-type cells. We speculated that altering the selective pressure on mutant cell populations may cause them to expand or contract. We tested this hypothesis by examining the effect of oxidative stress from low-dose ionizing radiation (LDIR) on wild-type and p53 mutant cells in the transgenic mouse esophagus. We found that LDIR drives wild-type cells to stop proliferating and differentiate. p53 mutant cells are insensitive to LDIR and outcompete wild-type cells following exposure. Remarkably, combining antioxidant treatment and LDIR reverses this effect, promoting wild-type cell proliferation and p53 mutant differentiation, reducing the p53 mutant population. Thus, p53-mutant cells can be depleted from the normal esophagus by redox manipulation, showing that external interventions may be used to alter the mutational landscape of an aging tissue.

摘要

随着人类年龄的增长,正常组织(如食管上皮)会变成突变克隆的拼凑物。一些突变受到正选择的影响,赋予了它们相对于野生型细胞的竞争优势。我们推测,改变对突变细胞群体的选择性压力可能会导致它们的扩张或收缩。我们通过检查低剂量电离辐射(LDIR)对转基因小鼠食管中野生型和 p53 突变细胞的氧化应激的影响来检验这一假设。我们发现,LDIR 促使野生型细胞停止增殖并分化。p53 突变细胞对 LDIR 不敏感,并且在暴露后会与野生型细胞竞争。值得注意的是,抗氧化剂治疗和 LDIR 的联合使用可逆转这种效应,促进野生型细胞增殖和 p53 突变细胞分化,减少 p53 突变细胞群体。因此,通过氧化还原操纵可以从正常食管中耗尽 p53 突变细胞,表明外部干预可能用于改变衰老组织的突变景观。

https://cdn.ncbi.nlm.nih.gov/pmc/blobs/9b69/6739485/bacd750a6da7/fx1.jpg

文献AI研究员

20分钟写一篇综述,助力文献阅读效率提升50倍。

立即体验

用中文搜PubMed

大模型驱动的PubMed中文搜索引擎

马上搜索

文档翻译

学术文献翻译模型,支持多种主流文档格式。

立即体验