Suppr超能文献

基于转录组谱分析的胶质母细胞瘤预后亚型和多组学特征的鉴定。

Transcriptome profiling-based identification of prognostic subtypes and multi-omics signatures of glioblastoma.

机构信息

Department of Neurosurgery, Brain Tumor Center, Severance Hospital, Yonsei University College of Medicine, Seoul, Republic of Korea.

Department of Biochemistry and Molecular Biology, Yonsei University College of Medicine, Seoul, Republic of Korea.

出版信息

Sci Rep. 2019 Jul 22;9(1):10555. doi: 10.1038/s41598-019-47066-y.

Abstract

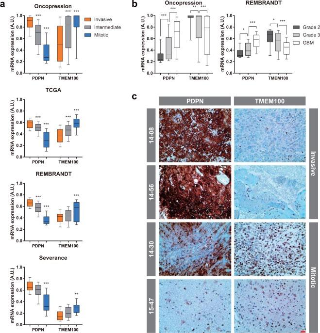
Glioblastoma (GBM) is a lethal tumor, but few biomarkers and molecular subtypes predicting prognosis are available. This study was aimed to identify prognostic subtypes and multi-omics signatures for GBM. Using oncopression and TCGA-GBM datasets, we identified 80 genes most associated with GBM prognosis using correlations between gene expression levels and overall survival of patients. The prognostic score of each sample was calculated using these genes, followed by assigning three prognostic subtypes. This classification was validated in two independent datasets (REMBRANDT and Severance). Functional annotation revealed that invasion- and cell cycle-related gene sets were enriched in poor and favorable group, respectively. The three GBM subtypes were therefore named invasive (poor), mitotic (favorable), and intermediate. Interestingly, invasive subtype showed increased invasiveness, and MGMT methylation was enriched in mitotic subtype, indicating need for different therapeutic strategies according to prognostic subtypes. For clinical convenience, we also identified genes that best distinguished the invasive and mitotic subtypes. Immunohistochemical staining showed that markedly higher expression of PDPN in invasive subtype and of TMEM100 in mitotic subtype (P < 0.001). We expect that this transcriptome-based classification, with multi-omics signatures and biomarkers, can improve molecular understanding of GBM, ultimately leading to precise stratification of patients for therapeutic interventions.

摘要

胶质母细胞瘤(GBM)是一种致命的肿瘤,但目前可用的预测预后的生物标志物和分子亚型很少。本研究旨在鉴定用于 GBM 的预后亚型和多组学特征。我们使用 oncopression 和 TCGA-GBM 数据集,通过基因表达水平与患者总生存期之间的相关性,鉴定了与 GBM 预后最相关的 80 个基因。使用这些基因计算每个样本的预后评分,然后分配三个预后亚型。在两个独立数据集(REMBRANDT 和 Severance)中验证了这种分类。功能注释显示,侵袭和细胞周期相关基因集分别在预后不良和预后良好的组中富集。因此,将这三种 GBM 亚型分别命名为侵袭型(预后不良)、有丝分裂型(预后良好)和中间型。有趣的是,侵袭型表现出更高的侵袭性,而 MGMT 甲基化在有丝分裂型中富集,表明根据预后亚型需要不同的治疗策略。为了临床方便,我们还鉴定了最佳区分侵袭型和有丝分裂型的基因。免疫组织化学染色显示,侵袭型中 PDPN 的表达明显更高,而有丝分裂型中 TMEM100 的表达更高(P<0.001)。我们期望这种基于转录组的分类,结合多组学特征和生物标志物,能够提高对 GBM 的分子理解,最终实现对患者进行治疗干预的精确分层。

https://cdn.ncbi.nlm.nih.gov/pmc/blobs/24bd/6646357/0f07c0ac372d/41598_2019_47066_Fig1_HTML.jpg

文献AI研究员

20分钟写一篇综述,助力文献阅读效率提升50倍。

立即体验

用中文搜PubMed

大模型驱动的PubMed中文搜索引擎

马上搜索

文档翻译

学术文献翻译模型,支持多种主流文档格式。

立即体验