Suppr超能文献

米诺环素对大鼠内毒素诱导的葡萄膜炎和视网膜炎症的抗炎作用。

The anti-inflammatory effect of minocycline on endotoxin-induced uveitis and retinal inflammation in rats.

作者信息

Yuan Zhaohui, Chen Xiaoyun, Yang Weimin, Lou Bingsheng, Ye Nan, Liu Yizhi

机构信息

State Key Laboratory of Ophthalmology, Zhongshan Ophthalmic Center, Sun Yat-sen University, Guangzhou, People's Republic of China.

出版信息

Mol Vis. 2019 Jul 5;25:359-372. eCollection 2019.

Abstract

PURPOSE

Uveitis is a serious inflammatory disease of the uvea, frequently leading to visual impairment and irreversible blindness. Here, we investigated the anti-inflammatory effect of minocycline on rat endotoxin-induced uveitis (EIU) and retinal inflammation.

METHODS

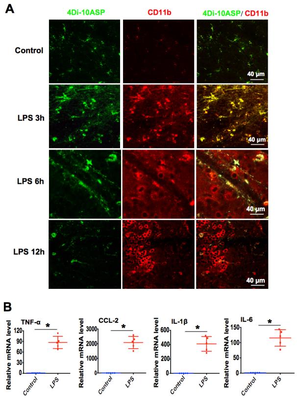
For in vivo studies, the rat EIU model was induced with intravitreal injection of lipopolysaccharide (LPS). Minocycline was administered intraperitoneally 2 h before and after the LPS injection. The severity of the ocular inflammation was evaluated with slit-lamp photography, aqueous humor cell counting, protein quantitative determination, and histological analysis. Retinal microglia were labeled with a fluorescent dye 4Di-10ASP. Microglial activity and inflammatory cytokine production were analyzed with immunofluorescence and real-time PCR. For the in vitro studies, BV-2 microglia cells were stimulated with LPS or cotreated with minocycline for 6 h. Toll-like receptor (TLR) 2/4 levels were determined with real-time PCR and western blotting.

RESULTS

The LPS-challenged eyes displayed severe inflammation in all ocular structures, including a large number of anterior chamber cells, fibrin exudation, hypopyon, and infiltrated inflammatory cells in the vitreous and retina. Immunostaining of the retinal whole-mounts also revealed numerous retinal microglia were activated promptly, and then more and more peripheral leukocytes were recruited and infiltrated in the LPS-injected retinas. Additionally, the production of tumor necrosis factor-α (TNF-α), chemokine (C-C motif) ligand 2 (CCL-2), interleukin-1 beta (IL-1β), and IL-6 was dramatically increased. However, minocycline treatment strongly inhibited microglia activation, decreased inflammatory cytokine production, prevented peripheral inflammatory cell recruitment, and significantly attenuated ocular inflammation. Finally, we demonstrated the mechanism of the microglia inactivation effect of minocycline is via suppression of TLR4 signaling.

CONCLUSIONS

This study indicates minocycline is far beyond an antibiotic. It not only attenuates rat EIU but also inhibits retinal inflammation through inactivating microglia, inhibiting inflammatory cell recruitment and inflammatory cytokine production.

摘要

目的

葡萄膜炎是一种严重的葡萄膜炎症性疾病,常导致视力损害和不可逆性失明。在此,我们研究了米诺环素对大鼠内毒素诱导的葡萄膜炎(EIU)和视网膜炎症的抗炎作用。

方法

在体内研究中,通过玻璃体内注射脂多糖(LPS)诱导大鼠EIU模型。在LPS注射前2小时和注射后给予米诺环素腹腔注射。通过裂隙灯照相、房水细胞计数、蛋白质定量测定和组织学分析评估眼部炎症的严重程度。用荧光染料4Di-10ASP标记视网膜小胶质细胞。通过免疫荧光和实时PCR分析小胶质细胞活性和炎性细胞因子的产生。在体外研究中,用LPS刺激BV-2小胶质细胞或与米诺环素共同处理6小时。用实时PCR和蛋白质印迹法测定Toll样受体(TLR)2/4水平。

结果

LPS攻击的眼睛在所有眼部结构中均表现出严重炎症,包括大量前房细胞、纤维蛋白渗出、前房积脓以及玻璃体和视网膜中的炎性细胞浸润。视网膜全层免疫染色还显示,大量视网膜小胶质细胞迅速被激活,然后越来越多的外周白细胞被募集并浸润到注射LPS的视网膜中。此外,肿瘤坏死因子-α(TNF-α)、趋化因子(C-C基序)配体2(CCL-2)、白细胞介素-1β(IL-1β)和IL-6的产生显著增加。然而,米诺环素治疗强烈抑制小胶质细胞激活,减少炎性细胞因子产生,阻止外周炎性细胞募集,并显著减轻眼部炎症。最后,我们证明米诺环素使小胶质细胞失活的机制是通过抑制TLR4信号传导。

结论

本研究表明米诺环素远不止是一种抗生素。它不仅减轻大鼠EIU,还通过使小胶质细胞失活、抑制炎性细胞募集和炎性细胞因子产生来抑制视网膜炎症。

https://cdn.ncbi.nlm.nih.gov/pmc/blobs/5311/6620367/4e500ca9f57c/mv-v25-359-f1.jpg

文献AI研究员

20分钟写一篇综述,助力文献阅读效率提升50倍。

立即体验

用中文搜PubMed

大模型驱动的PubMed中文搜索引擎

马上搜索

文档翻译

学术文献翻译模型,支持多种主流文档格式。

立即体验