Suppr超能文献

诱导多能干细胞神经分化过程中的 microRNA 谱分析。

MicroRNA Profiling During Neural Differentiation of Induced Pluripotent Stem Cells.

机构信息

Radiobiology Lab, Department of Medical Physics, Greater Poland Cancer, 61-866 Poznań, Poland.

Department of Pathology, Poznan University of Medical Sciences and Greater Poland Cancer Center, Garbary 15th Street, 61-866 Poznan, Poland.

出版信息

Int J Mol Sci. 2019 Jul 26;20(15):3651. doi: 10.3390/ijms20153651.

Abstract

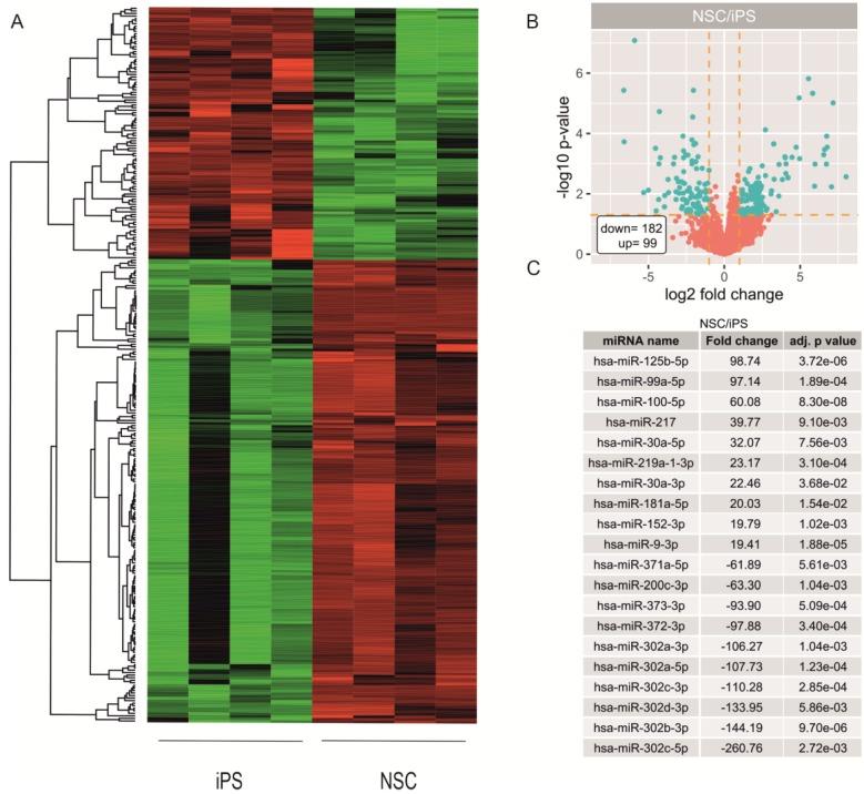
MicroRNAs (miRNA) play an essential role in the regulation of gene expression and influence signaling networks responsible for several cellular processes like differentiation of pluripotent stem cells. Despite several studies on the neurogenesis process, no global analysis of microRNA expression during differentiation of induced pluripotent stem cells (iPSC) to neuronal stem cells (NSC) has been done. Therefore, we compared the profile of microRNA expression in iPSC lines and in NSC lines derived from them, using microarray-based analysis. Two different protocols for NSC formation were used: Direct and two-step via neural rosette formation. We confirmed the new associations of previously described miRNAs in regulation of NSC differentiation from iPSC. We discovered upregulation of miR-10 family, miR-30 family and miR-9 family and downregulation of miR-302 and miR-515 family expression. Moreover, we showed that miR-10 family play a crucial role in the negative regulation of genes expression belonging to signaling pathways involved in neural differentiation: WNT signaling pathway, focal adhesion, and signaling pathways regulating pluripotency of stem cells.

摘要

MicroRNAs (miRNA) 在基因表达调控中发挥着重要作用,并影响着负责细胞分化等多种细胞过程的信号网络。尽管已有多项关于神经发生过程的研究,但尚未对诱导多能干细胞 (iPSC) 向神经干细胞 (NSC) 分化过程中的 miRNA 表达进行全面分析。因此,我们使用基于微阵列的分析方法,比较了 iPSC 系和源自它们的 NSC 系中的 miRNA 表达谱。使用两种不同的 NSC 形成方案:直接法和通过神经小体形成的两步法。我们确认了先前描述的 miRNAs 在调节 iPSC 向 NSC 分化中的新关联。我们发现 miR-10 家族、miR-30 家族和 miR-9 家族的上调以及 miR-302 和 miR-515 家族的下调。此外,我们表明 miR-10 家族在负调控参与神经分化的信号通路中的基因表达中发挥着关键作用:WNT 信号通路、黏附斑和调节干细胞多能性的信号通路。

https://cdn.ncbi.nlm.nih.gov/pmc/blobs/2a08/6696086/02c000ce557d/ijms-20-03651-g001.jpg

文献AI研究员

20分钟写一篇综述,助力文献阅读效率提升50倍。

立即体验

用中文搜PubMed

大模型驱动的PubMed中文搜索引擎

马上搜索

文档翻译

学术文献翻译模型,支持多种主流文档格式。

立即体验