Suppr超能文献

微小RNA-509-5p通过抑制分泌型卷曲相关蛋白1来提高甲状腺乳头状癌细胞的增殖和侵袭能力。

MiR-509-5p improves the proliferative and invasive abilities of papillary thyroid carcinoma cells by inhibiting SFRP1.

作者信息

Yang Chunxiao, Wang Yingluan, Yang Wenyi, Gao Yujun, Zhao Bo, Yang Xingwang

机构信息

Department of General Surgery Fifth Ward, Linzi District People's Hospital, Zibo, Shandong, China.

Department of Ultrasonography, Linzi District People's Hospital, Zibo, Shandong, China.

出版信息

Arch Med Sci. 2019 Jul;15(4):968-978. doi: 10.5114/aoms.2019.85904. Epub 2019 Jun 10.

Abstract

INTRODUCTION

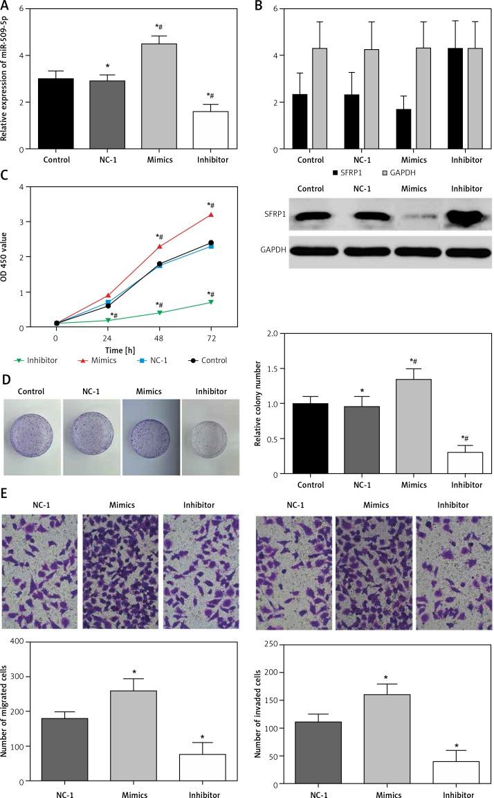
Our study was conducted to prove that miR-509-5p improved the proliferative and invasive abilities of papillary thyroid carcinoma (PTC) cells through inhibiting SFRP1 expression.

MATERIAL AND METHODS

QRT-PCR was conducted in order to detect the miR-509-5p expression levels in PTC and normal tissues. The miR-509-5p and SFRP1 mRNA expression levels in PTC cell lines K1, TPC-1, BCPAP and the human normal thyroid cell line HT-ori3 were also detected by qRT-PCR. The transfection was performed using Lipofectamine and lentiviral vectors. Pgcsil-008 was used as the SFRP1 gene vector. Western blot and dual luciferase reporter gene assay were conducted to investigate miR-509-5p's direct regulation on SFRP1. MTT, clone formation, and Transwell assays were adopted to investigate the biological behaviors of PTC cells. TCF/LEF luciferase assays were used to prove that miR-509-5p influenced the Wnt/β-catenin signaling pathway by regulating SFRP1.

RESULTS

MiR-509-5p was overexpressed in PTC cells and tissues in which SFRP1 was down-regulated. MiR-509-5p bound to the 3'-UTR of SFRP1 and therefore partially weakened the proliferative, migrating and invasive activities of PTC cells. MiR-509-5p promoted activation of the Wnt/β-catenin signaling pathway through down-regulating SFRP1.

CONCLUSIONS

MiR-509-5p improved the proliferative, migrating and invasive abilities of PTC cells through inhibiting SFRP1 expression.

摘要

引言

我们开展本研究以证明miR-509-5p通过抑制SFRP1表达来提高甲状腺乳头状癌(PTC)细胞的增殖和侵袭能力。

材料与方法

采用qRT-PCR检测PTC组织和正常组织中miR-509-5p的表达水平。同时,运用qRT-PCR检测PTC细胞系K1、TPC-1、BCPAP以及人正常甲状腺细胞系HT-ori3中miR-509-5p和SFRP1 mRNA的表达水平。使用脂质体和慢病毒载体进行转染。将Pgcsil-008用作SFRP1基因载体。通过蛋白质免疫印迹法和双荧光素酶报告基因检测来研究miR-509-5p对SFRP1的直接调控作用。采用MTT法、克隆形成实验和Transwell实验来研究PTC细胞的生物学行为。运用TCF/LEF荧光素酶检测来证明miR-509-5p通过调控SFRP1影响Wnt/β-连环蛋白信号通路。

结果

miR-509-5p在SFRP1下调的PTC细胞和组织中过表达。miR-509-5p与SFRP1的3'-UTR结合,从而部分削弱了PTC细胞的增殖、迁移和侵袭活性。miR-509-5p通过下调SFRP1促进Wnt/β-连环蛋白信号通路的激活。

结论

miR-509-5p通过抑制SFRP1表达提高了PTC细胞的增殖、迁移和侵袭能力。

https://cdn.ncbi.nlm.nih.gov/pmc/blobs/3cc2/6657240/b082f495cac3/AMS-15-36924-g001.jpg

文献AI研究员

20分钟写一篇综述,助力文献阅读效率提升50倍。

立即体验

用中文搜PubMed

大模型驱动的PubMed中文搜索引擎

马上搜索

文档翻译

学术文献翻译模型,支持多种主流文档格式。

立即体验