Suppr超能文献

人群水平人类基因组结构变异导致的空间染色质结构改变。

Spatial chromatin architecture alteration by structural variations in human genomes at the population scale.

机构信息

Centre of New Technologies, University of Warsaw, Banacha 2c, 02-097, Warsaw, Poland.

Faculty of Physics, University of Warsaw, Pasteura 5, 02-093, Warsaw, Poland.

出版信息

Genome Biol. 2019 Jul 30;20(1):148. doi: 10.1186/s13059-019-1728-x.

Abstract

BACKGROUND

The number of reported examples of chromatin architecture alterations involved in the regulation of gene transcription and in disease is increasing. However, no genome-wide testing has been performed to assess the abundance of these events and their importance relative to other factors affecting genome regulation. This is particularly interesting given that a vast majority of genetic variations identified in association studies are located outside coding sequences. This study attempts to address this lack by analyzing the impact on chromatin spatial organization of genetic variants identified in individuals from 26 human populations and in genome-wide association studies.

RESULTS

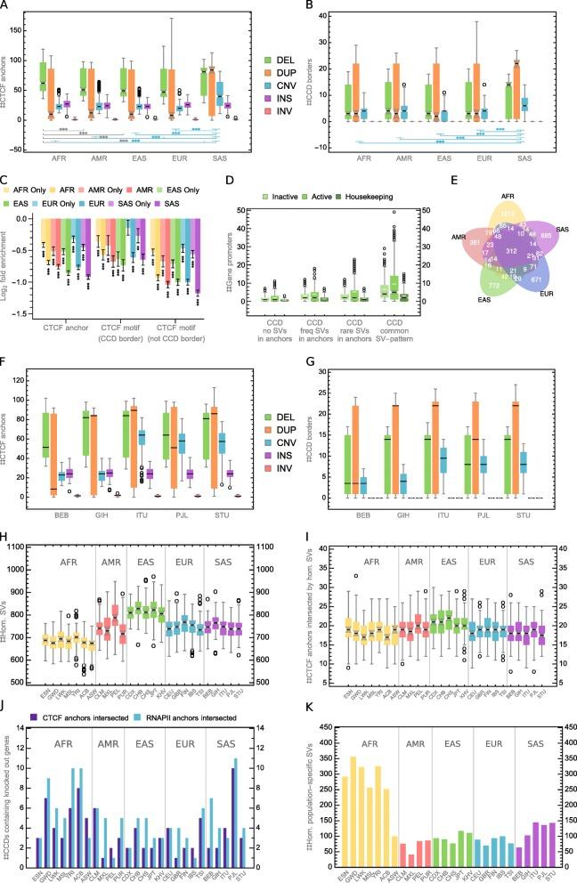
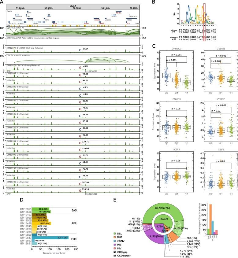
We assess the tendency of structural variants to accumulate in spatially interacting genomic segments and design an algorithm to model chromatin conformational changes caused by structural variations. We show that differential gene transcription is closely linked to the variation in chromatin interaction networks mediated by RNA polymerase II. We also demonstrate that CTCF-mediated interactions are well conserved across populations, but enriched with disease-associated SNPs. Moreover, we find boundaries of topological domains as relatively frequent targets of duplications, which suggest that these duplications can be an important evolutionary mechanism of genome spatial organization.

CONCLUSIONS

This study assesses the critical impact of genetic variants on the higher-order organization of chromatin folding and provides insight into the mechanisms regulating gene transcription at the population scale, of which local arrangement of chromatin loops seems to be the most significant. It provides the first insight into the variability of the human 3D genome at the population scale.

摘要

背景

涉及基因转录调控和疾病的染色质结构改变的报道实例数量正在增加。然而,尚未进行全基因组测试来评估这些事件的丰富程度及其相对于其他影响基因组调控的因素的重要性。鉴于在关联研究中鉴定的绝大多数遗传变异都位于编码序列之外,这一点尤其有趣。本研究试图通过分析来自 26 个人类群体的个体和全基因组关联研究中鉴定的遗传变异对染色质空间组织的影响来解决这一不足。

结果

我们评估了结构变异在空间相互作用的基因组片段中积累的趋势,并设计了一种算法来模拟由结构变异引起的染色质构象变化。我们表明,差异基因转录与 RNA 聚合酶 II 介导的染色质相互作用网络的变化密切相关。我们还证明,CTCF 介导的相互作用在人群中得到很好的保守,但富含与疾病相关的 SNPs。此外,我们发现拓扑域的边界是重复的相对常见的靶点,这表明这些重复可能是基因组空间组织的一个重要进化机制。

结论

本研究评估了遗传变异对染色质折叠高级结构的关键影响,并深入了解了在群体水平上调节基因转录的机制,其中染色质环的局部排列似乎是最重要的。它首次深入了解了人类 3D 基因组在群体水平上的可变性。

https://cdn.ncbi.nlm.nih.gov/pmc/blobs/a6fb/6664780/61237b36db9c/13059_2019_1728_Fig1_HTML.jpg

文献AI研究员

20分钟写一篇综述,助力文献阅读效率提升50倍。

立即体验

用中文搜PubMed

大模型驱动的PubMed中文搜索引擎

马上搜索

文档翻译

学术文献翻译模型,支持多种主流文档格式。

立即体验