Suppr超能文献

小胶质细胞细胞外囊泡对髓鞘病变的有害和保护作用:星形胶质细胞在髓鞘修复失败中的作用。

Detrimental and protective action of microglial extracellular vesicles on myelin lesions: astrocyte involvement in remyelination failure.

机构信息

IRCCS Humanitas, via Manzoni 56, 20089, Rozzano, Italy.

CNR Institute of Neuroscience, via Vanvitelli 32, 20129, Milan, Italy.

出版信息

Acta Neuropathol. 2019 Dec;138(6):987-1012. doi: 10.1007/s00401-019-02049-1. Epub 2019 Jul 30.

Abstract

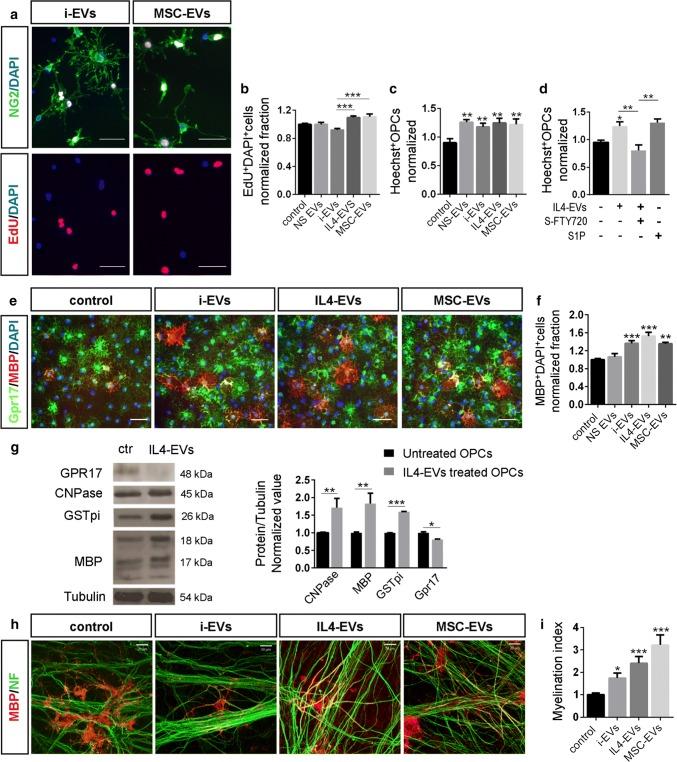
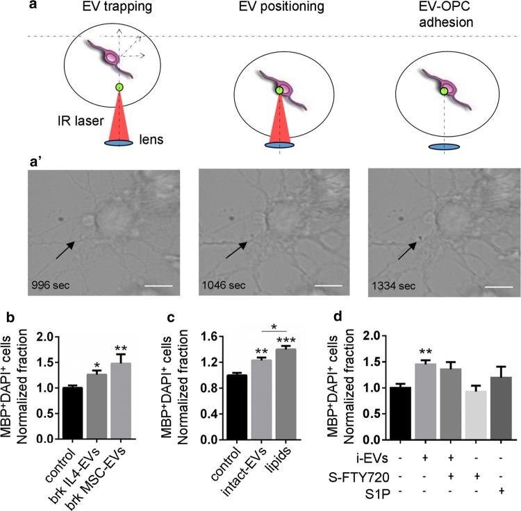
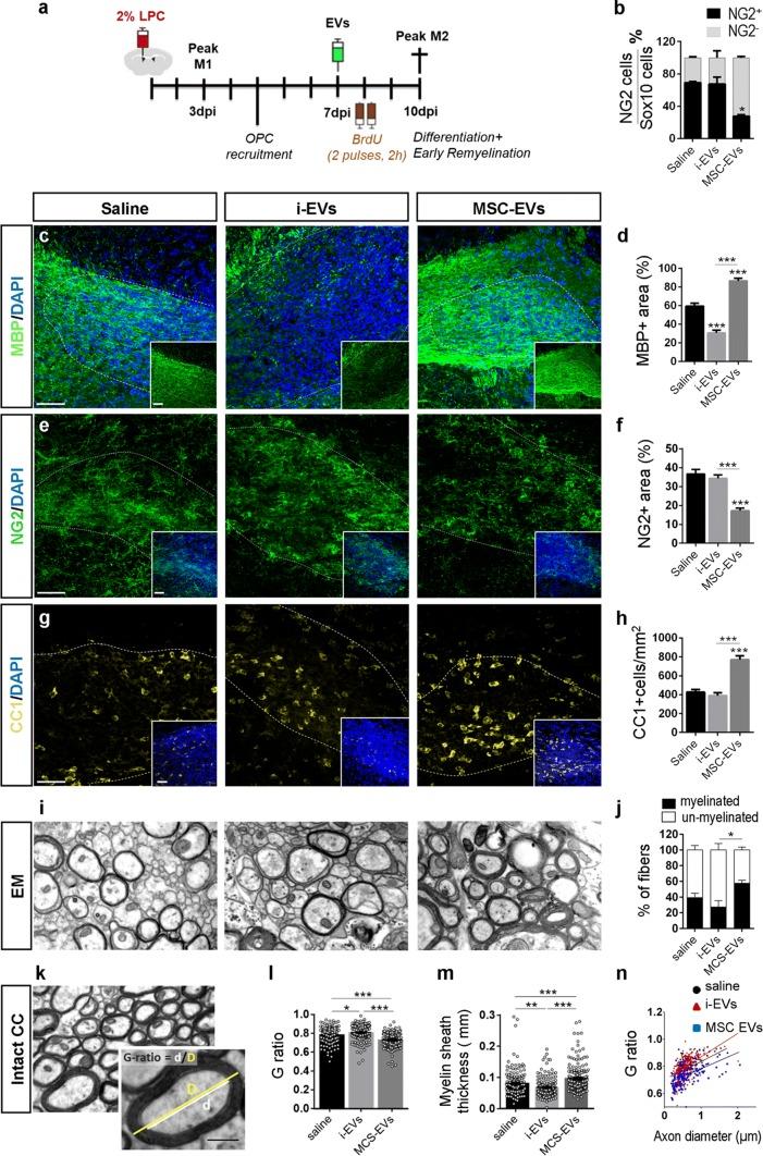
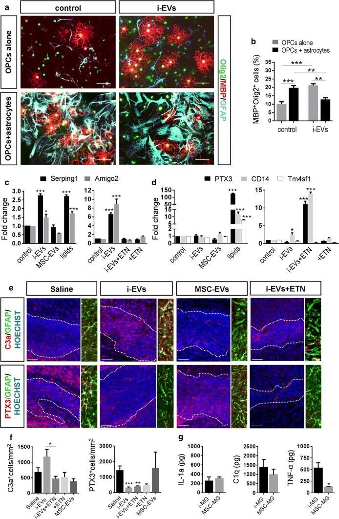
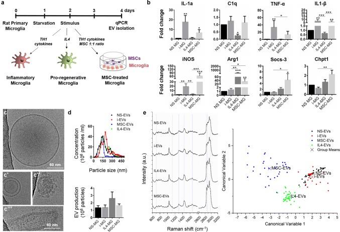
Microglia are highly plastic immune cells which exist in a continuum of activation states. By shaping the function of oligodendrocyte precursor cells (OPCs), the brain cells which differentiate to myelin-forming cells, microglia participate in both myelin injury and remyelination during multiple sclerosis. However, the mode(s) of action of microglia in supporting or inhibiting myelin repair is still largely unclear. Here, we analysed the effects of extracellular vesicles (EVs) produced in vitro by either pro-inflammatory or pro-regenerative microglia on OPCs at demyelinated lesions caused by lysolecithin injection in the mouse corpus callosum. Immunolabelling for myelin proteins and electron microscopy showed that EVs released by pro-inflammatory microglia blocked remyelination, whereas EVs produced by microglia co-cultured with immunosuppressive mesenchymal stem cells promoted OPC recruitment and myelin repair. The molecular mechanisms responsible for the harmful and beneficial EV actions were dissected in primary OPC cultures. By exposing OPCs, cultured either alone or with astrocytes, to inflammatory EVs, we observed a blockade of OPC maturation only in the presence of astrocytes, implicating these cells in remyelination failure. Biochemical fractionation revealed that astrocytes may be converted into harmful cells by the inflammatory EV cargo, as indicated by immunohistochemical and qPCR analyses, whereas surface lipid components of EVs promote OPC migration and/or differentiation, linking EV lipids to myelin repair. Although the mechanisms through which the lipid species enhance OPC maturation still remain to be fully defined, we provide the first demonstration that vesicular sphingosine 1 phosphate stimulates OPC migration, the first fundamental step in myelin repair. From this study, microglial EVs emerge as multimodal and multitarget signalling mediators able to influence both OPCs and astrocytes around myelin lesions, which may be exploited to develop novel approaches for myelin repair not only in multiple sclerosis, but also in neurological and neuropsychiatric diseases characterized by demyelination.

摘要

小胶质细胞是高度可塑的免疫细胞,存在于激活状态的连续谱中。通过塑造少突胶质细胞前体细胞(OPC)的功能,即分化为形成髓鞘的细胞,小胶质细胞参与多发性硬化症中的髓鞘损伤和髓鞘再生。然而,小胶质细胞在支持或抑制髓鞘修复的作用模式仍在很大程度上不清楚。在这里,我们分析了在体外由促炎或促再生小胶质细胞产生的细胞外囊泡(EVs)对在小鼠胼胝体中注射溶血卵磷脂引起的脱髓鞘病变中的 OPC 的影响。髓鞘蛋白的免疫标记和电子显微镜显示,促炎小胶质细胞释放的 EV 阻断了髓鞘再生,而与免疫抑制间充质干细胞共培养的小胶质细胞产生的 EV 则促进了 OPC 的募集和髓鞘修复。在原代 OPC 培养物中解析了负责 EV 有害和有益作用的分子机制。通过将 OPC 暴露于炎性 EV 中,无论是单独培养还是与星形胶质细胞共培养,我们仅在存在星形胶质细胞的情况下观察到 OPC 成熟的阻断,这表明这些细胞参与了髓鞘再生失败。生化分级分离表明,炎症性 EV 载物可能使星形胶质细胞转化为有害细胞,如免疫组织化学和 qPCR 分析所示,而 EV 脂质成分则促进 OPC 迁移和/或分化,将 EV 脂质与髓鞘修复联系起来。尽管鞘氨醇 1 磷酸脂质种类增强 OPC 成熟的机制仍有待充分定义,但我们首次证明了囊泡鞘氨醇 1 磷酸刺激 OPC 迁移,这是髓鞘修复的第一个基本步骤。从这项研究中,小胶质细胞 EV 作为多模式和多靶点信号转导介质出现,能够影响髓鞘病变周围的 OPC 和星形胶质细胞,这可能被利用来开发新的方法来修复髓鞘,不仅在多发性硬化症中,而且在具有脱髓鞘的神经和神经精神疾病中。

https://cdn.ncbi.nlm.nih.gov/pmc/blobs/cb9e/6851224/586094f05c20/401_2019_2049_Fig1_HTML.jpg

文献AI研究员

20分钟写一篇综述,助力文献阅读效率提升50倍。

立即体验

用中文搜PubMed

大模型驱动的PubMed中文搜索引擎

马上搜索

文档翻译

学术文献翻译模型,支持多种主流文档格式。

立即体验