Suppr超能文献

抗菌肽 thanatin 破坏细菌外膜并使 NDM-1 金属β-内酰胺酶失活。

The antimicrobial peptide thanatin disrupts the bacterial outer membrane and inactivates the NDM-1 metallo-β-lactamase.

机构信息

Department of Pharmacology, School of Pharmacy, Fourth Military Medical University, Xi'an, 710032, China.

Department of Obstetrics and Gynecology, Tangdu Hospital, Fourth Military Medical University, Xi'an, 710038, China.

出版信息

Nat Commun. 2019 Aug 6;10(1):3517. doi: 10.1038/s41467-019-11503-3.

Abstract

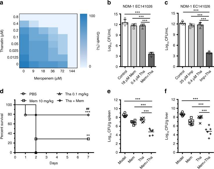
New Delhi metallo-β-lactamase-1 (NDM-1) is the most prevalent type of metallo-β-lactamase and hydrolyzes almost all clinically used β-lactam antibiotics. Here we show that the antimicrobial peptide thanatin disrupts the outer membrane of NDM-1-producing bacteria by competitively displacing divalent cations on the outer membrane and inducing the release of lipopolysaccharides. In addition, thanatin inhibits the enzymatic activity of NDM-1 by displacing zinc ions from the active site, and reverses carbapenem resistance in NDM-1-producing bacteria in vitro and in vivo. Thus, thanatin's dual mechanism of action may be useful for combating infections caused by NDM-1-producing pathogens.

摘要

新德里金属β-内酰胺酶-1(NDM-1)是最常见的金属β-内酰胺酶类型,几乎能水解所有临床使用的β-内酰胺类抗生素。在这里,我们发现抗菌肽 thanatin 通过与外膜上的二价阳离子竞争结合并诱导脂多糖释放来破坏产 NDM-1 细菌的外膜。此外,thanatin 通过从活性位点置换锌离子来抑制 NDM-1 的酶活性,并在体外和体内逆转产 NDM-1 细菌对碳青霉烯类抗生素的耐药性。因此,thanatin 的双重作用机制可能有助于对抗产 NDM-1 病原体引起的感染。

https://cdn.ncbi.nlm.nih.gov/pmc/blobs/7e61/6684654/1950d93b8722/41467_2019_11503_Fig1_HTML.jpg

文献AI研究员

20分钟写一篇综述,助力文献阅读效率提升50倍。

立即体验

用中文搜PubMed

大模型驱动的PubMed中文搜索引擎

马上搜索

文档翻译

学术文献翻译模型,支持多种主流文档格式。

立即体验