Suppr超能文献

长链非编码 RNA HOTAIR 的下调通过上调 microRNA-204 抑制食管癌细胞的侵袭和迁移。

Down-regulation of long non-coding RNA HOTAIR inhibits invasion and migration of oesophageal cancer cells via up-regulation of microRNA-204.

机构信息

Department of Gastroenterology, Linyi People's Hospital, Linyi, P.R. China.

Internal Medicine Teaching and Research Section, Shandong Medical College, Linyi, P.R. China.

出版信息

J Cell Mol Med. 2019 Oct;23(10):6595-6610. doi: 10.1111/jcmm.14502. Epub 2019 Aug 7.

Abstract

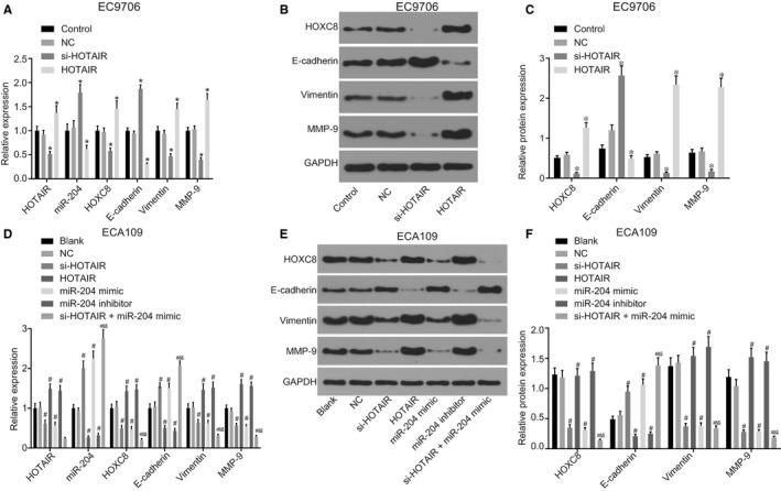
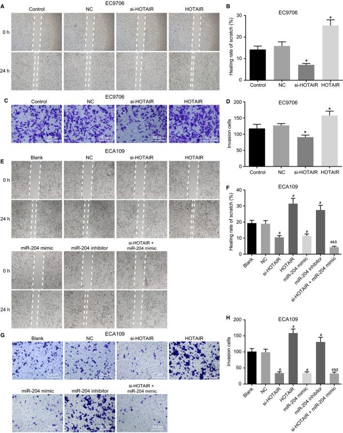
Oesophageal cancer is a progressive tumour with high mortality. However, therapies aimed at treating oesophageal cancer remain relatively limited. Accumulating studies have highlighted long non-coding RNA (lncRNA) HOX transcript antisense RNA (HOTAIR), microRNA-204 (miR-204) and homeobox C8 (HOXC8) in the progression of oesophageal cancer. Herein, we tried to demonstrate the function of HOTAIR, miR-204 and HOXC8 in oesophageal cancer and their relationship. Differentially expressed genes involved in oesophageal cancer were identified. The endogenous expression of HOTAIR and miR-204 in oesophageal cancer cell lines was altered to elucidate their effects and to identify the interaction among HOTAIR, miR-204 and HOXC8. We also explored the underlying regulatory mechanisms of HOTAIR and miR-204 with siRNA against HOTAIR, miR-204 mimic or miR-204 inhibitor. Cell proliferation, migration, invasion and apoptosis were subsequently detected. Xenograft in nude mice was induced to evaluate tumourigenicity. miR-204 was down-regulated, while HOTAIR and HOXC8 were up-regulated in the oesophageal cancer tissues. HOTAIR could competitively bind to miR-204 and miR-204 could further target HOXC8. The oesophageal cancer cells treated with si-HOTAIR or miR-204 mimic exhibited decreased expression levels of HOXC8, Vimentin and MMP-9, but increased E-cadherin level. Silenced HOTAIR or elevated miR-204 inhibited proliferation, migration and invasion, along with stimulated apoptosis of oesophageal cancer cells. In summary, our results show that lncRNA HOTAIR could specifically bind to miR-204 as a competing endogenous RNA and regulate miR-204 and HOXC8. Hence, down-regulation of HOTAIR could inhibit progression of oesophageal cancer, indicating a novel target for oesophageal cancer treatment.

摘要

食管癌是一种死亡率较高的进行性肿瘤。然而,用于治疗食管癌的疗法仍然相对有限。越来越多的研究强调了长链非编码 RNA(lncRNA)HOX 转录反义 RNA(HOTAIR)、微小 RNA-204(miR-204)和同源盒 C8(HOXC8)在食管癌进展中的作用。在此,我们试图证明 HOTAIR、miR-204 和 HOXC8 在食管癌中的功能及其相互关系。鉴定了涉及食管癌的差异表达基因。改变食管癌细胞系中 HOTAIR 和 miR-204 的内源性表达,以阐明它们的作用,并确定 HOTAIR、miR-204 和 HOXC8 之间的相互作用。我们还通过针对 HOTAIR 的 siRNA、miR-204 模拟物或 miR-204 抑制剂探索了 HOTAIR 和 miR-204 的潜在调节机制。随后检测了细胞增殖、迁移、侵袭和凋亡。在裸鼠中诱导异种移植以评估致瘤性。在食管癌组织中,miR-204 下调,而 HOTAIR 和 HOXC8 上调。HOTAIR 可以竞争性结合 miR-204,miR-204 可以进一步靶向 HOXC8。用 si-HOTAIR 或 miR-204 模拟物处理的食管癌细胞显示 HOXC8、波形蛋白和 MMP-9 的表达水平降低,而 E-钙粘蛋白水平升高。沉默 HOTAIR 或上调 miR-204 抑制了食管癌细胞的增殖、迁移和侵袭,并刺激了细胞凋亡。总之,我们的结果表明,lncRNA HOTAIR 可以作为竞争性内源性 RNA 特异性结合 miR-204,并调节 miR-204 和 HOXC8。因此,下调 HOTAIR 可以抑制食管癌的进展,为食管癌的治疗提供了一个新的靶点。

https://cdn.ncbi.nlm.nih.gov/pmc/blobs/9ae9/6787447/ec41249831c6/JCMM-23-6595-g001.jpg

文献AI研究员

20分钟写一篇综述,助力文献阅读效率提升50倍。

立即体验

用中文搜PubMed

大模型驱动的PubMed中文搜索引擎

马上搜索

文档翻译

学术文献翻译模型,支持多种主流文档格式。

立即体验