Suppr超能文献

RNA干扰作为研究致病性酵母毒力的工具

RNAi as a Tool to Study Virulence in the Pathogenic Yeast .

作者信息

Ishchuk Olena P, Ahmad Khadija Mohamed, Koruza Katarina, Bojanovič Klara, Sprenger Marcel, Kasper Lydia, Brunke Sascha, Hube Bernhard, Säll Torbjörn, Hellmark Thomas, Gullstrand Birgitta, Brion Christian, Freel Kelle, Schacherer Joseph, Regenberg Birgitte, Knecht Wolfgang, Piškur Jure

机构信息

Department of Biology, Lund University, Lund, Sweden.

Department of Biology and Biological Engineering, Systems and Synthetic Biology, Chalmers University of Technology, Gothenburg, Sweden.

出版信息

Front Microbiol. 2019 Jul 24;10:1679. doi: 10.3389/fmicb.2019.01679. eCollection 2019.

Abstract

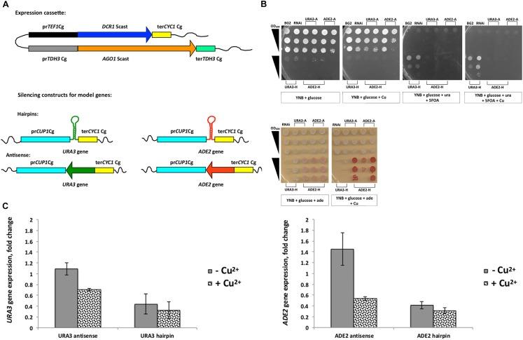
The yeast is a major opportunistic pathogen causing mucosal and systemic infections in humans. Systemic infections caused by this yeast have high mortality rates and are difficult to treat due to this yeast's intrinsic and frequently adapting antifungal resistance. To understand and treat infections, it is essential to investigate the molecular basis of virulence and resistance. We established an RNA interference (RNAi) system in by expressing the Dicer and Argonaute genes from (a budding yeast with natural RNAi). Our experiments with reporter genes and putative virulence genes showed that the introduction of RNAi resulted in 30 and 70% gene-knockdown for the construct-types antisense and hairpin, respectively. The resulting RNAi strain was used for the screening of a gene library for new virulence-related genes. Phenotypic profiling with a high-resolution quantification of growth identified genes involved in the maintenance of cell integrity, antifungal drugs, and ROS resistance. The genes identified by this approach are promising targets for the treatment of infections.

摘要

这种酵母是一种主要的机会致病菌,可导致人类的黏膜和全身感染。由这种酵母引起的全身感染死亡率很高,并且由于这种酵母固有的且经常产生的抗真菌耐药性而难以治疗。为了了解和治疗感染,研究其毒力和耐药性的分子基础至关重要。我们通过表达来自粟酒裂殖酵母(一种具有天然RNA干扰的芽殖酵母)的Dicer和Argonaute基因,在该酵母中建立了RNA干扰(RNAi)系统。我们对报告基因和假定的毒力基因进行的实验表明,对于反义构建体类型和发夹构建体类型,RNA干扰的引入分别导致30%和70%的基因敲低。所得的该酵母RNAi菌株用于筛选新的毒力相关基因的基因文库。通过对生长进行高分辨率定量的表型分析鉴定出了参与维持细胞完整性、抗真菌药物和活性氧抗性的基因。通过这种方法鉴定出的基因是治疗该酵母感染的有前景的靶点。

https://cdn.ncbi.nlm.nih.gov/pmc/blobs/91b0/6667738/aaf7e02aebea/fmicb-10-01679-g001.jpg

文献AI研究员

20分钟写一篇综述,助力文献阅读效率提升50倍。

立即体验

用中文搜PubMed

大模型驱动的PubMed中文搜索引擎

马上搜索

文档翻译

学术文献翻译模型,支持多种主流文档格式。

立即体验