Suppr超能文献

miR-504 通过直接靶向 FZD7 介导的 Wnt-β-catenin 通路抑制胶质母细胞瘤的间充质表型。

miR-504 suppresses mesenchymal phenotype of glioblastoma by directly targeting the FZD7-mediated Wnt-β-catenin pathway.

机构信息

Department of Neurosurgery, First Affiliated Hospital of China Medical University, Shenyang, 110001, Liaoning, China.

Department of Cardiac Surgery, First Affiliated Hospital of China Medical University, Shenyang, 110001, Liaoning, China.

出版信息

J Exp Clin Cancer Res. 2019 Aug 16;38(1):358. doi: 10.1186/s13046-019-1370-1.

Abstract

BACKGROUND

MicroRNAs (miRNAs) play crucial roles in tumor initiation and development. Previously, we indicated that miR-504 is downregulated and suppresses tumor proliferation in glioblastoma (GBM). However, the regulation and relevant mechanism of miR-504 in GBM mesenchymal (ME) transition remain unclear.

METHODS

Transcriptome and clinical data were obtained from The Cancer Genome Atlas (TCGA) database. The potential functions of miR-504 were predicted using gene ontology analysis. GBM cell migration and invasion were examined using wound healing and Transwell assays. Epithelial-mesenchymal transition (EMT) progression in GBM cell lines was detected with immunofluorescence and western blotting. The stemness activity of glioma stem-like cells (GSCs) was assessed by sphere formation assay and tumor xenograft model. miR-504 binding to the FZD7 (frizzled class receptor 7) 3' untranslated region (3'UTR) was validated using dual luciferase reporter assay. TOP/FOP Flash assays were conducted to determine the effects of miR-504 on Wnt/β-catenin signaling.

RESULTS

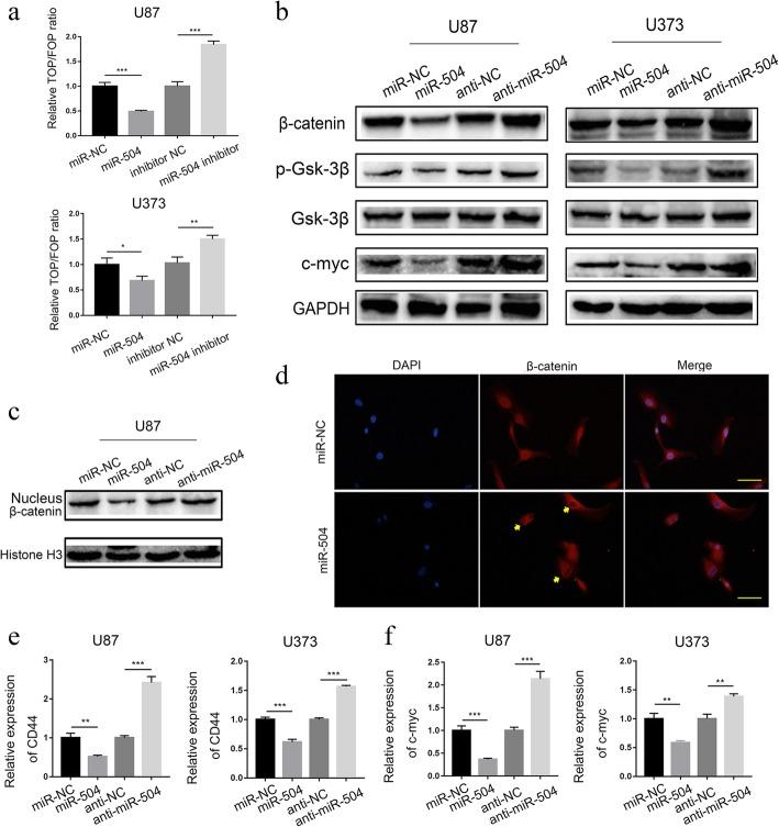
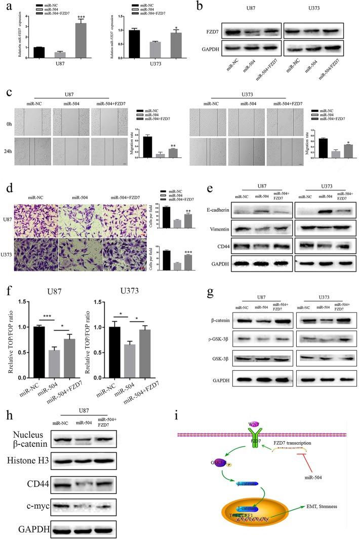
Analysis of TCGA transcriptomic data showed that low miR-504 expression correlated with ME subtype transition and poor survival in patients with GBM. Functional experiments showed that miR-504 overexpression suppressed malignant behaviors of GBM cells, such as migration, invasion, EMT, and stemness activity. Furthermore, miR-504 was a negative regulator of the Wnt-β-catenin pathway by directly repressing FZD7 expression, and FZD7 overexpression reversed the EMT inhibition caused by miR-504. Moreover, the low miR-504/FZD7 expression ratio was a ME subtype marker and could serve as a significant prognostic indicator and predict the clinical outcome of chemotherapy and radiotherapy for patients with GBM in TCGA dataset.

CONCLUSIONS

Our results suggest that miR-504 suppresses the aggressive biological processes associated with the ME phenotype of GBM and could be a potential candidate for therapeutic applications in these malignant brain tumors.

摘要

背景

MicroRNAs(miRNAs)在肿瘤的发生和发展中起着至关重要的作用。此前,我们表明 miR-504 下调并抑制胶质母细胞瘤(GBM)中的肿瘤增殖。然而,miR-504 在 GBM 间质(ME)转化中的调控及其相关机制尚不清楚。

方法

从 The Cancer Genome Atlas(TCGA)数据库中获取转录组和临床数据。使用基因本体分析预测 miR-504 的潜在功能。通过划痕愈合和 Transwell 测定检查 GBM 细胞迁移和侵袭。使用免疫荧光和 Western blot 检测 GBM 细胞系中的上皮-间质转化(EMT)进展。通过球体形成测定和肿瘤异种移植模型评估神经胶质瘤干细胞(GSCs)的干性活性。使用双荧光素酶报告基因测定验证 miR-504 与 FZD7(卷曲受体 7)3'非翻译区(3'UTR)的结合。进行 TOP/FOP Flash 测定以确定 miR-504 对 Wnt/β-catenin 信号的影响。

结果

TCGA 转录组数据分析表明,miR-504 表达水平低与 GBM 中的 ME 亚型转化和不良预后相关。功能实验表明,miR-504 过表达抑制了 GBM 细胞的恶性行为,如迁移、侵袭、EMT 和干性活性。此外,miR-504 通过直接抑制 FZD7 表达成为 Wnt-β-catenin 通路的负调节剂,而 FZD7 过表达逆转了 miR-504 引起的 EMT 抑制。此外,miR-504/FZD7 表达比值低是 ME 亚型标志物,可作为 TCGA 数据集 GBM 患者化疗和放疗临床结局的显著预后指标和预测因子。

结论

我们的研究结果表明,miR-504 抑制与 GBM 的 ME 表型相关的侵袭性生物学过程,可能成为这些恶性脑肿瘤治疗应用的潜在候选物。

https://cdn.ncbi.nlm.nih.gov/pmc/blobs/a04e/6697940/8ecef4f2ba4b/13046_2019_1370_Fig1_HTML.jpg

文献AI研究员

20分钟写一篇综述,助力文献阅读效率提升50倍。

立即体验

用中文搜PubMed

大模型驱动的PubMed中文搜索引擎

马上搜索

文档翻译

学术文献翻译模型,支持多种主流文档格式。

立即体验