Suppr超能文献

人类与小鼠大脑皮层中具有不同特征的保守细胞类型。

Conserved cell types with divergent features in human versus mouse cortex.

机构信息

Allen Institute for Brain Science, Seattle, WA, USA.

Department of Molecular and Cellular Biology, University of California, Davis, Davis, CA, USA.

出版信息

Nature. 2019 Sep;573(7772):61-68. doi: 10.1038/s41586-019-1506-7. Epub 2019 Aug 21.

Abstract

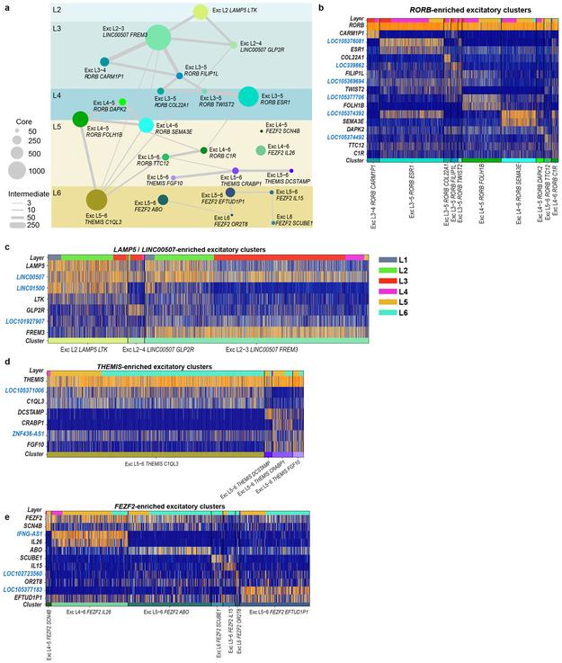
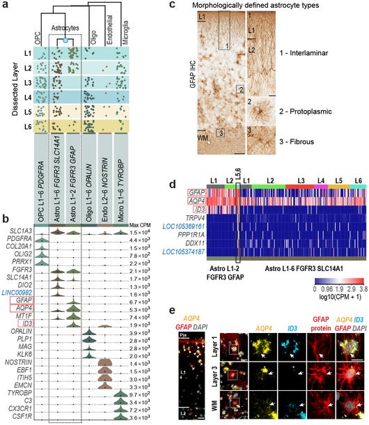
Elucidating the cellular architecture of the human cerebral cortex is central to understanding our cognitive abilities and susceptibility to disease. Here we used single-nucleus RNA-sequencing analysis to perform a comprehensive study of cell types in the middle temporal gyrus of human cortex. We identified a highly diverse set of excitatory and inhibitory neuron types that are mostly sparse, with excitatory types being less layer-restricted than expected. Comparison to similar mouse cortex single-cell RNA-sequencing datasets revealed a surprisingly well-conserved cellular architecture that enables matching of homologous types and predictions of properties of human cell types. Despite this general conservation, we also found extensive differences between homologous human and mouse cell types, including marked alterations in proportions, laminar distributions, gene expression and morphology. These species-specific features emphasize the importance of directly studying human brain.

摘要

阐明人类大脑皮层的细胞结构对于理解我们的认知能力和对疾病的易感性至关重要。在这里,我们使用单核 RNA 测序分析对人类大脑中颞叶中部的细胞类型进行了全面研究。我们鉴定出了一大类兴奋性和抑制性神经元类型,这些类型大多是稀疏的,而且兴奋性神经元的层限制比预期的要少。与类似的小鼠大脑皮层单细胞 RNA 测序数据集的比较显示,细胞结构具有惊人的保守性,这使得同源类型的匹配和对人类细胞类型特性的预测成为可能。尽管存在这种普遍的保守性,但我们也发现了同源的人类和小鼠细胞类型之间的广泛差异,包括比例、层分布、基因表达和形态的明显改变。这些种间特异性特征强调了直接研究人类大脑的重要性。

https://cdn.ncbi.nlm.nih.gov/pmc/blobs/7f7b/6919571/733617f338b7/nihms-1535018-f0007.jpg

文献AI研究员

20分钟写一篇综述,助力文献阅读效率提升50倍。

立即体验

用中文搜PubMed

大模型驱动的PubMed中文搜索引擎

马上搜索

文档翻译

学术文献翻译模型,支持多种主流文档格式。

立即体验