Suppr超能文献

在一项针对小儿急性淋巴细胞白血病的 I 期研究中,证明了移植的嵌合抗原受体修饰的 CD19 特异性 T 细胞具有持久的抗 CD19 活性。

Evidence of long-lasting anti-CD19 activity of engrafted CD19 chimeric antigen receptor-modified T cells in a phase I study targeting pediatrics with acute lymphoblastic leukemia.

机构信息

Department of Pediatrics Hematology-Oncology, The Second Hospital of Hebei Medical University, Shijiazhuang, China.

CAR-T Research Center, Hebei Senlang Biotechnology Co., Ltd., Shijiazhuang, China.

出版信息

Hematol Oncol. 2019 Dec;37(5):601-608. doi: 10.1002/hon.2672. Epub 2019 Sep 15.

Abstract

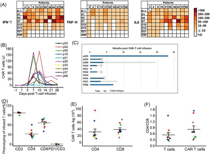
Ninety percent of relapse/refractory B-cell acute lymphatic leukemia (R/R B-ALL) patients can achieve complete remission (CR) after CD19-targeting chimeric antigen receptor T (CAR-T) cell therapy. However, around 50% of them relapse in 1 year. Persistent CAR-T cell engraftment is considered as the key to remain durable remission. Here, we initiated a phase I study to treat 10 pediatric B-ALL patients using a CD19-targeted second generation CAR with a 4-1BB intracellular costimulatory domain. All patients received a standard fludarabine and cyclophosphamide (FC) preconditioning regiment, followed by a CAR-T infusion with a median number of 0.5 (0.3-1.58) × 10 CAR+ T cells/kg. The pretreatment tumor burdens were high with a median bone marrow (BM) blasts percentage of 59.2% (7.31%-86.2%), excluding one patient only with brain infiltration of leukemia cells (0% BM blasts). The initial CR rate was 80% (n = 8/10). Four patients (40%) experienced serious (grade > 2) cytokine release syndrome (CRS) and three patients (30%) with obvious neurotoxicity. Monthly assessments of CD19+ minimal residual disease (MRD) and CAR-T engraftment demonstrated the anti-CD19 activity of long-term engrafted CAR-T cell clones in one patient for more than 2 years.

摘要

90%的复发/难治性 B 细胞急性淋巴细胞白血病(R/R B-ALL)患者在接受 CD19 靶向嵌合抗原受体 T(CAR-T)细胞治疗后可达到完全缓解(CR)。然而,其中约 50%的患者在 1 年内复发。持续的 CAR-T 细胞植入被认为是保持持久缓解的关键。在这里,我们开展了一项 I 期研究,用具有 4-1BB 细胞内共刺激结构域的 CD19 靶向第二代 CAR 治疗 10 例儿科 B-ALL 患者。所有患者均接受标准氟达拉滨和环磷酰胺(FC)预处理方案,随后输注 CAR-T,中位数量为 0.5(0.3-1.58)×10 CAR+T 细胞/kg。预处理时肿瘤负荷较高,中位骨髓(BM)原始细胞百分比为 59.2%(7.31%-86.2%),除 1 例患者仅存在白血病细胞脑浸润(BM 原始细胞 0%)。初始 CR 率为 80%(n=8/10)。4 例(40%)患者发生严重(>2 级)细胞因子释放综合征(CRS),3 例(30%)患者出现明显的神经毒性。每月评估 CD19+微小残留病(MRD)和 CAR-T 植入情况表明,1 例患者中具有长期植入的 CAR-T 细胞克隆的抗-CD19 活性超过 2 年。

https://cdn.ncbi.nlm.nih.gov/pmc/blobs/4d9c/6973049/f3735ba8cbe0/HON-37-601-g001.jpg

文献AI研究员

20分钟写一篇综述,助力文献阅读效率提升50倍。

立即体验

用中文搜PubMed

大模型驱动的PubMed中文搜索引擎

马上搜索

文档翻译

学术文献翻译模型,支持多种主流文档格式。

立即体验