Suppr超能文献

激活 LXRβ 可抑制肿瘤呼吸作用,并与 Bcl-xL 抑制作用具有合成致死性。

Activation of LXRβ inhibits tumor respiration and is synthetically lethal with Bcl-xL inhibition.

机构信息

Department of Pathology & Cell Biology, Columbia University Medical Center, New York, NY, USA.

Department of Biological Sciences, Bronx Community College, City University of New York, Bronx, NY, USA.

出版信息

EMBO Mol Med. 2019 Oct;11(10):e10769. doi: 10.15252/emmm.201910769. Epub 2019 Aug 29.

Abstract

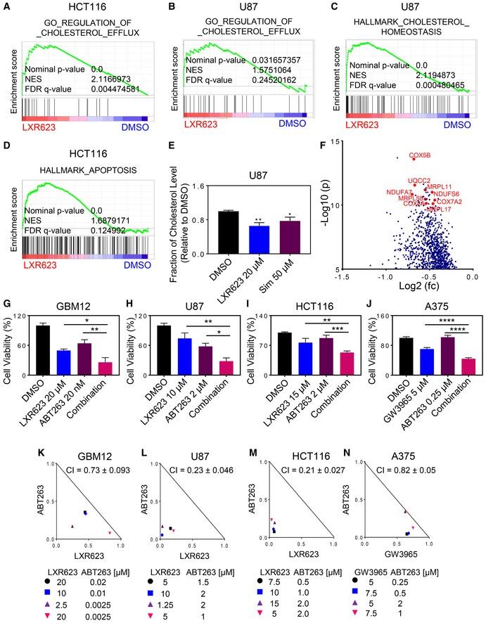
Liver-X-receptor (LXR) agonists are known to bear anti-tumor activity. However, their efficacy is limited and additional insights regarding the underlying mechanism are necessary. By performing transcriptome analysis coupled with global polar metabolite screening, we show that LXR agonists, LXR623 and GW3965, enhance synergistically the anti-proliferative effect of BH3 mimetics in solid tumor malignancies, which is predominantly mediated by cell death with features of apoptosis and is rescued by exogenous cholesterol. Extracellular flux analysis and carbon tracing experiments (U- C-glucose and U- C-glutamine) reveal that within 5 h, activation of LXRβ results in reprogramming of tumor cell metabolism, leading to suppression of mitochondrial respiration, a phenomenon not observed in normal human astrocytes. LXR activation elicits a suppression of respiratory complexes at the protein level by reducing their stability. In turn, energy starvation drives an integrated stress response (ISR) that up-regulates pro-apoptotic Noxa in an ATF4-dependent manner. Cholesterol and nucleotides rescue from the ISR elicited by LXR agonists and from cell death induced by LXR agonists and BH3 mimetics. In conventional and patient-derived xenograft models of colon carcinoma, melanoma, and glioblastoma, the combination treatment of ABT263 and LXR agonists reduces tumor sizes significantly stronger than single treatments. Therefore, the combination treatment of LXR agonists and BH3 mimetics might be a viable efficacious treatment approach for solid malignancies.

摘要

肝 X 受体 (LXR) 激动剂具有抗肿瘤活性。然而,其疗效有限,需要进一步深入了解其作用机制。通过进行转录组分析和全局极性代谢物筛选,我们发现 LXR 激动剂 LXR623 和 GW3965 可协同增强 BH3 模拟物在实体瘤恶性肿瘤中的抗增殖作用,主要通过细胞死亡介导,具有凋亡特征,并可被外源性胆固醇挽救。细胞外通量分析和碳追踪实验(U- C-葡萄糖和 U- C-谷氨酰胺)表明,在 5 小时内,LXRβ 的激活导致肿瘤细胞代谢重新编程,导致线粒体呼吸抑制,而正常人类星形胶质细胞中未观察到这种现象。LXR 激活通过降低其稳定性来抑制蛋白质水平的呼吸复合物。反过来,能量饥饿会引发整合应激反应(ISR),以 ATF4 依赖性方式上调促凋亡 Noxa。胆固醇和核苷酸可挽救 LXR 激动剂引起的 ISR 以及 LXR 激动剂和 BH3 模拟物诱导的细胞死亡。在结肠癌、黑色素瘤和神经胶质瘤的传统和患者来源的异种移植模型中,ABT263 和 LXR 激动剂的联合治疗可显著降低肿瘤体积,比单一治疗效果更强。因此,LXR 激动剂和 BH3 模拟物的联合治疗可能是实体恶性肿瘤的一种有效治疗方法。

https://cdn.ncbi.nlm.nih.gov/pmc/blobs/caf5/6783693/5dc4abd422a3/EMMM-11-e10769-g002.jpg

文献AI研究员

20分钟写一篇综述,助力文献阅读效率提升50倍。

立即体验

用中文搜PubMed

大模型驱动的PubMed中文搜索引擎

马上搜索

文档翻译

学术文献翻译模型,支持多种主流文档格式。

立即体验