Suppr超能文献

三阴性乳腺癌中 BET 蛋白水解靶向嵌合体(PROTAC)化合物的活性。

Activity of BET-proteolysis targeting chimeric (PROTAC) compounds in triple negative breast cancer.

机构信息

Translational Research Unit, Albacete University Hospital, C/ Francisco Javier de Moya sn, 02006, Albacete, Spain.

Centro Regional de Investigaciones Biomédicas (CRIB), Universidad de Castilla-La Mancha (UCLM), C/Almansa 14, 02008, Albacete, Spain.

出版信息

J Exp Clin Cancer Res. 2019 Aug 30;38(1):383. doi: 10.1186/s13046-019-1387-5.

Abstract

BACKGROUND

Triple negative breast cancer (TNBC) is an incurable disease where novel therapeutic strategies are needed. Proteolysis targeting chimeric (PROTAC) are novel compounds that promote protein degradation by binding to an ubiquitin ligase. In this work, we explored the antitumoral activity of two novel BET-PROTACs, MZ1 and ARV-825, in TNBC, ovarian cancer and in a BET inhibitor resistant model.

METHODS

OVCAR3, SKOV3, BT549, MDA-MB-231 cell lines and the JQ1 resistant cell line MDA-MB-231R were evaluated. MTTs, colony-forming assay, three-dimensional cultures in matrigel, flow cytometry, and western blots were performed to explore the anti-proliferative effect and biochemical mechanism of action of MZ1 and ARV-825. In vivo studies included BALB/c nu/nu mice engrafted with MDA-MB-231R cells.

RESULTS

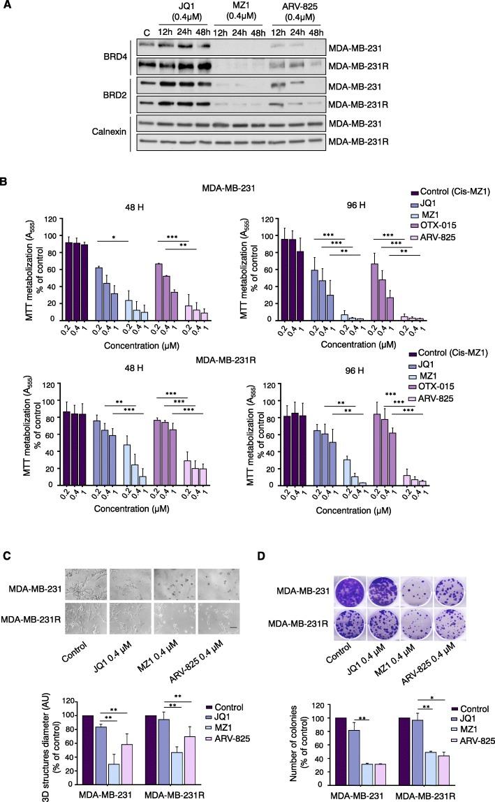
The BET-PROTACs MZ1 and ARV-825 efficiently downregulated the protein expression levels of the BET protein BRD4, in MDA-MB-231 and MDA-MB-231R. MZ1 and ARV-825 also showed an antiproliferative effect on sensitive and resistant cells. This effect was corroborated in other triple negative (BT549) and ovarian cancer (SKOV3, OVCAR3) cell lines. MZ1 provoked G2/M arrest in MDA-MB-231. In addition, a profound effect on caspase-dependent apoptosis was observed in both sensitive and resistant cells. No synergistic activity was observed when it was combined with docetaxel, cisplatin or olaparib. Finally, in vivo administration of MZ1 rescued tumor growth in a JQ1-resistant xenograft model, reducing the expression levels of BRD4.

CONCLUSIONS

Using both in vitro and in vivo approaches, we describe the profound activity of BET-PROTACs in parental and BETi-resistant TNBC models. This data provides options for further clinical development of these agents in TNBC.

摘要

背景

三阴性乳腺癌(TNBC)是一种无法治愈的疾病,需要新的治疗策略。蛋白水解靶向嵌合体(PROTAC)是一种新型化合物,通过与泛素连接酶结合来促进蛋白质降解。在这项工作中,我们研究了两种新型 BET-PROTACs(MZ1 和 ARV-825)在 TNBC、卵巢癌和 BET 抑制剂耐药模型中的抗肿瘤活性。

方法

评估了 OVCAR3、SKOV3、BT549、MDA-MB-231 细胞系和 JQ1 耐药细胞系 MDA-MB-231R。进行 MTTs、集落形成试验、基质胶中的三维培养、流式细胞术和 Western blot 以探索 MZ1 和 ARV-825 的抗增殖作用和生化作用机制。体内研究包括 BALB/c nu/nu 小鼠移植 MDA-MB-231R 细胞。

结果

BET-PROTACs MZ1 和 ARV-825 能够有效下调 MDA-MB-231 和 MDA-MB-231R 中 BET 蛋白 BRD4 的蛋白表达水平。MZ1 和 ARV-825 对敏感和耐药细胞也表现出抗增殖作用。这种作用在其他三阴性(BT549)和卵巢癌(SKOV3、OVCAR3)细胞系中得到了证实。MZ1 导致 MDA-MB-231 中的 G2/M 期阻滞。此外,在敏感和耐药细胞中均观察到对 caspase 依赖性细胞凋亡的深刻影响。当与多西他赛、顺铂或奥拉帕利联合使用时,未观察到协同活性。最后,体内给予 MZ1 可挽救 JQ1 耐药异种移植模型中的肿瘤生长,降低 BRD4 的表达水平。

结论

通过体外和体内方法,我们描述了 BET-PROTAC 在亲本和 BETi 耐药 TNBC 模型中的深刻活性。这些数据为这些药物在 TNBC 中的进一步临床开发提供了选择。

https://cdn.ncbi.nlm.nih.gov/pmc/blobs/0dcd/6717344/c0f385d6c6d3/13046_2019_1387_Fig1_HTML.jpg

文献AI研究员

20分钟写一篇综述,助力文献阅读效率提升50倍。

立即体验

用中文搜PubMed

大模型驱动的PubMed中文搜索引擎

马上搜索

文档翻译

学术文献翻译模型,支持多种主流文档格式。

立即体验