Suppr超能文献

单核细胞衍生的树突状细胞决定了急性感染期间 CD8 T 细胞的记忆分化。

Monocyte-Derived Dendritic Cells Dictate the Memory Differentiation of CD8 T Cells During Acute Infection.

机构信息

Laboratory of Immunology, College of Pharmacy, Seoul National University, Seoul, South Korea.

Laboratory of Immunology, Department of Molecular Medicine and Biopharmaceutical Sciences, Graduate School of Convergence Science and Technology, Seoul National University, Seoul, South Korea.

出版信息

Front Immunol. 2019 Aug 16;10:1887. doi: 10.3389/fimmu.2019.01887. eCollection 2019.

Abstract

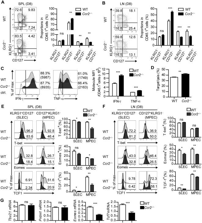
Monocyte-derived dendritic cells (moDCs) have been shown to robustly expand during infection; however, their roles in anti-infectious immunity remain unclear. Here, we found that moDCs were dramatically increased in the secondary lymphoid organs during acute LCMV infection in an interferon-γ (IFN-γ)-dependent manner. We also found that priming by moDCs enhanced the differentiation of memory CD8 T cells compared to differentiation primed by conventional dendritic cells (cDCs) through upregulation of Eomesodermin (Eomes) and T cell factor-1 (TCF-1) expression in CD8 T cells. Consequently, impaired memory formation of CD8 T cells in mice that had reduced numbers of moDCs led to defective clearance of pathogens upon rechallenge. Mechanistically, attenuated interleukin-2 (IL-2) signaling in CD8 T cells primed by moDCs was responsible for the enhanced memory programming of CD8 T cells. Therefore, our findings unveil a specialization of the antigen-presenting cell subsets in the fate determination of CD8 T cells during infection and pave the way for the development of a novel therapeutic intervention on infection.

摘要

单核细胞衍生的树突状细胞 (moDCs) 在感染过程中被证明能够强烈扩增;然而,它们在抗感染免疫中的作用仍不清楚。在这里,我们发现在急性 LCMV 感染期间,moDCs 在干扰素-γ (IFN-γ) 依赖性方式下在次级淋巴器官中显著增加。我们还发现,与传统树突状细胞 (cDCs) 引发的分化相比,moDCs 的启动增强了记忆 CD8 T 细胞的分化,这是通过上调 CD8 T 细胞中的 Eomesodermin (Eomes) 和 T 细胞因子-1 (TCF-1) 表达来实现的。因此,moDC 数量减少的小鼠中 CD8 T 细胞的记忆形成受损导致再次挑战时病原体清除缺陷。在机制上,moDC 启动的 CD8 T 细胞中白细胞介素-2 (IL-2) 信号的减弱导致 CD8 T 细胞的记忆编程增强。因此,我们的发现揭示了感染过程中抗原呈递细胞亚群在 CD8 T 细胞命运决定中的专业化,并为感染的新型治疗干预措施的发展铺平了道路。

https://cdn.ncbi.nlm.nih.gov/pmc/blobs/4348/6706816/b49fce1921a3/fimmu-10-01887-g0001.jpg

文献AI研究员

20分钟写一篇综述,助力文献阅读效率提升50倍。

立即体验

用中文搜PubMed

大模型驱动的PubMed中文搜索引擎

马上搜索

文档翻译

学术文献翻译模型,支持多种主流文档格式。

立即体验