Suppr超能文献

酪氨酸激酶 Eph 受体 A6 使神经胶质瘤起始细胞对骨形态发生蛋白诱导的细胞凋亡敏感。

Tyrosine kinase Eph receptor A6 sensitizes glioma-initiating cells towards bone morphogenetic protein-induced apoptosis.

机构信息

Department of Molecular Pathology, Graduate School of Medicine, The University of Tokyo, Tokyo, Japan.

Bioventus LLC, Boston, MA, USA.

出版信息

Cancer Sci. 2019 Nov;110(11):3486-3496. doi: 10.1111/cas.14187. Epub 2019 Sep 20.

Abstract

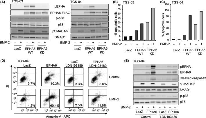
Bone morphogenetic protein (BMP) signaling plays important roles in glioblastoma multiforme (GBM), a lethal form of brain tumor. BMP reduces GBM tumorigenicity through its differentiation- and apoptosis-inducing effects on glioma-initiating cells (GIC). However, some GIC do not respond to the tumor suppressive effects of BMP. Using a phosphoreceptor tyrosine kinase array, we found that EPHA6 (erythropoietin-producing hepatocellular carcinoma receptor A6) phosphorylation was regulated by BMP-2 signaling in some GIC. Analysis of The Cancer Genome Atlas showed that EPHA6 expression was lower in patients with GBM than in the normal brain, and that high EPHA6 expression was correlated with better prognosis. EPHA6 receptor increased the susceptibility of both sensitive and resistant GIC to BMP-2-induced apoptosis. The cooperative effect on apoptosis induction depended on the kinase activity of BMP type I receptor but was independent of EPHA6 kinase function. Overexpression of the EPHA6 receptor in GIC resulted in the formation of a protein complex of EPHA6 receptor and the BMP type I receptor ALK-2, which was associated with BMP-induced apoptosis in GIC. Intracranial injection of GIC into nude mice showed that gain-of-function of EPHA6 together with BMP-2 pretreatment slowed GBM tumor progression in the mouse brain and promoted mouse survival. In summary, EPHA6 together with BMP-2 signaling led to apoptotic cell death in GIC, and thus is a putative tumor suppressor in GBM.

摘要

骨形态发生蛋白 (BMP) 信号通路在多形性胶质母细胞瘤(GBM)中发挥重要作用,GBM 是一种致命的脑肿瘤。BMP 通过其对神经胶质瘤起始细胞(GIC)的分化和凋亡诱导作用来降低 GBM 的致瘤性。然而,一些 GIC 对 BMP 的肿瘤抑制作用没有反应。通过磷酸化受体酪氨酸激酶阵列,我们发现 EPHA6(促红细胞生成素产生肝细胞受体 A6)的磷酸化受 BMP-2 信号通路的调节。对癌症基因组图谱的分析表明,与正常脑组织相比,GBM 患者的 EPHA6 表达水平较低,而高表达 EPHA6 与较好的预后相关。EPH A6 受体增加了敏感和耐药 GIC 对 BMP-2 诱导凋亡的敏感性。诱导凋亡的协同作用取决于 BMP Ⅰ型受体的激酶活性,但与 EPHA6 激酶功能无关。在 GIC 中过表达 EPHA6 受体会导致 EPHA6 受体和 BMP Ⅰ型受体 ALK-2 的蛋白复合物形成,这与 GIC 中的 BMP 诱导凋亡有关。将 GIC 颅内注射到裸鼠中表明,EPH A6 的功能获得与 BMP-2 预处理一起可减缓 GBM 肿瘤在小鼠大脑中的进展,并促进小鼠存活。总之,EPH A6 与 BMP-2 信号通路一起导致 GIC 中的细胞凋亡,因此是 GBM 中的潜在肿瘤抑制因子。

https://cdn.ncbi.nlm.nih.gov/pmc/blobs/a472/6825014/f42b0f45174b/CAS-110-3486-g001.jpg

文献AI研究员

20分钟写一篇综述,助力文献阅读效率提升50倍。

立即体验

用中文搜PubMed

大模型驱动的PubMed中文搜索引擎

马上搜索

文档翻译

学术文献翻译模型,支持多种主流文档格式。

立即体验