Suppr超能文献

磷脂酶Cβ对瞬时受体电位香草酸亚型1/4、瞬时受体电位香草酸亚型1/5通道下游效应的鉴定。

Identification of phospholipase C β downstream effect on transient receptor potential canonical 1/4, transient receptor potential canonical 1/5 channels.

作者信息

Ko Juyeon, Myeong Jongyun, Kwak Misun, Jeon Ju-Hong, So Insuk

机构信息

Department of Physiology, Seoul National University College of Medicine, Seoul 03080, Korea.

Department of Physiology and Biophysics, University of Washington School of Medicine, Seattle, WA 98195, USA.

出版信息

Korean J Physiol Pharmacol. 2019 Sep;23(5):357-366. doi: 10.4196/kjpp.2019.23.5.357. Epub 2019 Aug 26.

Abstract

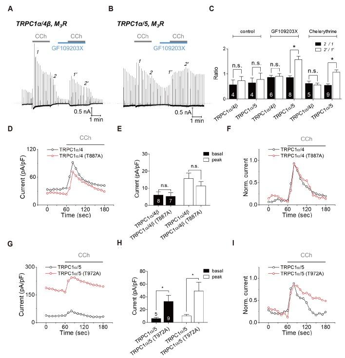
Gα-coupled receptor stimulation was implied in the activation process of transient receptor potential canonical (TRPC)1/4 and TRPC1/5 heterotetrameric channels. The inactivation occurs due to phosphatidylinositol 4,5-biphosphate (PI(4,5)P) depletion. When PI(4,5)P depletion was induced by muscarinic stimulation or inositol polyphosphate 5-phosphatase (Inp54p), however, the inactivation by muscarinic stimulation was greater compared to that by Inp54p. The aim of this study was to investigate the complete inactivation mechanism of the heteromeric channels upon Gα-phospholipase C β (Gα-PLCβ) activation. We evaluated the activity of heteromeric channels with electrophysiological recording in HEK293 cells expressing TRPC channels. TRPC1/4 and TRPC1/5 heteromers undergo further inhibition in PLCβ activation and calcium/protein kinase C (PKC) signaling. Nevertheless, the key factors differ. For TRPC1/4, the inactivation process was facilitated by Ca release from the endoplasmic reticulum, and for TRPC1/5, activation of PKC was concerned mostly. We conclude that the subsequent increase in cytoplasmic Ca due to Ca release from the endoplasmic reticulum and activation of PKC resulted in a second phase of channel inhibition following PI(4,5)P depletion.

摘要

Gα偶联受体刺激与瞬时受体电位经典型(TRPC)1/4和TRPC1/5异源四聚体通道的激活过程有关。失活是由于磷脂酰肌醇4,5-二磷酸(PI(4,5)P)耗竭所致。然而,当通过毒蕈碱刺激或肌醇多磷酸5-磷酸酶(Inp54p)诱导PI(4,5)P耗竭时,毒蕈碱刺激引起的失活比Inp54p引起的失活更大。本研究的目的是探讨Gα-磷脂酶Cβ(Gα-PLCβ)激活后异源通道的完全失活机制。我们在表达TRPC通道的HEK293细胞中通过电生理记录评估了异源通道的活性。TRPC1/4和TRPC1/5异源体在PLCβ激活和钙/蛋白激酶C(PKC)信号传导中会进一步受到抑制。然而,关键因素有所不同。对于TRPC1/4,失活过程因内质网释放钙而加速,而对于TRPC1/5,PKC的激活起主要作用。我们得出结论,内质网释放钙和PKC激活导致细胞质钙随后增加,从而在PI(4,5)P耗竭后引发通道抑制的第二阶段。

https://cdn.ncbi.nlm.nih.gov/pmc/blobs/b9f6/6717798/862840ebdd67/kjpp-23-357-g001.jpg

文献AI研究员

20分钟写一篇综述,助力文献阅读效率提升50倍。

立即体验

用中文搜PubMed

大模型驱动的PubMed中文搜索引擎

马上搜索

文档翻译

学术文献翻译模型,支持多种主流文档格式。

立即体验