Suppr超能文献

噬菌体基因 wmk 是一种候选的细菌内共生体雄性杀伤基因。

The phage gene wmk is a candidate for male killing by a bacterial endosymbiont.

机构信息

Department of Biological Sciences, Vanderbilt University, Nashville, Tennessee, United States of America.

Vanderbilt Microbiome Initiative, Vanderbilt University, Nashville, Tennessee, United States of America.

出版信息

PLoS Pathog. 2019 Sep 10;15(9):e1007936. doi: 10.1371/journal.ppat.1007936. eCollection 2019 Sep.

Abstract

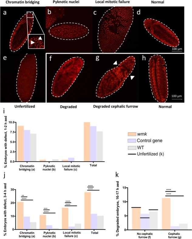
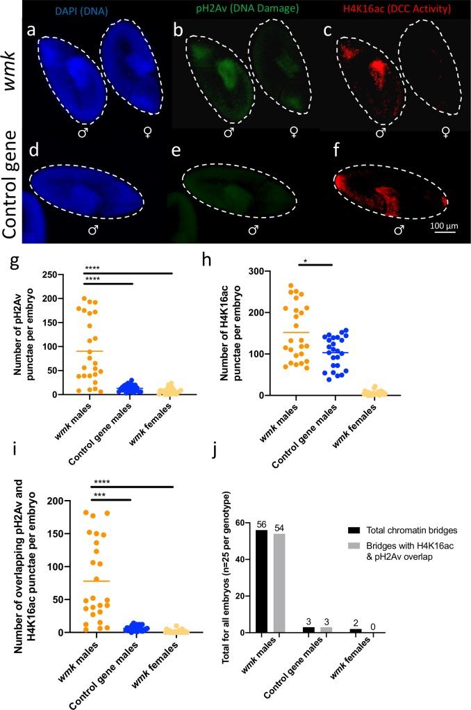
Wolbachia are the most widespread maternally-transmitted bacteria in the animal kingdom. Their global spread in arthropods and varied impacts on animal physiology, evolution, and vector control are in part due to parasitic drive systems that enhance the fitness of infected females, the transmitting sex of Wolbachia. Male killing is one common drive mechanism wherein the sons of infected females are selectively killed. Despite decades of research, the gene(s) underlying Wolbachia-induced male killing remain unknown. Here using comparative genomic, transgenic, and cytological approaches in fruit flies, we identify a candidate gene in the eukaryotic association module of Wolbachia prophage WO, termed WO-mediated killing (wmk), which transgenically causes male-specific lethality during early embryogenesis and cytological defects typical of the pathology of male killing. The discovery of wmk establishes new hypotheses for the potential role of phage genes in sex-specific lethality, including the control of arthropod pests and vectors.

摘要

沃尔巴克氏体是动物界中分布最广泛的母系传播细菌。它们在节肢动物中的全球传播以及对动物生理学、进化和病媒控制的多种影响,部分归因于寄生驱动系统,这些系统增强了感染雌性(沃尔巴克氏体的传播性别)的适应性。雄性致死是一种常见的驱动机制,其中感染雌性的儿子会被选择性杀死。尽管经过几十年的研究,沃尔巴克氏体诱导雄性致死的基因仍然未知。在这里,我们使用比较基因组学、转基因和细胞学方法在果蝇中鉴定出沃尔巴克氏体原噬菌体 WO 的真核关联模块中的一个候选基因,称为 WO 介导的杀伤(wmk),该基因在转基因中导致早期胚胎发生过程中的雄性特异性致死和雄性杀伤病理的典型细胞学缺陷。wmk 的发现为噬菌体基因在性别特异性致死中的潜在作用建立了新的假说,包括控制节肢动物害虫和病媒。

https://cdn.ncbi.nlm.nih.gov/pmc/blobs/3fc0/6736233/781adc02be3e/ppat.1007936.g001.jpg

文献AI研究员

20分钟写一篇综述,助力文献阅读效率提升50倍。

立即体验

用中文搜PubMed

大模型驱动的PubMed中文搜索引擎

马上搜索

文档翻译

学术文献翻译模型,支持多种主流文档格式。

立即体验