Suppr超能文献

通过突变分析测序检测内部 N7-甲基鸟苷(m7G)RNA 修饰。

Detection of internal N7-methylguanosine (m7G) RNA modifications by mutational profiling sequencing.

机构信息

Department of Biology, University of Copenhagen, Ole Maaløes Vej 5, DK-2200 Copenhagen N, Denmark.

Department of Biochemistry and Molecular Biology, University of Southern Denmark, Campusvej 55, DK-5230 Odense M, Denmark.

出版信息

Nucleic Acids Res. 2019 Nov 18;47(20):e126. doi: 10.1093/nar/gkz736.

Abstract

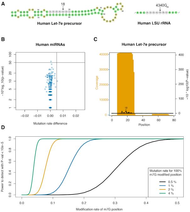
Methylation of guanosine on position N7 (m7G) on internal RNA positions has been found in all domains of life and have been implicated in human disease. Here, we present m7G Mutational Profiling sequencing (m7G-MaP-seq), which allows high throughput detection of m7G modifications at nucleotide resolution. In our method, m7G modified positions are converted to abasic sites by reduction with sodium borohydride, directly recorded as cDNA mutations through reverse transcription and sequenced. We detect positions with increased mutation rates in the reduced and control samples taking the possibility of sequencing/alignment error into account and use replicates to calculate statistical significance based on log likelihood ratio tests. We show that m7G-MaP-seq efficiently detects known m7G modifications in rRNA with mutational rates up to 25% and we map a previously uncharacterised evolutionarily conserved rRNA modification at position 1581 in Arabidopsis thaliana SSU rRNA. Furthermore, we identify m7G modifications in budding yeast, human and arabidopsis tRNAs and demonstrate that m7G modification occurs before tRNA splicing. We do not find any evidence for internal m7G modifications being present in other small RNA, such as miRNA, snoRNA and sRNA, including human Let-7e. Likewise, high sequencing depth m7G-MaP-seq analysis of mRNA from E. coli or yeast cells did not identify any internal m7G modifications.

摘要

在所有生命领域都发现了位于内部 RNA 位置的鸟苷核苷 N7(m7G)的甲基化,并且与人类疾病有关。在这里,我们提出了 m7G 突变分析测序(m7G-MaP-seq),它允许以核苷酸分辨率高通量检测 m7G 修饰。在我们的方法中,m7G 修饰的位置通过用硼氢化钠还原转化为无碱基位点,通过逆转录直接记录为 cDNA 突变并进行测序。我们通过考虑测序/比对错误的可能性,检测还原和对照样品中突变率增加的位置,并使用重复样本来基于对数似然比检验计算统计显著性。我们表明,m7G-MaP-seq 可以有效地检测 rRNA 中的已知 m7G 修饰,其突变率高达 25%,并且我们在拟南芥 SSU rRNA 的位置 1581 处绘制了一个以前未表征的进化保守的 rRNA 修饰。此外,我们鉴定了芽殖酵母、人类和拟南芥 tRNA 中的 m7G 修饰,并证明 m7G 修饰发生在 tRNA 剪接之前。我们没有发现任何证据表明内部 m7G 修饰存在于其他小 RNA 中,例如 miRNA、snoRNA 和 sRNA,包括人类 Let-7e。同样,对大肠杆菌或酵母细胞的 mRNA 进行高测序深度 m7G-MaP-seq 分析也没有鉴定出任何内部 m7G 修饰。

https://cdn.ncbi.nlm.nih.gov/pmc/blobs/cefb/6847341/8e7330efdf4e/gkz736fig1.jpg

文献AI研究员

20分钟写一篇综述,助力文献阅读效率提升50倍。

立即体验

用中文搜PubMed

大模型驱动的PubMed中文搜索引擎

马上搜索

文档翻译

学术文献翻译模型,支持多种主流文档格式。

立即体验