Suppr超能文献

Bark 通过介导无脊椎动物模型中的血细胞吞噬作用来抑制细菌感染。

Bark Suppresses Bacterial Infection by Mediating Hemocyte Phagocytosis in an Invertebrate Model, .

机构信息

Key Laboratory of East China Sea Fishery Resources Exploitation, Ministry of Agriculture, East China Sea Fisheries Research Institute, Chinese Academy of Fishery Sciences, Shanghai, China.

Guangdong Provincial Key Laboratory of Marine Biotechnology, Shantou University, Shantou, China.

出版信息

Front Immunol. 2019 Aug 23;10:1992. doi: 10.3389/fimmu.2019.01992. eCollection 2019.

Abstract

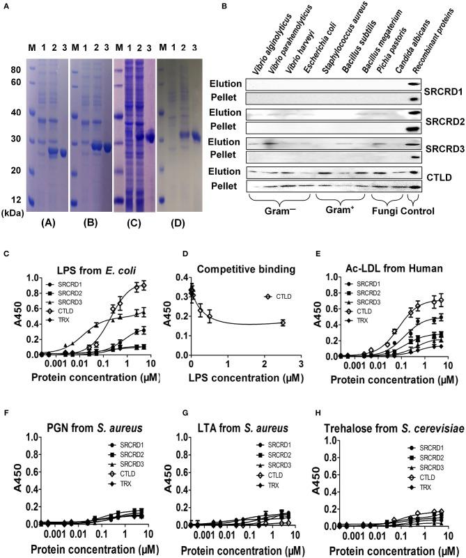
Scavenger receptors are cell surface membrane-bound receptors that typically bind multiple ligands and promote the removal of endogenous proteins and pathogens. In this study, we characterized a novel scavenger receptor-like protein, namely, Bark. was upregulated in hemocytes after challenges with bacteria, suggesting that it might be involved in antibacterial defense. Bark is a type I transmembrane protein with four extracellular domains, including three scavenger receptor cysteine-rich domains (SRCRDs) and a C-type lectin domain (CTLD). Western blot assay showed that Bark CTLD possessed a much stronger binding activity to tested microbes than the three SRCRDs. It also exhibited apparent binding activities to lipopolysaccharide (LPS) and acetylated low-density lipoprotein (ac-LDL), whereas the other SRCRDs showed much lower or no binding activities to these components. Agglutination activities were observed in the presence of Ca by incubating microorganisms with Bark CTLD instead of SRCRDs. These results suggested that Bark CTLD was the major binding site for ac-LDL and LPS. Coating with Bark CTLD promoted bacterial clearance . This finding indicated that Bark might participate in the immune defenses against Gram-negative bacteria through a certain mechanism. The promotion of bacterial clearance by Bark was further determined using -silenced crabs injected with . knockdown by injection of dsRNA remarkably suppressed the clearance of bacteria in hemolymph. Meanwhile, it also severely restrained the phagocytosis of bacteria. This finding suggested that could modulate the phagocytosis of bacteria, and the promotion of bacterial clearance by Bark was closely related to Bark-mediated phagocytosis activity. The likely mechanism of bacterial clearance mediated by Bark was as follows: Bark acted as a pattern recognition receptor, which could sense and bind to LPS on the surface of invading bacteria with its CTLD in hemolymph. The binding to LPS made the bacteria adhere to the surface of hemocytes. This process would facilitate phagocytosis of the bacteria, resulting in their removal. This study provided new insights into the hemocyte phagocytosis mechanisms of invertebrates and the multiple biological functions of Bark proteins.

摘要

清道夫受体是细胞表面的膜结合受体,通常结合多种配体,并促进内源性蛋白质和病原体的清除。在这项研究中,我们对一种新型清道夫受体样蛋白进行了表征,即 Bark。在受到细菌挑战后,Bark 在血细胞中上调,表明它可能参与抗菌防御。Bark 是一种 I 型跨膜蛋白,具有四个细胞外结构域,包括三个清道夫受体富含半胱氨酸结构域(SRCRD)和一个 C 型凝集素结构域(CTLD)。Western blot 分析表明,Bark CTLD 对测试微生物的结合活性比三个 SRCRD 强得多。它还对脂多糖(LPS)和乙酰化低密度脂蛋白(ac-LDL)表现出明显的结合活性,而其他 SRCRD 对这些成分的结合活性则低得多或没有。在用 Bark CTLD 孵育微生物而不是 SRCRD 时,在 Ca 的存在下观察到凝集活性。这些结果表明,Bark CTLD 是 ac-LDL 和 LPS 的主要结合位点。用 Bark CTLD 包被 可促进细菌清除。这一发现表明,Bark 可能通过某种机制参与针对革兰氏阴性菌的免疫防御。用 沉默的螃蟹注射 后,细菌清除率的提高进一步确定了这一点。用 dsRNA 注射显著抑制了血细胞中细菌的清除。同时,它也严重抑制了细菌的吞噬作用。这一发现表明, 可以调节细菌的吞噬作用,而 Bark 促进细菌清除与 Bark 介导的吞噬作用密切相关。Bark 介导的细菌清除的可能机制如下:Bark 作为一种模式识别受体,在血淋巴中通过其 CTLD 识别并结合入侵细菌表面的 LPS。与 LPS 的结合使细菌附着在血细胞表面。这个过程将促进细菌的吞噬作用,从而将其清除。本研究为无脊椎动物血细胞吞噬作用机制和 Bark 蛋白的多种生物学功能提供了新的见解。

https://cdn.ncbi.nlm.nih.gov/pmc/blobs/81d1/6716108/616e9b6eaa46/fimmu-10-01992-g0001.jpg

文献AI研究员

20分钟写一篇综述,助力文献阅读效率提升50倍。

立即体验

用中文搜PubMed

大模型驱动的PubMed中文搜索引擎

马上搜索

文档翻译

学术文献翻译模型,支持多种主流文档格式。

立即体验