Suppr超能文献

嗅球-前额皮质内侧回路的刺激可能会引起变应性鼻炎的焦虑样行为。

Distraction of olfactory bulb-medial prefrontal cortex circuit may induce anxiety-like behavior in allergic rhinitis.

机构信息

Department of Physiology, Faculty of Medical Sciences, Tarbiat Modares University, Tehran, Iran.

Faculty of Electrical Engineering, Sharif University of Technology, Tehran, Iran.

出版信息

PLoS One. 2019 Sep 11;14(9):e0221978. doi: 10.1371/journal.pone.0221978. eCollection 2019.

Abstract

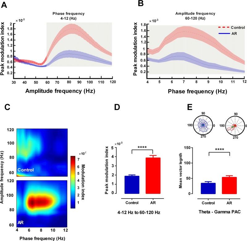
Allergic rhinitis is a chronic inflammatory disease of the upper respiratory tract, which is associated with high incidence of anxiety symptom. There is evidence that medial prefrontal cortex modulates anxiety-related behaviors and receives projections from olfactory bulb. Since olfactory dysfunction has been reported in allergic rhinitis, we aimed to evaluate anxiety-like behavior and oscillations of olfactory bulb-medial prefrontal cortex circuit in an animal model of allergic rhinitis. The number of open arm entries in elevated zero maze was significantly reduced in sensitized rats exposed to intranasal ovalbumin compared to the control group, which was indicating the enhancement of anxiety-like behavior in allergic rhinitis animals. Analysis of local field potentials in olfactory bulb and medial prefrontal cortex during immobility and exploration state showed that anxiety-like behavior induced by allergic rhinitis was in association with increased activity of medial prefrontal cortex and enhancement of olfactory bulb-medial prefrontal cortex coupling in delta and theta bands. Moreover, in allergic rhinitis animals, theta strongly coordinates local gamma activity in olfactory bulb and medial prefrontal cortex, which means to have a strong local theta/gamma coupling. We suggested that disruption of olfactory bulb-medial prefrontal cortex circuit due to allergic reactions might have a governing role for inducing anxiety-like behavior in the allergic rhinitis experimental model.

摘要

变应性鼻炎是一种上呼吸道的慢性炎症性疾病,与焦虑症状的高发率有关。有证据表明,内侧前额叶皮层调节与焦虑相关的行为,并接收来自嗅球的投射。由于变应性鼻炎患者存在嗅觉功能障碍,我们旨在评估变应性鼻炎动物模型中的焦虑样行为和嗅球-内侧前额叶皮层回路的振荡。与对照组相比,鼻内卵清蛋白暴露的致敏大鼠在高架十字迷宫中的开臂进入次数明显减少,这表明变应性鼻炎动物的焦虑样行为增强。在静止和探索状态下嗅球和内侧前额叶皮层的局部场电位分析表明,变应性鼻炎引起的焦虑样行为与内侧前额叶皮层活动增加以及 delta 和 theta 波段嗅球-内侧前额叶皮层耦合增强有关。此外,在变应性鼻炎动物中,theta 强烈协调嗅球和内侧前额叶皮层的局部 gamma 活动,这意味着具有很强的局部 theta/gamma 耦合。我们认为,由于过敏反应导致的嗅球-内侧前额叶皮层回路的破坏可能在变应性鼻炎实验模型中诱导焦虑样行为中起主要作用。

https://cdn.ncbi.nlm.nih.gov/pmc/blobs/101b/6738655/3af30eac882b/pone.0221978.g001.jpg

文献AI研究员

20分钟写一篇综述,助力文献阅读效率提升50倍。

立即体验

用中文搜PubMed

大模型驱动的PubMed中文搜索引擎

马上搜索

文档翻译

学术文献翻译模型,支持多种主流文档格式。

立即体验