Suppr超能文献

启动子 DNA 的可及性不是染色质介导的基因调控的主要决定因素。

Accessibility of promoter DNA is not the primary determinant of chromatin-mediated gene regulation.

机构信息

Division of Developmental Biology, Eunice Kennedy Shriver National Institute for Child Health and Human Development, National Institutes of Health, Bethesda, Maryland 20892, USA.

出版信息

Genome Res. 2019 Dec;29(12):1985-1995. doi: 10.1101/gr.249326.119. Epub 2019 Sep 11.

Abstract

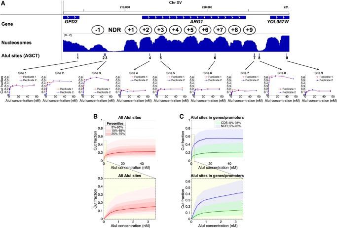
DNA accessibility is thought to be of major importance in regulating gene expression. We test this hypothesis using a restriction enzyme as a probe of chromatin structure and as a proxy for transcription factors. We measured the digestion rate and the fraction of accessible DNA at almost all genomic AluI sites in budding yeast and mouse liver nuclei. Hepatocyte DNA is more accessible than yeast DNA, consistent with longer linkers between nucleosomes, suggesting that nucleosome spacing is a major determinant of accessibility. DNA accessibility varies from cell to cell, such that essentially no sites are accessible or inaccessible in every cell. AluI sites in inactive mouse promoters are accessible in some cells, implying that transcription factors could bind without activating the gene. Euchromatin and heterochromatin have very similar accessibilities, suggesting that transcription factors can penetrate heterochromatin. Thus, DNA accessibility is not likely to be the primary determinant of gene regulation.

摘要

DNA 可及性被认为在调节基因表达方面具有重要意义。我们使用限制酶作为染色质结构的探针,并作为转录因子的替代物来检验这一假设。我们测量了芽殖酵母和鼠肝核中几乎所有基因组 AluI 位点的消化率和可及 DNA 分数。肝细胞 DNA 比酵母 DNA 更具可及性,这与核小体之间的连接子更长一致,表明核小体间隔是可及性的主要决定因素。DNA 可及性在细胞间存在差异,以至于基本上没有任何位点在每个细胞中都是可及或不可及的。在一些细胞中,失活的小鼠启动子中的 AluI 位点是可及的,这意味着转录因子可以在不激活基因的情况下结合。常染色质和异染色质具有非常相似的可及性,表明转录因子可以穿透异染色质。因此,DNA 可及性不太可能是基因调控的主要决定因素。

https://cdn.ncbi.nlm.nih.gov/pmc/blobs/602b/6886500/264d05e7274a/1985f01.jpg

文献AI研究员

20分钟写一篇综述,助力文献阅读效率提升50倍。

立即体验

用中文搜PubMed

大模型驱动的PubMed中文搜索引擎

马上搜索

文档翻译

学术文献翻译模型,支持多种主流文档格式。

立即体验